近日
国家市场监督管理总局
缺陷产品管理中心网站发布消息
因可能达不到防护效果
10000个口罩被召回

国家市场监督管理总局缺陷产品管理中心网站信息显示,日前,南通浩渺纺织科技有限公司按照《消费品召回管理暂行规定》的要求,主动向江苏省市场监督管理局和南通市市场监督管理局报告了召回计划,将召回2020年3月4日至2020年4月24日期间制造的一次性防护口罩,涉及数量为200包(50个一包)。
本次召回范围内的一次性防护口罩,口罩的颗粒过滤效率较低,可能导致消费者使用该产品时达不到防护效果。南通浩渺纺织科技有限公司将免费为客户更换一次性防护口罩,以消除安全隐患。
消费者也可登录江苏省缺陷产品管理技术中心网站了解相关信息,或拨打江苏省缺陷产品管理技术中心热线电话025-52245132,反映召回活动实施过程中的问题或提供缺陷线索。
此外,用户可登录国家市场监督管理总局缺陷产品管理中心网站、中国产品安全与召回信息网了解更多信息,反映缺陷线索。
60款儿童口罩比较试验
“可孚”“颐品”“优禾康”等未达标
儿童卫生口罩
一次性儿童口罩
一次性使用医用口罩
一次性使用护理口罩
一次性学生口罩
3D立体一次性儿童防护口罩
……
这么多种口罩
该如何为孩子挑选
日前,黑龙江省消费者协会对市场上销售的60款儿童口罩开展了比较试验。
本次比较试验样品:
●60款儿童口罩,其中平面型口罩31款、柳叶型口罩15款、3D立体型14款;

●单价从0.26元/只至4.49元/只不等。

比较试验结果:
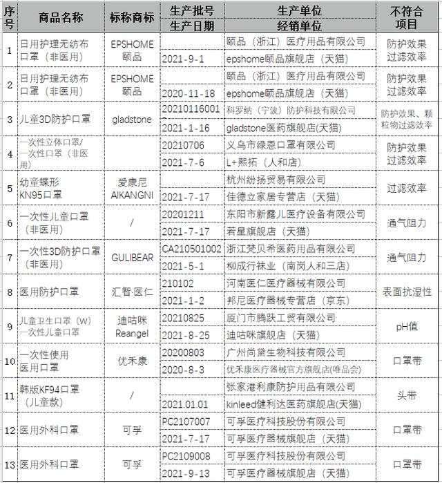
“可孚”等13款儿童口罩不达标
涉及:
●标称可孚的医用外科口罩(生产批号:PC2109008)
●标称东阳市新露儿医疗设备有限公司生产的一次性儿童口罩(非医用)
●标称张家港利康防护用品有限公司生产的韩版KF94口罩(儿童款)
●标称GULIBEAR的一次性3D防护口罩(非医用)
●标称可孚的医用外科口罩(生产批号:PC2107007)
●标称优禾康的一次性使用医用口罩
●标称汇智·医仁的医用防护口罩
●标称迪咕咪/Reangel的儿童卫生口罩(W)一次性儿童口罩
●标称gladstone的儿童3D防护口罩
●标称爱康尼AIKANGNI的幼童蝶形KN95口罩
●标称EPSHOME颐品的日用护理无纺布口罩(非医用)
●标称EPSHOME/颐品的日用护理无纺布口罩(非医用)
●标称义乌市绿恩口罩有限公司生产的一次性立体口罩/一次性口罩(非医用)

“颐品”等3款样品标准不适用
有3款样品明示标准为GB/T32610-2016《日常防护型口罩技术规范》,而该标准明确规定不适用于婴幼儿、儿童呼吸防护用品。
●标称EPSHOME颐品的日用护理无纺布口罩(非医用)
●标称EPSHOME/颐品的日用护理无纺布口罩(非医用)
●标称义乌市绿恩口罩有限公司生产的一次性立体口罩/一次性口罩(非医用)

3款样品防护性能较差
在防护性能方面,60款样品中,3款样品经综合测评,防护性能较差。

“迪咕咪Reangel”等2款pH值超标
●60款样品均未检出甲醛、可分解致癌芳香胺染料、可迁移性荧光增白剂和环氧乙烷;微生物指标满足相关标准要求。
●GB/T 3880-2020《儿童口罩技术规范》要求儿童口罩pH值应在4.0~7.5之间,有2款样品的pH值超出此范围,不建议儿童佩戴。标称商品涉及“迪咕咪Reangel”:

“可孚”等4款耐用性差
在耐用性测试中,4款样品不符合明示标准要求,未达到标准要求的拉力时,口罩带与口罩体连接处发生断裂,存在一定风险。标称商品涉及“优禾康”“可孚”:

提醒消费者
儿童口罩要在正规的平台购买。避免在路边摊或无销售资质的微商等途径购买。
产品名称并不能让消费者对产品类型进行直接有效的区分,应重点查看口罩包装上所注明的产品标准,在对应的使用场景下选择满足标准技术指标要求的口罩;要看外观、选材质。
还应注意查看儿童口罩的外观类型,因为在熔喷布原材料相同的情况下,口罩与脸贴合度越好防护效果越好,立体口罩与面部贴合程度优于平面口罩,头带的密封性优于耳带的产品。
为孩子挑选口罩确保口罩的舒适性,选购时,可以摸一下口罩,如果能摸到有锐利尖端和锐利边缘,那么口罩就是不合格的。
提醒消费者
判断一个口罩是否具有防疫功能
最关键的一点就是
看编码
正规的口罩外包装
应标注执行标准码
真正能达到防疫要求的
只有这五种编码
↓↓↓

不是每一个自称“医用口罩”的
口罩都具有防疫功能
你使用的口罩符合防疫标准吗?
赶紧自查一下吧
来源/中国新闻网



