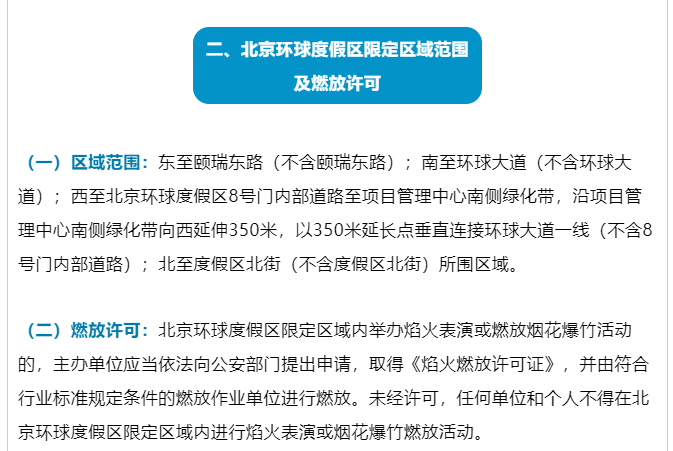
除环球度假区限定区域外 北京通州全境全年禁放烟花爆竹
央视新闻客户端 | 2021-11-24
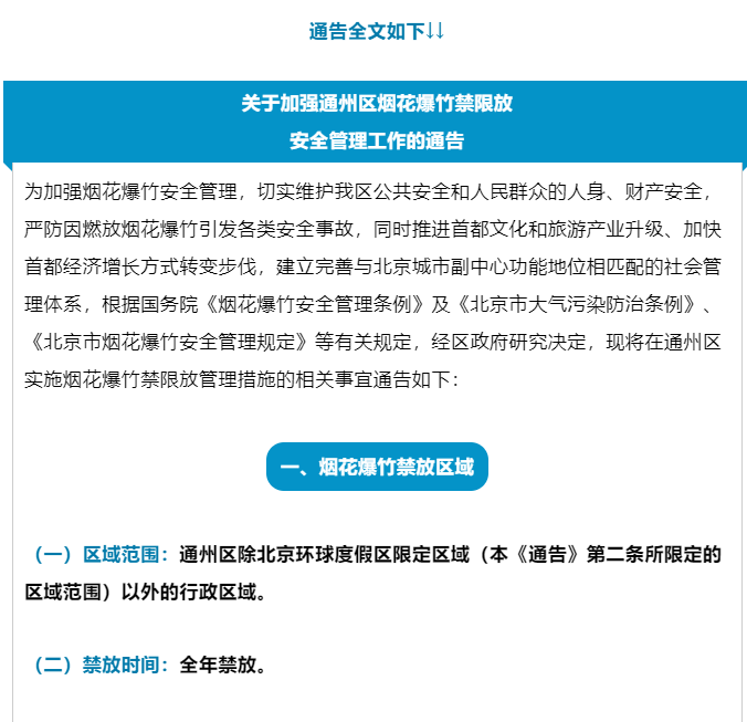
北京通州区人民政府发布了《关于加强通州区烟花爆竹禁限放安全管理工作的通告》。《通告》自2021年12月1日起施行。
责任编辑:张宇慧
要闻
2021中国正能量 “五个一百”网络精品展播投票
追寻党的百年奋斗征程 凝聚青年社会组织力量
首届中国青年梦想季中国青年训练营开营
“空心屯”变身乡村治理样板屯
相约冬奥,用“AI”聆听!央视新闻AI手语主播正式亮相
回到原点
我看见
彭永贵:三十多年普法奇遇记
云南陇川:群众深夜给疫情防控守边人送包子热汤
闽宁一家亲,共续山海情
舟山老农用水牛勘探出万丈弯弯曲曲海塘