
随着我国经济持续回暖,居民消费热情不断升温。京东家电联合中怡康数据机构日前发布的《五一家电换新趋势白皮书》显示,一季度国内家电市场规模达1903亿元,同比增长47%,双线市场均呈现高速增长态势。
白皮书还显示,高端、智能、健康、套系化、细分化等“换新”关键词贯穿整个家电消费市场。“五一”假期,家电市场将迎来一轮换新潮,市场规模可达523亿元。“随着居民消费能力不断提升,高端产品将占据更多市场份额。”奥维云网研究创新部总经理赵梅梅举例说,像洗烘一体机、带新风功能的空调、微蒸烤一体机等功能比较齐全的产品越来越受到消费者喜爱。
苏宁易购消费数据显示,4月21日至27日,以旧换新订单量同比增长16%,其中85%的以旧换新用户选择一站式以旧换新。
根据青创头条发布的2021年4月智能家具家电类创业公司传播影响力TOP5中,科沃斯、石头科技、极米科技、摩飞、小熊电器进入前五。
上榜企业重点报道中,科沃斯投3.38亿研发高端品类、摩飞推出新款无线榨汁杯、小熊电气2020年净利润增长59.64%成为最受媒体关注的事件。
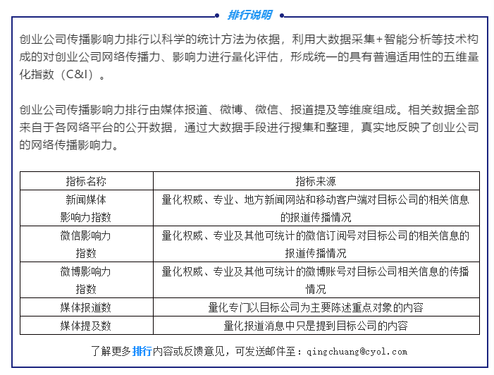
创业公司传播影响力排行由青创头条数据分析团队、中青华云联合出品,利用大数据采集+智能分析等技术评估、量化创业公司在互联网中传播力、影响力,通过客观的数据结果让创业者、投资人、商业人士可以更高效、更准确地掌握创新行业、公司的发展状况和网络影响力。下一步,本产品将进一步评估、分析创业公司网络传播影响力强的事件和产品服务的网络影响力,提供行业分析报告、数据产品。

来源:青创头条客户端 整合自@北京青年报


责任编辑:张雯



