
同济学霸“天团”强势出圈
日前
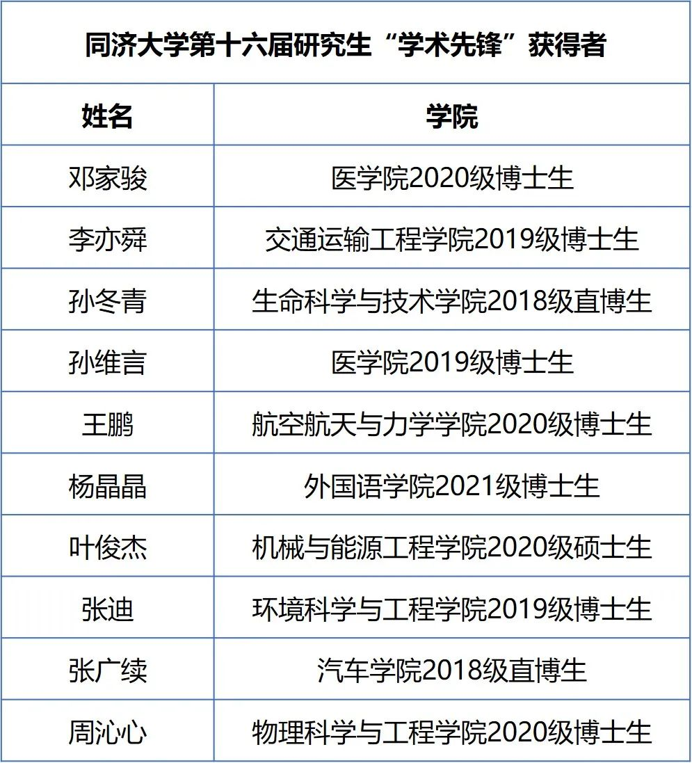
同济大学
第十六届研究生学术先锋
决赛举行
经过激烈的角逐
10名学生强势出圈
荣获同济大学第十六届
研究生“学术先锋”称号
5名学生荣获
同济大学第十六届
研究生“学术先锋”提名奖
祝贺!!!



学在同济,追求卓越
邓家骏
精医重道,务实创新
医学院2020级博士生
主要从事多组学辅助肺癌精准诊疗的创新应用和研究。在Radiology、JAMA Network Open、Eur J Nucl Med Mol Imaging和eLife等权威期刊上发表高水平论文36篇,其中以第一/共一身份发表高水平论文14篇。研究生期间两次获得国家奖学金,受邀到美国、欧洲、加拿大等地多次参加国内外学术会议进行口头汇报,获美国胸科学会国际青年医师奖。

李亦舜
掌九州之图,知山林之阻
交通运输工程学院2019级博士生
在校期间,曾获博士生国家奖学金等,在CACAIE、AIC等权威期刊发表高水平论文17篇(一作/通讯7篇) ,获授权专利7项(英国、美国各一项),国际专利4项,参与项目获上海市科技进步一等奖。
孙冬青
不念过往,不负当下,不惧未来
生命科学与技术学院2018级直博生
专注于利用人工智能算法,整合单细胞与空间多组学数据,研究肿瘤免疫以探索潜在的耐药机制,总计发表6篇高水平论文,其中,2篇发表于Nucleic Acids Research,1篇发表于Genome Biology。
孙维言
自知者智,自胜者勇
自暴者弃,自强者成
医学院2019级博士生
在读期间以一作/共通讯发表高水平论文12篇,获得发明专利授权3项、实用新型专利授权3项。作为团队负责人率队参加创新创业竞赛,先后获得4项国家级奖项和4项省部级奖项,获得三次博士研究生国家奖学金,受邀2次国内权威学术会议发言,1次国际顶级会议发言(美国胸科协会年会)并获International Trainee Scholarship。
王 鹏
学术争先,科研报国
航空航天与力学学院2020级博士生
在校期间,共发表高水平论文13篇,其中以第一作者在Composites Part B: Engineering、Materials & Design、Extreme Mechanics Letters等固体力学和复合材料领域的权威期刊发表论文6篇,授权1项国际发明专利。作为主要参与人,完成了多项国家重点研究项目。曾获得研究生国家奖学金、“航力之星”、优秀学生标兵等多项荣誉。
杨晶晶
经世致用,服务人民
外国语学院2021级博士生
参与了含国家社科基金重大项目在内的7项高层次课题,发表8篇高质量学术论文,参与编纂国内该领域首本开拓性著作及文集,在国内外数十场学术会议上作论文汇报,曾获第八届“互联网+”创新创业大赛上海市金奖等多项荣誉。
叶俊杰
汇聚点滴微光,照亮梦想前路
机械与能源工程学院2020级硕士生
专注于复杂环境下机器人智能感知研究,已发表高水平论文20篇,其中5篇一作文章,发表于工业电子领域权威期刊IEEE TIE、遥感领域权威期刊IEEE TGRS、计算机视觉领域顶会CVPR 2022等,授权发明专利3项。入选2022年ETH机器人夏季学者项目并获全资助暑研(全球仅7人入选)。多次于国际大会主持与分享汇报,受邀担任本领域多个权威刊物的独立审稿人。
张 迪
行远自迩,奋楫前行
环境科学与工程学院2019级博士生
从事新污染物的识别与控制研究,已发表高水平论文11篇,以第一作者在环境领域权威期刊发表论文8篇,其中4篇发表在Nature Index收录的环境领域高水平期刊Environmental Science & Technology 和Water Research上。授权1项国际发明专利和4项中国发明专利,参与我国首部含氮消毒副产物分析技术标准的编制,多次在国内外重要会议作口头或海报展示,并在IWA国际会议中获最佳口头汇报奖项。

张广续
踔厉奋发,笃行不怠
汽车学院2018级直博生
在校期间,共发表19篇高水平论文,其中以一作/通讯发表11篇,多数论文发表在能源工程领域权威期刊,如Renewable & Sustainable Energy Reviews、Journal of Power Sources、ACS Applied Materials & Interfaces;申请发明专利共22项,其中以一作申请发明专利9项,已授权4项;参与国家级科研项目2项;参与SAE举办的学术会议2次;参与1项团体标准编写;连续2年获得博士研究生国家奖学金。

周沁心
道阻且长,行则将至
行而不辍,未来可期
物理科学与工程学院2020级博士生
主要从事声波调制及粒子操控研究。作为项目骨干参与国家自然科学基金面上项目3项,重点研发计划1项。研究成果已在临床及超声经皮给药系统中获得成功应用,可使给药具有一定靶向性。在校期间已发表高水平论文11篇,其中以第一/共一作者身份发表论文10篇,多次在国际及国内会议上进行学术报告。受邀担任权威期刊审稿人,并协助指导本科生参加第三届“卓越杯”物理实验竞赛及第六届全国大学生物理实验竞赛,均获一等奖。

陈 帆
认真学术 快乐创新
设计创意学院2018级博士生
在校期间,共发表15篇高水平学术论文,参与社科重大、校级教改课题各1项。受邀在设计学国际大会等平台宣读论文30次,同行评审论文4篇。课余时间积极参与国内外设计竞赛,获二等奖2次、三等奖1次、优秀奖7次。2次获得国家奖学金以及校级奖学金、优秀学生等荣誉。

胡明君
问道于心 求索于行
交通运输工程学院2017级博士生
目前已合作发表高水平论文26篇,其中1作论文9篇,授权发明专利2项。多次在国内外学术会议上进行学术报告和海报展示。曾作为主要学生负责人参与1项国自然基金面上项目,参与7个纵横向科研项目,参与2次大型机场跑道道面现场施工。获博士研究生国家奖学金、IACIP优秀博士、光华奖学金、京川奖学金、华特奖学金等多项荣誉。

刘明清
坚持就是力量
电子与信息工程学院2018级博士生
主要从事高安全自对准的腔内激光传能通信定位一体化基础理论和算法研究,参与申报和实施了国家级省部级项目3项,关键突破了传统激光光束难以自适应对准接收端的瓶颈问题,提供了一套高效可用的腔内激光电磁场动态模拟方法。其中以第一作者身份发表权威期刊IEEE TWC论文2篇、IEEE TSP论文1篇,其他权威期刊3篇。总计授权国家发明专利7项。基于学术研究成果,开发了智能手机的隔空充电原型系统和基于光频电磁场高性能计算的隔空充电系统分析/优化仿真工具。

万 雪
学术不容易,要给自己加点甜
经济与管理学院2020级博士生
以第一作者身份在国际权威管理学期刊JMS发表学术论文,担任2本权威期刊编委会成员,10次受邀在国际顶级学术会议宣读论文,研究成果被英国媒体报道。

许大毛
行你所行,无问西东
环境科学与工程学院2019级博士生
曾获国家奖学金、第十九届“青年博士生杰出人才奖学金”、同济大学优秀博士新生奖学金、亨通海洋奖学金、同济科蓝环境教育奖学金等。以第一作者发表9篇学术论文在JHM、JCLP、ESPR等期刊,现为JHM、JCLP、Chemosphere、STOTEN和ESPR等多个环境领域权威期刊邀约审稿人。

科研探索路途漫漫
学术求知奋斗不止
坚定目标,心怀梦想
科研报国,追求卓越
让我们向优秀的同学们学习
在同济
书写最好的青春年华