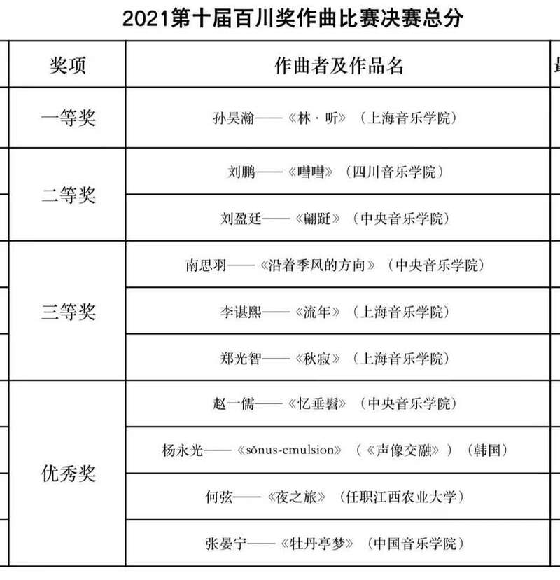
中国青年报客户端上海10月13日电(中青报·中青网记者王烨捷)10月12日晚间,第十届“百川奖”作曲比赛在上海音乐学院贺绿汀音乐厅举办。最终,上海音乐学院孙昊瀚的《林·听》摘得一等奖,四川音乐学院刘鹏的《嘒嘒》和中央音乐学院刘盈廷的《翩跹》荣获二等奖。据悉,“百川奖”自2009年10月首次举办至今,已进入第13个年头(其中2013、2016、2018停办三年),十届百川共有94部作曲家原创作品实现全球首演,其获奖者如今大多活跃在作曲界,是作曲界的中青年骨干力量。
值得注意的是,百川奖专门针对45周岁以下的青年作曲家而设。作品需使用指定乐器的中西混合编制,其中包括1笛子(含箫)、1琵琶、1二胡与1钢琴、2小提琴、1中提琴、1大提琴、1低音提琴。这种具有中国特色的编制,使得作曲家必须专门为参加该评比而创作作品乐谱。有趣的是,这种融入中国民族乐器的作曲比赛,还吸引不少海外作品参赛。
“青年作曲家有创造力,乐于接受新事物,我们就要给他们一个崭露头角的舞台。”上海音乐学院作曲指挥系主任、作曲家周湘林特别关注青年作曲家的成长,他介绍,百川奖特地制作了中国民乐的介绍视频,供全球作曲家了解这些乐器,并进行创作。

周湘林告诉记者,无论是几十年前的作曲家,还是当代青年作曲家,他们的“小梦想、小目标”都是让自己的作品可以在公众舞台上被演奏出来。“过去,我们为了找一个演奏团演奏我们的作品,还要自筹经费。经济困难时期,我们作曲家还想过卖血雇演奏团呢!”周湘林说,坚持了10年的百川奖,至少可以给青年作曲家一个作品被演奏的机会,而且还有望通过作品展演拿到“委约”创作的机会,“这在过去,想都不敢想。”

记者注意到,百川奖一等奖奖金为5万元,二等奖3万元,三等奖1万元。但曾参与百川奖评比的青年作曲家告诉记者——奖金远远没有“作品被演奏”来得更重要。
上音作曲系在读博士依克山是第二届百川奖一等奖获得者,他的作品后来在上海之春音乐节上被首演,还被智利一家乐团遴选演奏。百川奖之后,他又得到了意大利卢契亚诺·贝里奥国际作曲大赛的唯一大奖。他的作品,今年3月在意大利首演,此后还接到了来自海外的创作委约。

“一个作品,从纸变成音乐,是作曲家最大的诉求。”上音作曲系教师刘欢曾是百川奖获得者,她告诉记者,百川奖最吸引人的莫过于“乐器编制”,“提前告诉你,哪些乐器会来演奏你的作品,你就会有很强的创作冲动。因为这部作品,是能够被演奏、登上舞台的作品。”
据悉,目前百川奖是我国国内为数不多的已经坚持举办了10届的作曲比赛。“我们的‘首届’比赛太多了,我们想让百川奖成为能举办几十届的比赛。让它成为捧红青年作曲家的长期舞台。”上音教授、作曲指挥家陈牧声说。



