根据《中华人民共和国政府和俄罗斯联邦政府关于互免团体旅游签证的协定》相关规定,经中俄双方友好协商,文化和旅游部将经营中国公民组团赴俄罗斯免签旅游业务旅行社名单(第一批)予以公布。
经营中国公民组团赴俄罗斯免签旅游业务旅行社名单(第一批)










(总台央视记者 郑玮玮)
责任编辑:陈戈辉
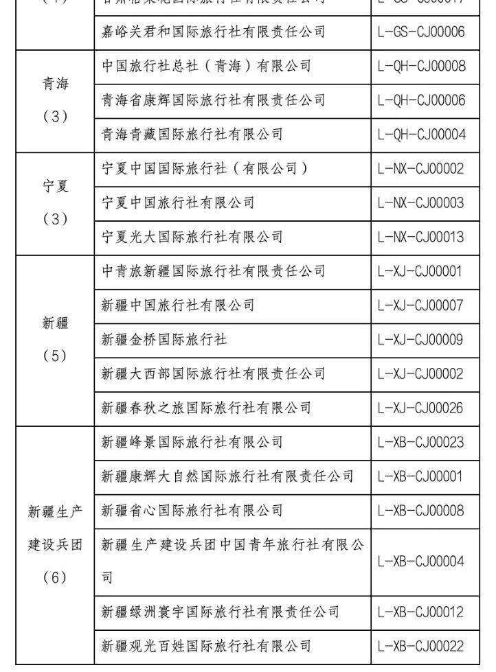
根据《中华人民共和国政府和俄罗斯联邦政府关于互免团体旅游签证的协定》相关规定,经中俄双方友好协商,文化和旅游部将经营中国公民组团赴俄罗斯免签旅游业务旅行社名单(第一批)予以公布。
经营中国公民组团赴俄罗斯免签旅游业务旅行社名单(第一批)










(总台央视记者 郑玮玮)