广州白云区一小区租户私拆承重墙导致楼上房屋墙体开裂、地板下沉等,此事经媒体曝光后引起广泛关注。

5月10日,澎湃新闻从该小区所在的永平街道办工作人员处了解到,此前,街道办已委托第三方对涉事楼栋进行了安全检测,显示目前整栋楼结构稳定可控。目前第二次安全检测已经完成,其检测结果与第一次检测结果一致。
此前,白云区回应此事称,已于4月正式立案查处;涉事房屋完成临时加固支撑,目前建筑物整体结构稳定可控。
居住在涉事楼栋的多位业主向澎湃新闻表示,虽然两次检测结果均显示目前楼栋结构稳定可控,但部分业主仍担心整栋楼的安全问题,有些业主已经搬出来住了。目前,业主之间已有一些沟通,初步的想法是联合起来起诉私拆承重墙的租客、装修队以及物业等。
私拆承重墙导致楼上房屋“严重损坏”
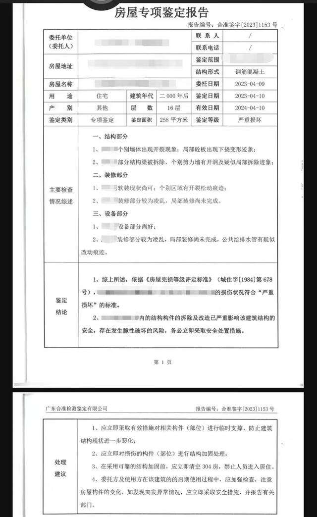
涉事房屋位于广州白云区永平街道岭南新世界(7.660, 0.07, 0.92%)小区,该栋楼共有10多层。5月初,居住在楼栋304房的陈女士在网上发帖求助称,今年3月底,她发现楼下二楼的租户私拆承重结构,破坏剪力墙导致自己的房屋地脚线开裂、墙面出现不同程度的裂纹、整体楼板下沉等。一个月后,这些裂痕蔓延至10多层。此外,这栋楼的一楼是幼儿园,一直正常上课。众多业主担心,由于204房的承重墙被拆,整栋楼存在较大安全隐患。
此事经媒体曝光后,引起广泛关注。前述304住户陈女士回复澎湃新闻称,相关部门已经介入调查处理,不方便再接受采访。5月10日,白云区委宣传部工作人员向澎湃新闻表示,针对此事,白云区此前已作出回应,相关情况以该回应为准。

澎湃新闻注意到,5月6日,白云区曾对此事作出回应:经现场查勘了解,该小区某栋楼204房两幅剪力墙存在私自破坏及部分结构梁被切除的情况,白云区住房建设和交通局已于2023年4月正式立案查处。为避免安全隐患扩大,小区所在的永平街道办事处第一时间委托有资质的加固补强公司完成对204房的临时加固支撑工程。市、区住建部门委托相关专家到现场进行查看,经专家综合研判,目前该栋建筑物整体结构稳定可控,业主可继续正常居住。
白云区回应称,目前,白云区相关部门已委托市检测中心、市设计院、市建研院(5.170, 0.17, 3.40%),分别进行全程结构安全性鉴定和变形监测、开展修复加固设计、实施永久性加固补强工程,以彻底消除房屋结构安全隐患,确保居民正常生活秩序。下一步,白云区住建部门将安排专家对加固修复施工进行指导,同时对施工过程进行全程监督,确保工程质量,争取在短时间内完成永久性加固补强工程。
值得注意的是,发现204房的承重墙被拆后,有业主曾自费请鉴定机构对204房、304房进行安全鉴定。鉴定结果显示,涉事房屋的损伤程度符合“严重损坏”的标准;在采用可靠的结构加固前,应立即清空304房,禁止人员进入居住。而在5月5日,永平街道办在涉事楼栋贴出“致广大居民朋友的一封信”,其中提到:4月8日至18日,已经完成了临时加固支撑工程,目前建筑物整体结构稳定可控,人员无需转移,但需要尽快加固补强。

据广东广播电视台“今日关注”栏目此前报道,对此,白云区住房建设和交通局回复称,此前的两份鉴定报告的检测范围仅在204和304房,且依据不是很充分,目前已委托有资质的单位对楼栋进行全面检测。由于是结构性安全检测,全程需要大概20个工作日,最快五月底可出结果。另外,加固工程完成之后,经专家综合研判,目前建筑的整体结构稳定可控,楼上业主暂时无需转移。
两次安全检测均显示整栋结构稳定可控
5月10日,永平街道办事处工作人员告诉澎湃新闻,5月7日,该街道办已委托有资质的单位对涉事楼栋进行了安全检测,检测结果显示目前整栋楼结构稳定可控。街道办联合物业、权威专家以及技术人员对该楼栋住户进行再入户工作和安全核查工作,“我们提前通知了每家每户至少留一个人在家,无人在家的住户会在后续完成该项工作。”5月10日,涉事楼栋的第二次安全检测已经完成,其检测结果与第一次检测结果一致。
然而,涉事楼栋的部分业主仍心存忧虑。其中一位业主向澎湃新闻表示,虽然两次检测结果均显示目前楼栋结构稳定可控,但部分业主仍十分担心住房安全,“有些业主已经搬走了,我们家也准备出去租房住了,住在这里老是觉得不安心。”
拆除剪力墙、承重墙很有可能会对结构产生永久性损害,且难以修复。私拆承重墙,不仅需承担民事赔偿责任,情节严重的,或还需担刑责。
该业主透露,此前,业主们就已无法联系上204房的租户,很多问题难以解决。针对此事,业主之间已有沟通,初步的想法是联合起来起诉私拆承重墙的租户、装修队以及物业等,以维护自身权益。
据封面新闻此前报道,涉事小区物业管理人员张先生回应称,该小区对于装修施工有着严格的规定,“需要提前向物业申请,绝不允许拆除承重墙”。此次204房的施工从未按程序向物业申报,“3月30日知道承重墙被破坏前,我们也没有发现他有施工迹象。”永平街道办一工作人员表示,事件初期,纠纷主要发生在204房业主和304房业主之间,街道办司法所多次对两业主开展调解,但未能达成方案。
值得注意的是,近期,哈尔滨松北区利民学苑小区发生一起租户私拆承重墙的恶性事件,造成全楼200多户居民被紧急疏散,无法入住的严重后果。目前,公安机关已对4名相关责任人采取刑事强制措施。
澎湃新闻注意到,5月7日,白云区住房建设和交通局发出《关于加强住宅小区室内装饰装修安全管理的通知》(以下简称《通知》)指出,要严格落实住宅室内装饰装修申报登记制度,凡装修人未按相关规定进行申报登记或委托给不具有相应资质企业的,物业服务企业应当及时制止业主或者物业使用人的装饰装修活动;室内装饰装修均须签订服务协议,对装饰装修工程的实施内容和实施期限、允许施工的时间、禁止行为和注意事项等予以明确。
《通知》强调,物业服务企业要切实履行监管职责,加大对装修施工现场的日常巡查力度,发现擅自损坏房屋承重结构、改变房屋使用功能、破坏共用设施设备、乱拆乱改、乱搭乱建以及其他违反装饰装修协议约定行为的,应及时要求业主及装修施工人员改正,直至恢复房屋原状、整改合格。对拒不整改的,应当责成施工人员立即停止施工,并及时报告属地镇街或相关行政执法部门依法处理。