
有这样一句让人泪目的话:“我忘记了所有事情,却没有忘记我爱你”,描述的是一位老人患阿尔茨海默症海默症的故事。作为全球最难治愈的疾病之一,阿尔茨海默症有着“脑海中的橡皮擦”之称,然而遗忘只是发病的开始。
北京时间3月3日凌晨,最新一期《自然》杂志(Nature)在线发表了武汉大学人民医院神经内科熊婧副主任医师为第一作者的研究论文《抑制卵泡刺激素的作用可以改善阿尔茨海默病小鼠的认知功能障碍》“FSH blockade improves cognition in mice with Alzheimer’s disease”。
该项研究成果在全世界首次揭示了卵泡刺激素是老年女性更易患阿尔茨海默病的原因,为该病的早期筛查和干预提供了新方案。

▲论文截图
论文第一作者熊婧在武汉大学人民医院神经内科长期从事老年神经退行性疾病的基础研究和临床诊治工作,2018年受国家留学基金委、武汉大学青年拔尖人才项目、武汉大学人民医院青年人才出国培养计划资助,赴海外研修阿尔茨海默病发病机制。

▲熊婧副主任医师
熊婧介绍,阿尔茨海默病(AD)是一种年龄依赖性的神经退行性疾病,是引起老年人痴呆最常见的原因,主要临床表现是记忆功能障碍、行为异常和日常生活能力下降。全世界每3秒就有1人被诊断为阿尔茨海默病,全球目前患者超过5000万人。随着老龄化社会的到来,预计2050年这一数字将大幅增加到1.52亿人。
流行病学调查显示,老年人中女性阿尔茨海默病患者数量约为男性患者2倍,但造成该现象的原因一直不明。

▲神经退行性疾病研究团队会诊阿尔茨海默病患者
论文通讯作者叶克强教授(前Emory University终身教授)多年来一直致力于神经退行性疾病发病机制、早期诊断与药物开发的研究,在系统总结了团队上百篇前沿学术论文成果基础上,提出原创性理论:C/EBPβ-AEP通路的激活,是导致神经退行性疾病的核心推动因素。
基于这一理论,熊婧等研究人员对绝经前后女性体内浓度差异急剧变化的荷尔蒙物质进行研究,并试验了何种荷尔蒙可选择性的激活C/EBPβ-AEP通路。这篇最新发表的论文首次揭示,卵泡刺激素(FSH)升高,是老年女性比男性更易罹患阿尔茨海默病的重要原因:女性在围绝经期,卵泡刺激素在体内的含量急剧升高至10倍以上,而老年男性体内的卵泡刺激素水平较年轻时增高3倍左右。

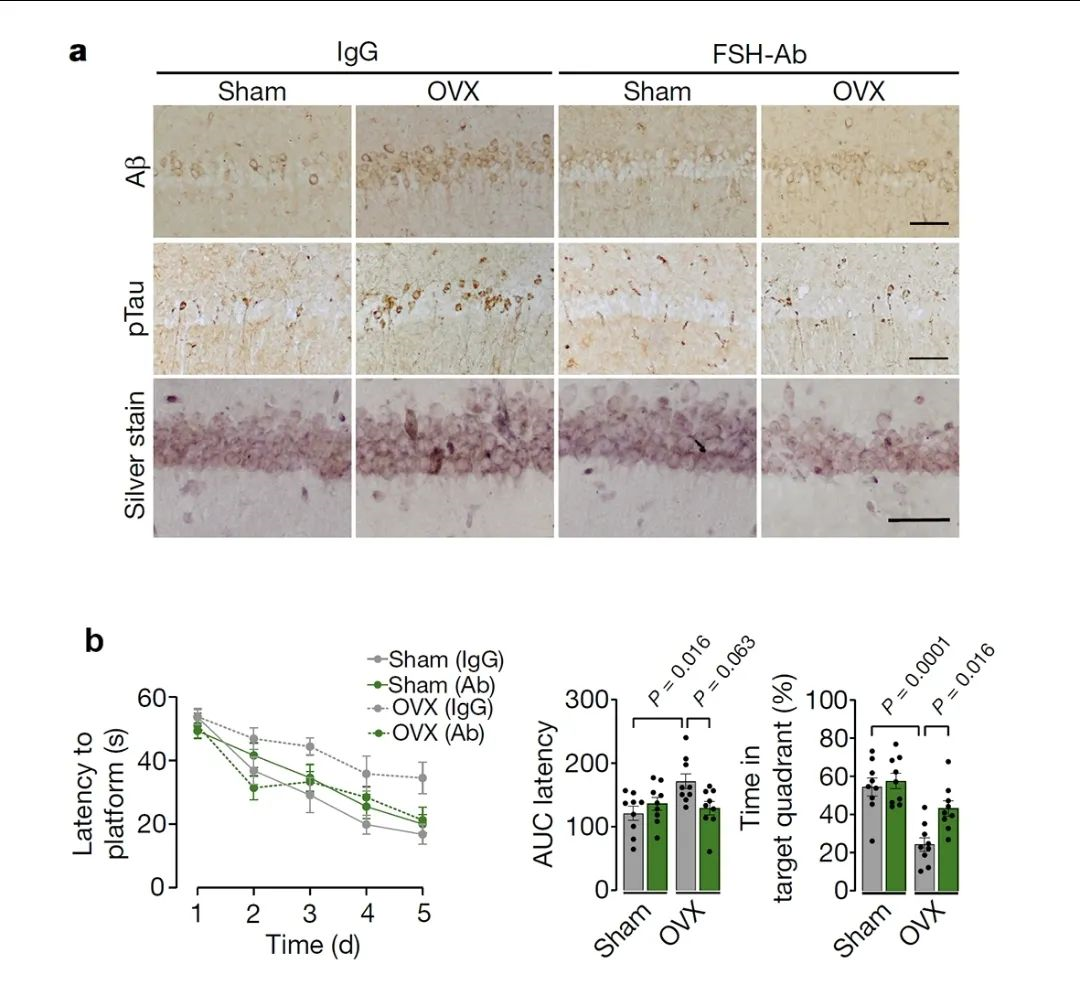
▲FSH抗体治疗可以减轻卵巢切除术后AD小鼠的AD相关病理改变及认知功能下降
女性绝经前期急剧升高的FSH通过激活C/EBPβ-AEP信号通路,加重阿尔茨海默病患者脑内的Aβ和Tau病变,导致记忆损伤。这一重要发现不但为解答女性为何更易罹患AD提供了新原因和新机制,也为临床早期筛查及干预阿尔茨海默病提供了新的靶点。

▲神经退行性疾病研究团队
武汉大学人民医院神经内科张兆辉教授和王志昊教授也为本项研究做出重要贡献。本篇论文的发表,为全球神经退行性疾病的防治提供重要理论依据,也进一步奠定武汉大学人民医院神经内科在全国神经退行性疾病研究领域的领先地位。
武汉大学人民医院神经内科是国家临床重点建设专科,神经退行性疾病研究团队阵容强大、实力雄厚,拥有张兆辉教授、张振涛教授、王志昊教授等神经退行性疾病研究领域的知名专家,团队成员获得多项国家级、省级研究课题和人才项目支持。

团队重点研究方向为阿尔茨海默病和帕金森病的发病机制和早期诊治,已在Nature、Nature Medicine、Nature Structural & Molecular Biology、Nature Communications、Molecular Cell、Advanced Science、Science Advances、Journal of Experimental Medicine、Molecular Psychiatry等国际顶级期刊上发表了一系列论著。
论文链接
https://www.nature.com/articles/s41586-022-04463-0



