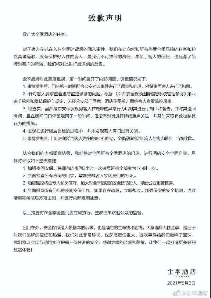
8月6日,全季酒店针对有男子夜半赤身闯入顾客房间一事发布致歉声明,向客人和所有热爱全季品牌的住客和粉丝真诚道歉。
全季酒店表示,“没有保护好入住的客人,是我们不可推卸的责任。”将进行最深刻反省,并派出专人与客人联系、当面致歉。
全季酒店同时表示,已对此展开了内部调查,并对调查情况与整改措施公布如下:

全季酒店微博致歉声明
8月5日晚,有网友在微博发布视频称,入住上海某全季酒店时,凌晨3时许遭一个陌生男子全裸闯入房间。在此之前,该男子已经全裸从酒店7楼至10楼挨个尝试推开酒店房门,其间并无工作人员发现制止。


网友发声视频截图
擅自闯进他人酒店房间违法吗?需要承担什么责任?
北京市东元律师事务所律师孔磊认为,未经他人同意,赤身裸体走进他人房间,扰乱社会公共秩序,需承担行政责任。若采取进一步的伤害行为,则可能会承担刑事责任,涉嫌强制猥亵或强奸。
孔磊表示,该女子与酒店之间存在合同关系,但是酒店没有尽到自己的合同义务,酒店或应承担违约责任。根据治安管理处罚法第四十四条规定,猥亵他人的,或者在公共场所故意裸露身体,情节恶劣的,处五日以上十日以下拘留;猥亵智力残疾人、精神病人、不满十四周岁的人或者有其他严重情节的,处十日以上十五日以下拘留。

微信公众号截图
责任编辑:曾宪旭



