中国质量新闻网讯(祝鹤)微信公众号“湖北发布”发布消息称,自2023年12月1日起,湖北省将分三个时段试行居民电动汽车充电桩分时电价政策。

截图来源:湖北发布微信公众号
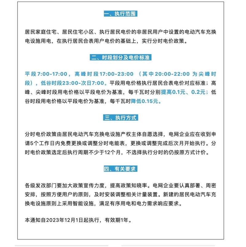
居民家庭住宅、居民住宅小区、执行居民电价的非居民用户中设置的电动汽车充换电设施用电,在执行居民合表用户电价的基础上,实行分时电价政策。 时间分段为平段7:00-17:00,高峰时段17:00-23:00 (其中20:00-22:00 为尖峰时段),低谷时段23:00-次日7:00。
价格方面,平段用电价格执行居民合表电价对应标准;高峰、尖峰时段用电价格以平段电价为基准,每千瓦时分别提高0.1元、0.2元;低谷时段用电价格以平段电价为基准,每千瓦时降低0.15元。
责任编辑:王京辉