2月28日,一则
“天津大哥勇救被困人员”
的视频
冲上各平台热搜引发关注
视频中,一辆面包车失控撞树
冒出滚滚浓烟
危急时刻,一名途经此地的热心男子
冒着生命危险,冲上前打开车门
将两名被困人员救出



网友纷纷为这位
救人大哥点赞留言:
“没有从天而降的超人,
只有挺身而出的英雄”
“谢谢他的挺身而出,祝他一生平安”
“大侠好样的,该出手时就出手”


救人者被认出
是南开校友还曾设立助学金
据南开大学消息,随着视频在网络迅速传播,越来越多的校友发现,这位大哥正是南开大学1994级国际经济系国际贸易专业本科生孙明胜。
他毕业后在天津工作、创业,目前在天津市津圣渤雅投资有限公司工作。“当时只想着把人救出来,谁遇到这种情况都会这么做。”孙明胜说。


据学校透露,在成功创业后,孙明胜为报答母校,于2017年与母校联系,一次性捐助10万元,设立“南开大学经济学院千雅暖心助学金”,用于支持和资助南开大学经济学院全日制在校学生中,遇到经济困难、家庭遭遇重大变故影响毕业或患有重大疾病需要救治的学生。
曾有一位同学在获得“千雅暖心助学金”资助、顺利完成学业并入职理想的单位后联系孙明胜,想要当面表示感谢,并希望将1万元的助学金归还。孙明胜婉拒了他,并号召这位同学把这1万元捐赠给母校,将这份爱与祝福传递给更多像他一样的人。

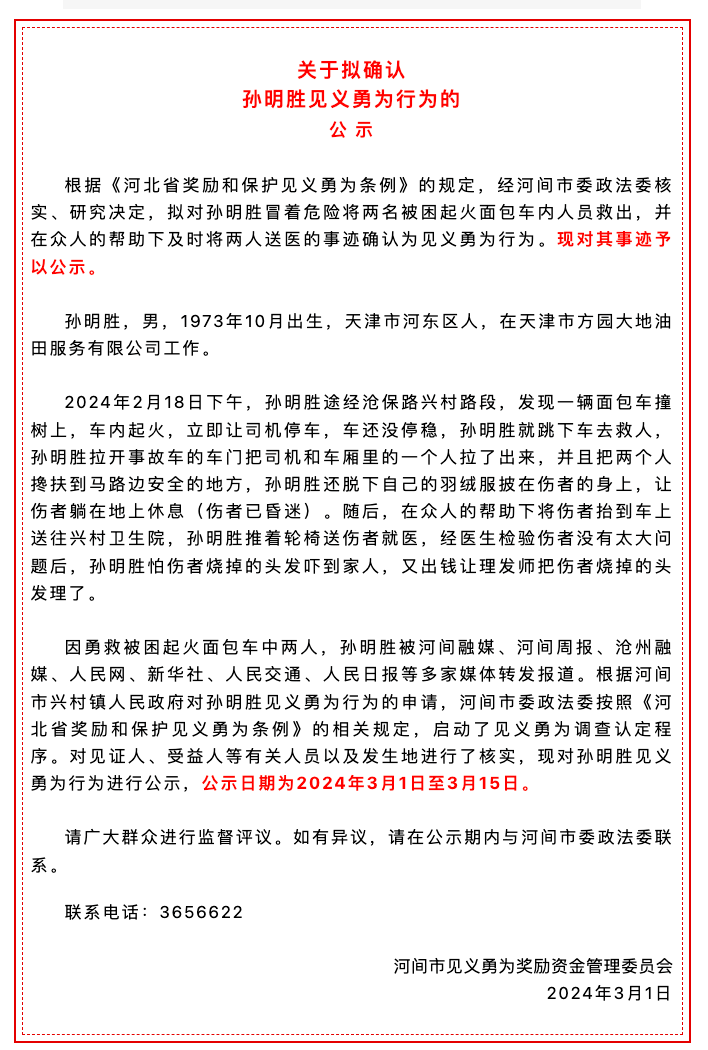
当地公示,拟确定见义勇为
据《河间周报》报道,3月1日,事发地河北省河间市见义勇为奖励资金管理委员会发布公告,拟对孙明胜冒着危险将两名被困起火面包车内人员救出,并在众人的帮助下及时将两人送医的事迹确认为见义勇为行为,对其事迹予以公示。公示期为2024年3月1日至3月15日。
公示信息中
还详细介绍了
当天的事发经过

为大哥孙明胜点赞!
中国青年报(ID:zqbcyol 中青报·中青网记者:张小松 编辑:李丽)综合:南开大学、河间周报。
中国青年报·中国青年网 出品