5月11日,Nature子刊《Nature Plants》在线发表了重庆大学环境与生态学院教授杨永川团队研究论文 “Human activities and species biological traits drive the long-term persistence of old trees in human-dominated landscapes”,揭示了影响人类聚居区古树长期留存的关键因素。
重庆大学生物多样性与生态保育团队已毕业博士黄力(现北京大学博雅博士后)为论文的第一作者,杨永川、北京大学生态中心教授唐志尧和澳大利亚国立大学教授David B. Lindenmayer为论文的共同通讯作者。团队博士研究生靳程、周礼华和胡四维以及重庆大学生态系庞明月副教授、李宏副教授和林敦梅副教授,中科院东北地理研究所研究员潘应骥,北京大学博士孟媛媛和博士郭焱培,四川大学徐晓婷副教授,华东师范大学宋坤副教授和阎恩荣教授,香港教育大学C. Y. Jim教授,美国巴德学院西蒙洛克分校博士Jesse Minor和缅因大学法明顿分校教授Chris Coggins为共同作者。研究受到重庆市技术创新与应用示范专项社会民生类重点研发项目、国家自然科学基金和中国博士后科学基金项目资助。
古树(100年以上的树木)是人类聚居区的自然遗产和文化遗产,具有极其重要的生态系统服务,例如维持生物多样性、促进生态恢复、提供生产生活资料和承载传统文化和精神信仰等。在许多受到高强度人类活动干扰的地区,古树也许是当地仅存的自然记忆。我国是世界上生物多样性最高的国家之一,同时具有几千年不间断的文明,目前在城市和农村地区保存了大量的古树,是区域生物多样性和生物文化多样性保护的核心。尽管如此,在气候变化和人类干扰的影响下,古树面临前所未有的衰退,如何有效保护古树成为一个全球性问题。然而,究竟是什么因素在影响或者制约古树在人类聚居区的长期留存?目前对该问题的认识还不深入。
团队通过收集发表论文、出版书籍和政府公布的古树数据,建立了涵盖中国1925个区县的古树数据库,包含1580多个树种的近180万株古树。基于该数据库,研究分别从物种和空间的角度分析了影响古树在人类聚居区长期留存的关键因素,主要回答3个科学问题:(1)经过长期人类活动的筛选,目前人类聚居区的古树组成具有怎样的特征?(2)什么样的树种在人类聚居区更可能被保存为古树?(3)哪些地区对古树的长期保存更加友好?与当地的环境条件和人类活动具有怎样的关联?
研究发现,经过长期的筛选,目前人类聚居区的古树群体被人类关联种占据绝对优势,以不到15%的物种数量贡献了超过85%的古树个体。绝大多数地区的古树都被人类关联种占据优势,尤其是耕地覆盖度高的区域。相反,自生种的古树呈现孑遗化和特有化的特征,大量树种目前仅保存了极少量的古树个体或者只分布在单一网格中。
研究揭示了长期人类活动对人类聚居区树木长期留存的潜在影响。由于人类对少数具有文化价值和实用价值树种的偏好,使得这些树种的个体受到选择性保护,从而更容易被长期保存为古树。相反,那些不具有人类利用价值的树种(比如起源于自然森林的树种)可能受到破坏性人类活动(比如耕地扩张)的干扰,从而在人类聚居区难以被长期保存。因此,在长期人类活动的筛选下,人类聚居区的古树倾向于被少部分人类关联种占据绝对的优势,而自生种的古树个体逐渐减少,呈现孑遗化和特有化的特征,这显然对人类聚居区以古树为核心生物多样性和生物文化多样性保护十分不利。
研究还发现西南少数民族聚居区以及武夷山脉等区域对自生树种古树个体的长期留存比较友好。一方面与当地特殊的地形条件有关,比如陡峭的地形限制了耕地的扩张,从而为古树的留存提供了相对稳定的生境。更加重要的是,当地传统文化和信仰促进了古树的长期保存。比如,在自然崇拜文化和风水文化的影响下,大量古树个体被作为神树或者风水树进行严格保护。实际上,古树承载了我国传统文化中的生态思想和智慧。在当前生态文明建设的时代背景下,如何更好地发挥古树在生态恢复、保护生物多样性与生物文化多样性、传承传统生态知识中的作用,以及如何从传统生态智慧中获取有效的古树保护策略,仍然需要科学家和管理者的持续努力。

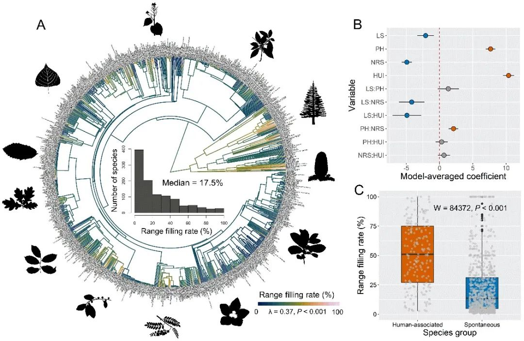
物种分布占有率(RFR)的种间差异和影响因素。A,基于物种分布占有率的系统发育信号;B,物种分布占有率的影响因素;C,人类关联种和自生种物种分布占有率比较。
杨永川创建的生物多样性与生态保育团队自2009年开始致力于中国的孑遗植物保护研究,发现古树和以其为优势种的风水林保留了众多孑遗物种的野生种群,进而从2015年开始致力于中国人类聚居地区多尺度古树分布格局和留存机制的研究。这是团队继2018年在Nature子刊Nature Communications发表论文后,再次在Nature子刊发表研究成果,团队系统讲述生物多样性保护的中国智慧和中国故事的水平受到国内外的广泛认可,进一步提升了重庆大学生态学科的影响力。