近日,第八届中国研究生未来飞行器创新大赛落下帷幕。我校研究生在本次大赛中共荣获国家级一等奖5项、二等奖5项、三等奖15项,获奖总数和一等奖数量均居全国首位!
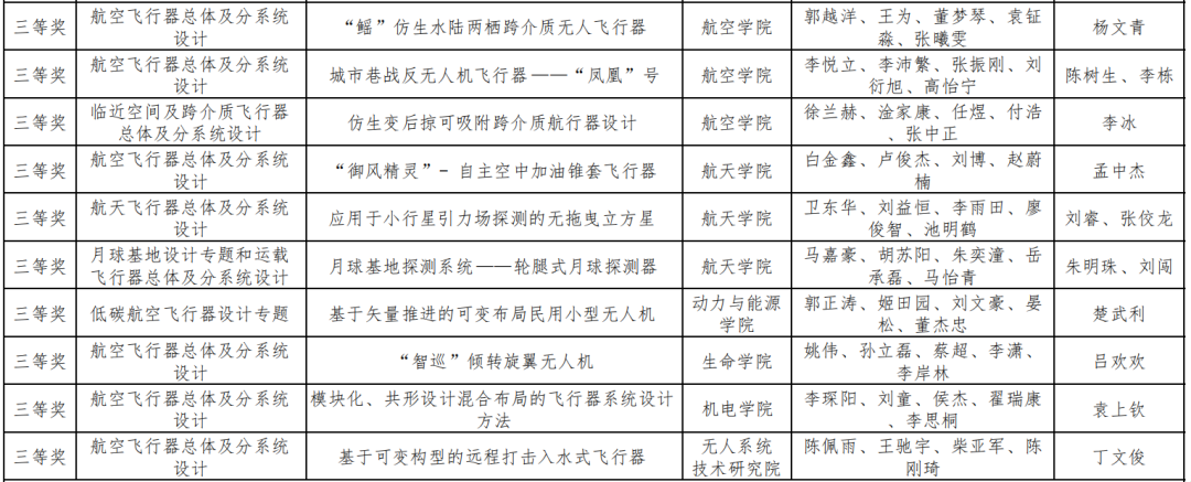
点击下方表格可放大查看获奖名单 ↓↓↓



本届大赛以“砺剑苍穹、智胜未来”为主题,设置常规赛道、企业赛道、挑战赛道共三大赛道10个赛题,我校共有34支队伍、164名研究生参加全国总决赛。
接下来就让我们一览本次大赛中我校学生获得一等奖作品的风采。(排序不分先后)
常规赛道 “云鸮”大翼展仿生扑翼飞行器

作品完成人:
孟瑞、张旺旺、朱志超、吕腾飞、孙静怡
指导教师:宣建林
作品简介:该作品设计了一款适合高原环境的大翼展、高载荷能力、长航时的扑翼飞行器,结合高效扑动翼设计、高可靠性扑动机构设计、智能飞控系统设计、新型滚转操纵方式设计等,制作了翼展1.75m、重量1050g量级的扑翼原理样机,且完成了高原试飞。结果显示在高原环境下,本方案具有良好的机动性能、载荷能力与续航能力。
常规赛道 充气式卫星反绳网捕获装置

作品完成人:
许素宇、姜迪午、孟子然、罗阳
指导教师:郭宁
作品简介:该作品针对卫星反绳网捕获方法,提出了一种可用于卫星搭载的充气式反绳网捕获装置。当卫星探测到捕获绳网的靠近后,利用伸出一根充气展开支撑杆与飞来的空间绳网碰撞,阻止绳网进一步靠近卫星,同时在碰撞结束后主动分离充气杆和绳网的组合体,实现逃脱。
常规赛道 折叠式超长续航翱翔飞行器


作品完成人:
陈宜炜、魏霄儒、夏亦业、李超然、雷雨
指导教师:李易
作品简介:该作品的显著特点为体积小、重量轻、续航时间超长。为实现超长续航,团队进行了针对性总体设计以在飞行包线内的大多数特征点获得较高的升阻比,通过往复式盘旋弹道降低巡航段能量损耗,对无动力滑翔段轨迹进行优化,以提高无风环境下的续航时间;通过对动态滑翔、静态滑翔的工程化应用,使无人机从风场中获取能量,以实现合适风场条件下的超长续航时间。
企业赛道 智能“小精灵-空中狙击手”无人机


作品完成人:
王贵晨、黄海智、樊少华、曾佳、朱姿颖
指导教师:周洲
作品简介:微小型无人机与人工智能的结合会大大提升其能力。该团队针对室外场景下打击敌方重点人物的任务需求,依据微小型无人机设计理论,基于深度学习的目标检测和识别方法,研制出一款可以隐蔽飞行、快速机动、智能识别、精确打击的智能“小精灵-空中狙击手”攻击型无人机。
挑战赛道 轻量化自主定位与目标跟踪系统

作品完成人:
袁坤焱、刘嘉尧、田壮宇、张昊、杨鑫
指导教师:刘航、郭达伟、李晖晖
作品简介:该作品对微型无人机室内自主飞行和目标识别定位算法进行反复调试、测试、联调和优化,实现了无人机系统在拒止对抗环境中进行自主侦察、识别多个地面移动目标并进行精确定位的功能。
据悉,未来飞行器创新大赛由我校联合20余家国内高校共同发起,自2015年以来已累计举办8届,参与师生达16000余人,以赛促学、以赛促教、以赛促研的育人理念得到广泛推广应用,目前已成为国内航空航天领域品牌竞赛之一。