一所大学蛰伏多久,方能一鸣惊人?
她曾经极负盛名,诞生之初,贵为三所国立大学堂之一,中西合璧、名宿云集、学术兴盛,一度代表国内高等教育的领先水平;
她走过至暗时刻,在战乱时期辗转多地,坚持办学,在院系调整中播撒星火,贡献全国高教,与211名额遗憾擦肩后,于坎坷中蓄力20余年;
她终于涅槃重生,在春风中振翅,登上山西高教的高地,乘着中西部高校全面振兴的东风,昂首挺进国家“双一流”新贵队列,这所饱经风霜的百廿学府,终于以漂亮的姿态,再次腾飞,惊艳众人。
始不垂翅,终能奋翼,她,就是山西大学。

山西大学东山校区
图源:山西大学官微
今之山大,羽翼已丰
2022年,120周岁的山西大学(简称“山大”)收到了一份尤为珍贵的“厚礼”。
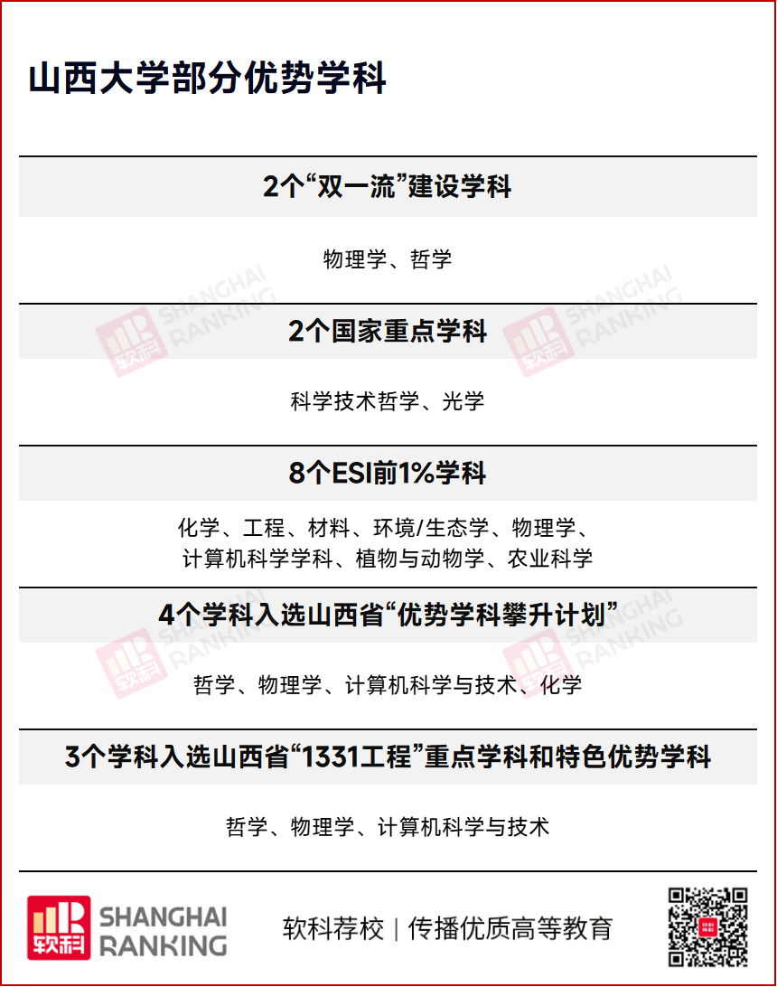
在第二轮“双一流”名单中,山西大学赫然在列,也是新晋“双一流”高校中,唯一入选物理学、哲学2个学科的高校。一举逆袭,阔步走进“国家队”,山西大学,终于扬眉吐气!
而这一高光时刻,正是山大百年积淀、孜孜以求的成果。
追光而行
在山西大学档案馆里,收藏着一本名叫《光学、热学》的书,这是由山西大学堂设在上海的译书院于1906年所出版的教科书。翻开内页,是文言文夹杂着英文的中西文化交汇,也见证了山西大学物理学的发展历程。

1906年山西大学堂《光学、热学》教材
图源:山西大学物理电子工程学院官微
时间回到1902年,一颗现代物理的种子,在三晋大地破土而出。
建校之初,在山西大学堂西斋高等科,即开设有物理学科,讲授物理学教科书,并建立了物理实验室。1936年,山西大学正式开办了物理系,是国内较早开展物理学高等教育的院校之一。
我国量子光学奠基人彭堃墀院士的到来,是山西大学物理学事业开始发光的起点。
二十世纪80年代初期,留学海外的彭堃墀怀揣科研报国的初心,回到山西大学,率先在国内开展量子光学研究,创建量子光学实验室,成为我国最早开展量子光学研究的单位之一。
在彭堃墀的带领下,2002年,山西大学建成了地方高校中第一所国家重点实验室——量子光学与光量子器件国家重点实验室,山西大学物理学事业由此快速起步。

彭堃墀院士(右二)在实验室开展研究工作
图源:山西大学官微
近四十年的建设与发展中,他带领团队向科学的“无人区”进军,取得了多项创新科研成果,屡次荣获国家技术发明奖、国家自然科学奖、高等教育国家级教学成果奖,为山大量子光学和物理学科的建设发展作出了重要贡献,而彭堃墀也在2003年当选中国科学院院士,成为山西本土培养的第一位中国科学院院士。
以彭堃墀院士为代表的几代山大物理人,在探索科学真理的过程中,山西大学的物理学日拱一卒,积沙成塔,一步步走向中国物理学的塔尖。

御风以翔
此外,山西大学的另一“双一流”学科——哲学也展现了不凡的实力,获得第四届(2006)和第八届(2020)高等学校科学研究优秀成果奖一等奖;哲学专业是“山西大学文科基础学科人才培养基地”;2020年入选国家级—流专业建设点;2020年获批全国哲学学科唯一的、同时也是山西省文科唯一的“高等学校学科创新引智基地”;2022年,科学技术哲学研究教师团队入选教育部“全国高校黄大年式教师团队”。
以物理学、哲学“双一流”学科为引领,山西大学学科全面开花,成绩斐然。化学、工程、材料等8个学科进入ESI前1%,哲学、物理学、计算机科学与技术和化学4个学科获批山西省“优势学科攀升计划”建设项目,哲学、物理学和计算机科学与技术3个学科入选山西省“1331工程”重点学科和特色优势学科……越来越多的优势学科,为山西大学添光加彩。

今之山大,羽翼已丰,如“大鹏一日同风起,扶摇直上九万里”,从2012年入选“中西部高校综合实力提升工程”,2018年成为部省合建高校,再到2022年昂首迈进国家“双一流”建设高校行列,在软科中国大学排名中,山西大学的位次连续五年一路攀升,并连续两年位列山西高校第一名,一路腾飞的山大,迎来了充满希望的光明前景。
办好的教育,做有用的学术
从过去“尊广道艺,登崇俊良”,到现在“办好的教育,做有用的学术”,山西大学的办学初心在一代代山大师生的传承中,历久弥新。
今年2月,山西大学首次以独立通讯作者登上Nature正刊,而这正是山西大学张靖教授等研究人员多年科研攻关的成果,而这也是继张靖教授2021年荣获国家自然科学二等奖后,为母校创造的又一项重大荣耀。

图源:软科2月23日文章《5所“双一流”,齐发Nature!》留言区截图
科学成就离不开精神支撑。张靖教授说,在多年的求学生涯中,对他影响最大的人就是他的导师彭堃墀院士。导师身上的“爱国、攀登、奉献”的科学家精神和“甘为人梯、奖掖后学”的育人精神,贯穿于他二十余年的科研生活点滴之中。
他向科学的“无人区”进军,建立了我国第一个超冷费米子实验平台,完成了国内第一个实现费米气体量子简并的实验,为国家量子科技领域做出了巨大贡献;他在创新活动中培育人才,让青年教师直接参与实验室建设,为他们提供能够充分施展自己才能的宽松环境。

张靖教授(左二)
图源:山西大学官微
张靖教授及彭堃墀院士的故事,是山西大学科研灯塔照亮成才之路上的一个缩影,在教与学中,科学家精神在山西大学代代传承。
如今,山西大学两个“全国高校黄大年式教师团队”、院士领衔的80余人国家级人才团队以及300余人省级人才团队的教师队伍,不仅是科技创新的开拓者,也是提携后学的领路人。
在山大推行的本科生导师制,将常规的学习方式转变成以学生为主的研究型学习模式,知识传授、能力培养和价值塑造贯穿育人全过程。本科生可以与“一流学科”知名专家学者面对面交流,向国家科学技术奖获得者、全球高被引科学家当面讨教。
除了有强大的师资,在山大,学生还能够尽情“施展拳脚”。本科生可以进入国家重点实验室、教育部重点实验室等进行科研训练,这些优质的科研平台,为广大学子徜徉学术海洋提供了广阔的舞台。

得益于科研育人的特色模式,山大学子斩获了众多奖项。近年来,本科生参与导师科研项目400余项,获准专利(著作权)100余项,获得国际级奖项100余项,国家级奖项390余项,省部级奖项1000余项;本科生参加的各级大学生创新创业训练项目总数达3073项,参与的学生人数达11330人。
一个个科研“未来之星”从山大走出,把论文写在祖国大地上。
在2022年新生开学典礼上,山西大学校长黄桂田说道:“今天的山西大学,站在了历代先贤和全校师生期盼已久的发展高地,迎来了更加充满希望的发展机遇。”
雄关漫道真如铁,而今迈步从头越。站在新的起点上,山西大学正向着中国特色一流大学的宏伟目标高歌前行,擘画百廿学府跨越发展的壮美画卷。