它是你学习道路上
无“话”不说的盟友
捕捉你一闪而过的思想
留住你稍纵即逝的启发
更是一个独门的“秘密武器”
复盘课程形成知识体系
查漏补缺梳理知识要点
没错,它就是
学习笔记!
课堂随记、实验报告
错题整理、思维导图
不同专业,不同课程
形式多样,风格迥异
这份笔尖的精彩
让同济学子的优秀
有“记”可循
我们一起来看看吧!
方舒涵 建筑史

杨恩鉴 建筑认识

刘同学 设计基础


曾昭瑞 建筑力学


高楼起于横梁砖瓦
建筑是这样
笔记也是这样
一点一滴的知识积累
垒起“摩天大楼”

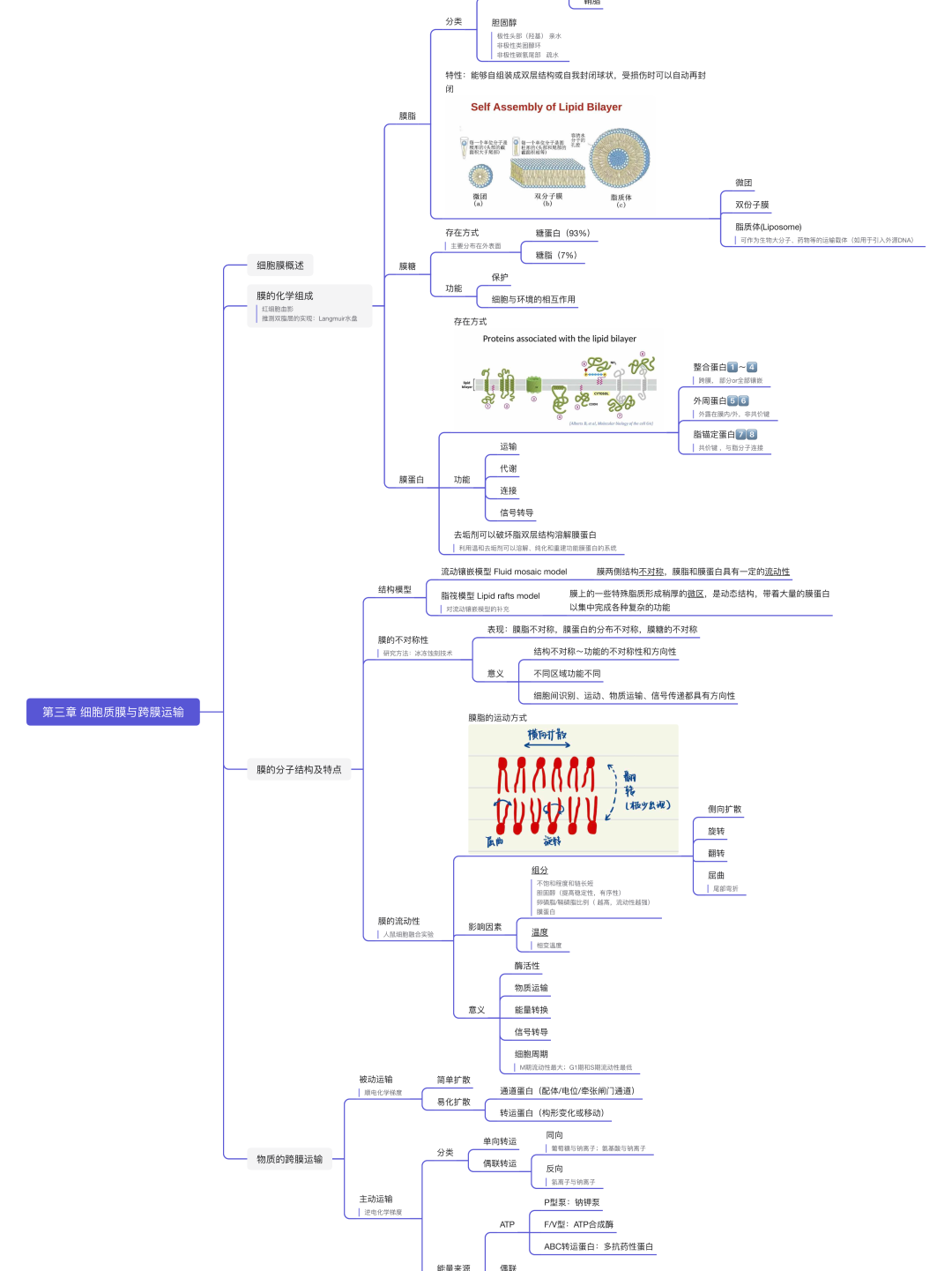
陈沭锦 细胞生物学


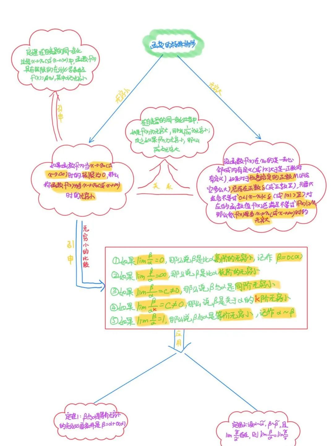
刘秉航 生物化学




没有什么生物知识
是一张思维导图说不清楚的
如果有,那就画两张



张钰涵 概率统计




蔚承佑 高等数学


佚名 线性代数




zt 概率论与数理统计




你以为学霸只是优秀
其实学霸还可以可爱
这些笔记堪称“通关秘籍”

吴心语 设计中的几何与计算


贺轩冕 交通工程

Jaho 土力学A




姚雯静 大学计算机


不知道看完神仙笔记的你
是惊叹“不明觉厉”
还是想赶紧向大佬学习?

吴逸 综合德语课程


zgf 商务英语


学霸们条分缕析
排版结构精恰简明
语句措辞严谨凝练
汉字书写方正隽秀
批注勾画鲜明突出
为他们点赞!
施琦 艺术史


miya 皮肤健康与美容



方寸之间,汇聚耕耘与汗水
笔墨之中,熔铸知识与智慧
无论是课堂随记、实验报告
还是错题整理、思维导图
每一份笔记都是
特殊的独家记忆!
转眼已到寒假
各位同济er
要合理安排时间呀~
享受假期的同时
也可以加点学习“buff”哦~
责任编辑:曹竞