云南昨日新增本土确诊病例51例 无症状感染者83例
央视新闻客户端 | 2022-11-19
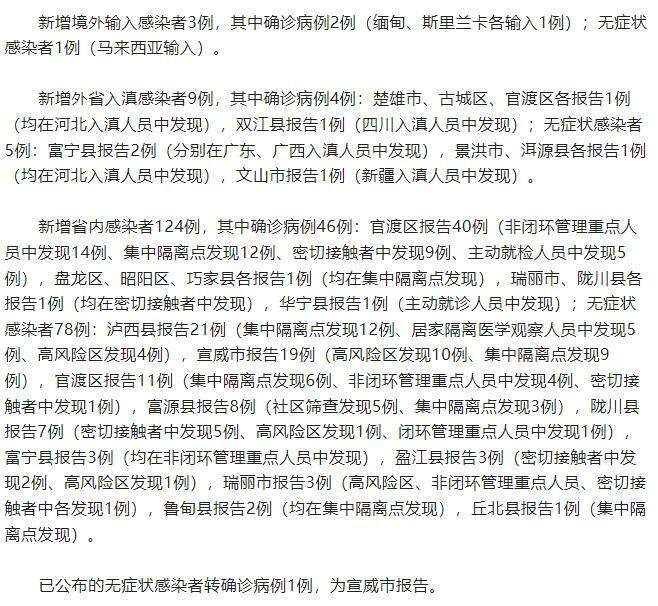
11月18日0—24时,云南省新冠肺炎疫情情况如下:
(总台记者 张垚)
责任编辑:胡庆章
要闻
2022卡塔尔世界杯
商务部部长王文涛会见美国贸易代表戴琪
不折不扣、科学精准落实疫情防控优化措施——二十条优化措施热点问答之二
英方要求中企撤销对英国半导体制造商收购,中国驻英使馆回应
云南红河县发生5.0级地震 当地已组织开展灾情排查
文旅部公布新指南,出行游玩将有哪些变化?