一年一大步、三年上台阶、五年大变样。在我国北方,一座城市正为实现“三步走”的目标加速更新蝶变:2025年,突出“新颜值”;2030年,突出“高质量”;2035年,突出“新品质”。她,就是河北省保定市。
保定得名“保卫大都,安定天下”,自古便为京畿重地和“首都南大门”,是“北控三关,南达九省,地连四部,雄冠中州”的通衢之地,现已发展成为京津冀地区中心城市之一,与京津成三足鼎立之势,为雄安新区战略腹地。
近两年来,保定顺势而为、乘势而上,奋力书写现代化品质生活之城建设的时代答卷,以惊人的态势彰显城市发展加速度。

图源网络
城市的快速崛起与高等教育的发展相得益彰,教育已成为保定高质量发展的一面旗帜。在这片燕赵故地上,一座以省命名的百年学府,历经一代代学者捧土培根、筚路蓝缕,为保定市乃至全国输送了40多万名优秀人才。
巍巍学府,弦歌不辍,她,就是河北大学。

河北大学是教育部与河北省人民政府“部省合建”高校,也是河北省重点支持的国家一流大学建设一层次高校,始建于1921年,位于河北省保定市。自发轫至今,已走过一百年辉煌历程,逐渐发展成为具有影响力的综合性大学。
十秩悠悠,薪火相传。学校的发展始终得到省委、省政府和教育部等国家部委的大力支持。2002年,成为财政部、教育部重点支持的全国5所高校之一。2005年,成为河北省人民政府与教育部共同建设的省部共建大学。2012年,成为全国14所“中西部高校提升综合实力工程”入选高校之一。2016年,成为国家中西部“一省一校”重点建设大学,同年被河北省列为重点支持的一流大学和一流学科建设高校。
2018年,教育部与河北省人民政府签署《关于部省合建河北大学的协议》,学校跻身国家“部省合建”高校行列。2020年,河北省制定支持河北大学部省合建工作的实施方案。以“部省合建”为契机,学校对接河北省文化旅游产业、医药产业和现代绿色产业,重点建设了燕赵文化学科群、生命科学与绿色发展学科群,在燕赵文化保护与开发、白洋淀流域生态治理等领域取得了重要进展。

环境好,则人才聚、事业兴。为打造和完善引才聚才的良好环境,河北省正在积极实施更具灵活性、吸引力的人才政策,发放燕赵英才服务卡便是河北引才的重要举措之一。
英才卡是河北省对特定重点人才集成化服务的重要载体,是体现人才重要价值和业绩贡献的荣誉证件,是河北省境内符合发放条件的各类人才享受规定服务项目的有效凭证,是同等次人才引进办理相关手续的“一卡通”,在住房保障、子女入学、医疗保障、职称评定等方面,对各类人才均有不同程度的支持。

除了得到国家部委、省政府的大力支持之外,保定市也倾力支持河北大学部省合建和“双一流”建设,将其纳入保定市国民经济和社会发展规划、教育事业发展规划等整体或相关重要专项规划(计划),抢抓机遇、提速发展。保定坚持营造识才爱才敬才用才的环境,将河北大学作为保定市人才引进政策重点支持对象,在办理落户、创业支持、子女入学和转学等方面给予保障。
在多方支持下,如今的河北大学正朝着建成“特色鲜明、国际知名”的一流高水平大学大步迈进。

站在新百年的开端之年,为实现学校的宏伟蓝图,河北大学坚持人才强校战略,诚邀天下英才加盟!

01招聘原则
坚持德才兼备,贯彻民主、公开、平等、竞争的用人原则,在综合评议的基础上择优聘用。
02招聘对象
哲学类、经济学类、法学类、教育学类、文学类、历史学类、理学类、工学类、农学类、医学类、管理学类、艺术学类等学科专业的高层次人才。
03基本条件
1. 具有良好的政治素质和道德素养,遵守国家法律、法规和各项规章制度。
2. 具有良好的团队意识和集体精神,服从组织工作安排,工作积极适应能力强,团结协作奉献精神强。
3. 具有良好的理论基础和创新精神,能够承担教学与科研工作,有创新思维和发展潜力。
4. 具有良好的身心条件,达到《公务员录用体检通用标准(试行)》中规定的体检合格标准。

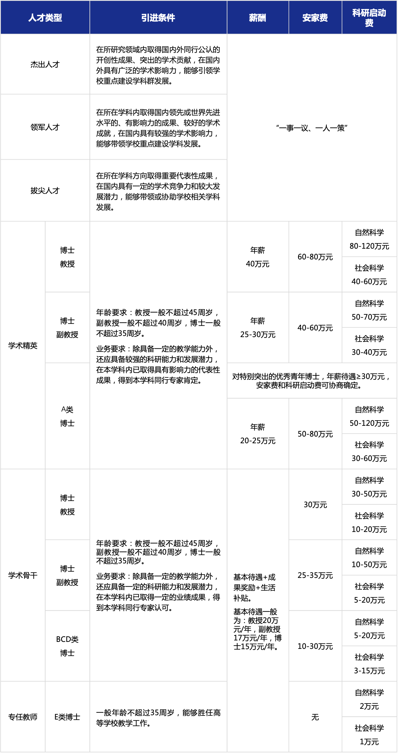
04招聘岗位、要求及待遇

说明:
1. 社会科学类人才年龄放宽3周岁。
2. 学校为引进人才办理入事业编手续。
3. 学术骨干和专任教师除享受基本待遇外,可按学校规定享受教学科研成果奖励(不设上限)和生活补贴(1000元/月-2000元/月,期限2年);学术精英完成聘期任务后,超额完成的任务也可按学校规定享受教学科研成果奖励(不设上限)。
4. 学校为引进人才子女提供优质教育资源,协助引进人才办理子女入学手续。
5. 引进人才的服务年限一般为八年,四年一个聘期,按两个聘期进行管理。
6. 人才待遇以实际签订的引进协议为准。

05招聘程序
报名应聘
应聘人员将个人简历和代表性业绩成果等材料以电子邮件方式发送给人事部门或相关教学科研单位联系人。
单位考核
教学科研单位组织相关专家对应聘者进行综合评议,主要考核教学能力、学术能力、基本素质和心理素质等方面,一般以面试、说课、实际操作等方式进行。
办理相关手续
人事部门对通过考核的应聘人员进行思想政治和师德师风方面的审查,联系应聘人员参加体检、填写相关申请表、签订协议、办理上级部门审批手续。

06师资博士后招聘
基本条件
1. 具有良好的思想政治素质和职业道德,热爱科研工作,有较强的敬业精神、创新意识和团队协作精神;
2. 品学兼优,身体健康,年龄一般在35周岁以下;
3. 获得博士学位时间一般不超过3年。
招聘学科
中国语言文学、中国史、教育学、哲学、光学工程、化学、生物学、管理科学与工程、法学、仪器科学与技术、临床医学11个博士后科研流动站。
相关待遇
1. 师资博士后在站期间实行协议年薪制,年薪标准为15万元/年,此外还可享受工会福利和学校教学科研绩效奖励。
2. 学校提供4万元科研经费。
3. 师资博士后按期出站,达到当年学校引进条件的,可按学校当年引进人才政策执行。

07高层次人才招聘联系方式
人事处联系方式
联 系 人:朱老师 薄老师
电子邮箱:hburczp@126.com
联系电话:0312-5079468
各教学科研单位联系方式
