欢迎校内外优秀应届本科毕业生推荐免试攻读东华大学硕士学位研究生,凡具备申请条件者可向我校提出预申请。

一 申请条件
1、品学兼优;
2、预计能够取得本科就读高校推荐免试资格。
二 推免生优惠政策
1、可跨专业报考;
2、可优先申请硕博连读或长学制,转为博士学籍后,可获得2万元博士新生奖学金;
3、同等条件下可优先获得科研创新基金;
4、同等条件下可优先参选“TRP”精英科学家计划、“GTP”国际化创新型人才计划、“TEP”领军工程师计划。
三 接收专业
我校所有学术学位和全日制专业学位硕士点(除代码为125100工商管理)均接受推荐免试硕士研究生(提示:原化学化工与生物工程学院的生物化学与分子生物学、生物医学工程、生物与医药专业调整至生物与医学工程学院招生;原理学院固体力学专业调整至民用航空复合材料协同创新中心招生)。
预申请系统“申请专业”列表中未显示的专业暂不招收推免生。预报名平台专业为2023年拟招生专业,平台中部分专业有下设研究方向,实际招生专业和研究方向以正式发布的2023年招生简章和专业目录为准(预计于2022年9月发布)。

四 预申请流程
1、即日起至9月23日期间,登录东华大学研招网(http://yjszs.dhu.edu.cn)——快速通道——2023年推荐免试硕士研究生预申请(推荐使用360浏览器极速模式或谷歌浏览器,平台开放时间为工作日9:00-16:00,请注意填报时间,部分学院会根据报名情况适当调整预申请结束时间,请有意向考生尽早填报),进入“推免预报名系统”填写并提交申请信息(申请推荐免试攻读硕士研究生操作手册通过文末“阅读原文”下载查看)。申请人只可申请一种推荐免试研究生类型(即学术学位或者全日制专业学位)和填报一个申请志愿,申请人在网上提交的信息必须真实、准确、有效,凡提供虚假信息的,任何阶段一经发现,我校将取消其录取资格。
2、各学院(中心)定期对申请信息集中审核,根据申请学生情况及时遴选、确定复试名单、发送复试通知、分批组织复试、择优录取。复试时间预计集中在9月,具体时间及相关安排由学院(中心)自行组织。请关注东华大学研招网及各学院(中心)网站公告。
五 办理全国推荐免试研究生报考
录取手续
推免生预申请系统仅为东华大学接收推免生的辅助系统,用于意向信息采集。待教育部“推免服务系统”开通后前两日内,获得推免资格的申请人必须通过“推免服务系统”提交东华大学志愿,接收并确认招生单位的复试及待录取通知,才能正式获得推荐免试拟录取资格,完成最终录取。具体时间请关注中国研究生招生信息网。

六 其他
1、已申报过我校暑期夏令营,但未通过申请或未参营的,仍然可以重新申报推免生,需重新登录并填写“推免生预申请系统”;通过暑期夏令营申请者,申请流程以学院发布的暑期夏令营章程为准。
2、有关接收推荐免试研究生的具体事宜请咨询相关学院(中心)。
3、东华大学关于接收2023级优秀应届本科毕业生免试攻读研究生工作的正式通知预计于2022年9月公布。请关注东华大学研究生招生网公告。
4、错过预报名的考生如仍有意愿报考我校,可在教育部的“推免服务系统”开放后,在该系统中报名。相关学院将根据实际情况,确定是否再次组织复试,届时请留意学院(中心)网站通知。
5、若教育部、学校有新文件精神,相关政策按新文件精神执行。
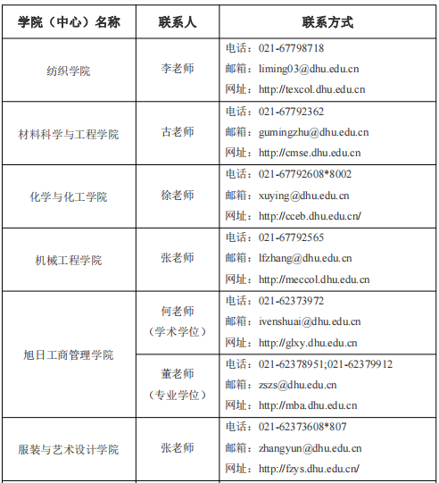
七 各学院(中心)联系方式



选择东华,成就梦想!