我校杂粮分子育种团队
在《Molecular Plant》发表研究成果
7月7日,我校杂粮分子育种团队在国际植物学领域顶级期刊Molecular Plant(1区Top期刊,SCI影响因子21.949)发表了题为“Multi-omics analyses of 398 foxtail millet accessions reveal genomic regions associated with domestication, metabolite traits and anti-inflammatory effects”的研究论文。这是该团队继2020年在国际植物领域顶级期刊Nature Plants(1区Top期刊,SCI影响因子13.256)之后,又一重大成果。据悉,这是近年来国际谷子研究领域发表的影响因子最高的论文。本研究为小米中重要代谢物关键遗传基础的解析奠定了基础,为小米作为药食同源的食材和服务大健康产业提供理论支撑。
我校生命科学学院李旭凯副教授和高建华副教授、北京工商大学宋靖仪博士、美国密西根大学郭凯助理教授为论文的共同第一作者。我校农学院韩渊怀教授和王晓闻教授、华中农业大学陈鹏副教授、中国农业科学院作物科学研究所刁现民研究员、北京工商大学吴华副教授为论文的共同通讯作者。其中我校第一作者和通讯作者均为杂粮种质创新与分子育种山西省重点实验室成员。该研究得到国家重点研发计划、国家自然科学基金、国家自然科学基金联合基金和山西省重点研发计划的资助。

谷子(Setaria italica)是二倍体自花授粉作物,基因组较小,具有高质量的参考基因组,是极具发展潜力的C4禾谷类模式植物,由野生绿色狗尾草(Setaria viridis)驯化而来,具有很高的营养和药用价值。明代李时珍在《本草纲目》中记载:小米“治反胃热痢,补虚损,开肠胃”。研究表明食用小米可以减轻甚至治愈慢性消化系统疾病。直到今天,北方妇女生小孩坐月子仍偏爱吃小米粥进行身体恢复。但小米代谢产物含量和特征变化背后的关键遗传基础,以及代谢物与消炎养胃作用之间的关联尚不清楚。该研究以398份谷子自然群体为研究材料,通过全基因组重测序、转录组、代谢组、抗炎组多组学全面联合分析,揭示了谷子驯化选择中代谢物定向变化的遗传机制。

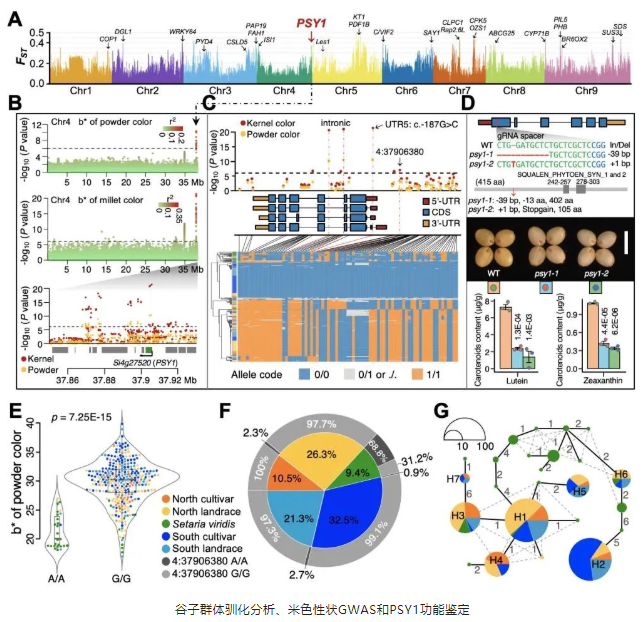
FST分析结果发现,八氢番茄红素合成酶基因(PSY1)受到驯化选择,该基因是类胡萝卜素生物合成途径上的第一个合成酶,也是关键限速酶。谷子驯化的显著特征之一是脱壳后籽粒为黄色(狗尾草是灰色)。米色则主要是由种皮、糊粉层和胚乳中类胡萝卜素和类黄酮的含量决定。对小米米色性状GWAS分析发现,最显著的信号也位于PSY1上。进一步使用CRISPR-Cas9技术对PSY1基因进行编辑,创制了谷子中该基因突变体。与WT相比,突变株系中的类胡萝卜素含量显著降低,其小米中叶黄素和玉米黄质的含量分别减少25.5%和34.4%。
离体抗炎实验发现,小米群体代谢组与抗炎活性之间具有一定的关联性。其中83种代谢物具有抗炎作用,能显著抑制炎症因子的产生,甚至能达到未处理对照组中一样的低水平。例如柚皮素查尔酮和香豆酰奎宁酸已报道具有显著的抗炎活性。揭示了小米抗炎效果是多组分的综合效果,参与小米抗炎代谢的组分除部分已知的以外,还有很多需要进一步分离和鉴定。

山西农业大学杂粮分子育种团队由山西省高层次引进人才韩渊怀教授于2010年开始组建。现有成员30人,其中山西省高层次引进人才1人,山西省131领军人才1人,“三晋英才”拔尖骨干人才2人,“三晋英才”青年优秀人才8人,晋农新秀8人。团队主要从事杂粮功能基因组学、氮磷高效利用的分子调控网络、谷子优异品质形成的分子机制和谷子白发病抗性机制等研究。近年来,承担了国家自然科学基金项目30余项,国家重点研发计划项目子课题5项;发表SCI论文60余篇;培育了华金早、华金矮和华金杂等系列谷子品系。

论文链接:
https://www.cell.com/molecular-plant/fulltext/S1674-2052(22)00223-4
论文详细中文介绍:
https://mp.weixin.qq.com/s/6iCKCiQs753uHJGlsDFgHQ