最是一年春好处

春风送暖 万物复苏
暨南园又双叒叕传来科研喜讯啦!
生命科学技术学院闫道广/钟文彬课题组在肿瘤发生机制取得突破性研究成果
近日,我校生命科学技术学院闫道广/钟文彬课题组在肿瘤发生机制的突破性研究成果“Loss of miR-31-5p drives hematopoietic stem cell deterioration and restoration eliminates leukemia stem cells”和“Oxysterol-binding protein-related protein 4L (ORP4L) is a prerequisite for the induction of T-cell leukemogenesis associated with human T-cell leukemia virus 1 (HTLV-1)”分别被Science专业子刊Science Translational Medicine和血液学顶级期刊Blood发表。暨南大学为这两篇论文的唯一第一作者和通讯作者单位。

(论文在Science Translational Medicine发表)

(论文在Blood发表)
白血病(Leukemia)在儿科恶性肿瘤的发病率中居第一位,并具有极高的致死率。揭示其发病机制是临床治愈的关键,而上述两项研究分别从细胞能量代谢重构和磷脂代谢的新视角,阐明了正常造血干细胞和正常T细胞如何恶性转化并形成为髓性白血病和T细胞白血病,研究结果可能为临床带来新的治疗概念和靶点。

Science Translational Medicine发表的文章表明,相比于正常造血干细胞(HSCs),微小RNA miR-31-5p在人类白血病干细胞(LSCs)中表达丢失了。在HSCs中抑制miR-31-5p可促进其靶基因FIH的表达,从而抑制HIF-1α信号通路,导致HSCs的能量代谢模式由糖酵解转化为氧化磷酸化,进而增加了三羧酸循环中间代谢产物延胡索酸的丰度。延胡索酸的增加促进组蛋白的甲基化进而驱使HSCs向LSCs的恶性转化,并在B-NDG重度免疫缺陷小鼠中引发类髓系白血病。随后,研究团队构建了G7聚(胺)纳米级树突状复合体包封的miR-31-5p mimic纳米颗粒,在PDX动物模型中,联合化疗药物Ara-C,该纳米颗粒能有效清除白血病干细胞并治愈部分疾病小鼠,显示出显著的抗白血病效果。籍此,编辑为本研究撰写题为“Targeting transformation”的总结,认为这是治疗人类髓系白血病非常有潜力的新手段。同时,新华社对该研究进行题为“Chinese scientists develop new potential therapy for leukemia”的英文报道。


成人T细胞白血病(ATL)是由1型人类T细胞白血病病毒(HTLV-1)感染引起的侵袭性T细胞恶性肿瘤,患者中位生存期仅为2至6个月,并且目前临床上没有特异针对ATL的治疗药物。Blood的文章揭示一种重要的磷脂酰肌醇(PIPs)转运蛋白ORP4L,在HTLV-1诱导的ATL发生中的关键作用及分子机理。在被HTLV-1感染的CD4+ T细胞中ORP4L被特异诱导表达,其调控细胞膜上PIPs的代谢,促进PI3K/AKT过度激活而诱导T细胞恶性转化。在动物模型中,通过基因编辑手段敲除ORP4L可以完全阻止HTLV-1诱导的T细胞白血病的发生,显示了ORP4L在这个病理过程中不可或缺的关键作用,提供了干预HTLV-1感染人群向T细胞白血病发展和T细胞白血病新的治疗靶点。
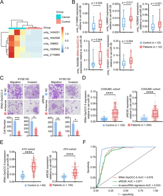
基础医学与公共卫生学院张灏团队多中心临床试验揭示唾液外泌体tsRNA组合作为食管癌液体活检标志物
近日,基础医学与公共卫生学院张灏教授团队于在Molecular Cancer(IF=27)在线发表了题目为“A signature of saliva-derived exosomal small RNAs as predicting biomarker for esophageal carcinoma: a multicenter prospective study”的论文,报告了他们开展的一项多中心前瞻性临床试验。通过直接对食管鳞癌患者和健康对照组的唾液外泌体开展转录组测序及验证,发现了富集于食管癌患者唾液外泌体中的tsRNA和尚未命名的新型小RNA,并通过进一步扩大样本验证建立了小RNA组合。

(实验数据)
体外研究表明,这些新发现的tsRNA和小RNA具有促进肿瘤的功能。通过对来自我国两个食管癌高发区各自数百例患者人群的检测研究,验证了这种新型唾液外泌体小RNA组合靶标在早诊和预后中的价值。和以往的研究不同,他们还发现上述外泌体小RNA组合可作为早期预测辅助放化疗的标志物,可用于选择潜在的受益人群,避免对非获益人群的过度治疗,进而个性化和精准化地指导肿瘤治疗。
中医学院方证研究中心姚伟老师在Molecular Psychiatry发表高水平论文
近日,我校中医学院方证研究中心姚伟老师在《Molecular Psychiatry》(IF: 15.992)上发表了题为“Microglial ERK-NRBP1-CREB-BDNF signaling in sustained antidepressant actions of (R)-ketamine”论文。该论文由我校中医学院方证研究中心姚伟老师、基础医学与公共卫生学院生理学系硕士生曹倩倩以及中南大学湘雅第二医院药学部助理研究员罗世林共同担任第一作者。基础医学与公共卫生学院副教授张继春、教授齐琦以及日本千叶大学教授Kenji Hashimoto为该研究论文的共同通讯作者。

(论文首页)
抑郁症作为一种最为常见的精神疾病,直至今日其发病机制仍然是个世界性难题。近期的临床研究发现Glutamatergic neurotransmission via the N-methyl-D-aspartate (NMDA)受体拮抗剂氯胺酮具有快速而持久的抗抑郁作用,但其拟精神病症状的副作用和成瘾性限制了其在临床上广泛应用。
该研究利用原代小胶质细胞、抑郁症动物模型以及新型异源寡聚反义核苷酸(HDO)沉默技术等分子生物学技术阐明了右旋氯胺酮抗抑郁作用强于左旋氯胺酮,主要是通过NRBP1激活CREB启动BDNF转录存在差异。
该成果首次报道小胶质细胞的ERK-NRBP1-CREB-BDNF信号通路介导右旋氯胺酮快速而持久的抗抑郁作用,本研究结果进一步完善了右旋氯胺酮抗抑郁作用的理论基础,促进了右旋氯胺酮在抑郁症治疗的临床应用,有望使全球千千万万的抑郁症患者受益。
附属第一医院徐安定/化材院陈填烽团队在纳米酶逆转缺血性脑卒中神经元氧化损伤上取得新进展
近日,暨南大学附属第一医院的徐安定教授团队与暨南大学化学与材料学院的陈填烽教授团队共同合作,在著名学术期刊 ACS Nano (影响因子:15.881)上发表了题为“Bioactive Nanoenzyme Reverses Oxidative Damage and Endoplasmic Reticulum Stress in Neurons under Ischemic Stroke”的论文。暨南大学附属第一医院为该论文的第一完成单位,黄冠宁博士研究生,臧健坤博士后,贺利贞研究员和朱慧丽副主任为本论文共同第一作者,陈填烽教授和徐安定教授为通讯作者。

(论文截图)
该研究通过利用人血清蛋白(HSA)修饰抗氧化纳米颗粒四氧化三锰(Mn3O4)的方法,获得了一种新型复合纳米药物。
该药物展现了出色的生物相容性,低器官毒和低生物残留率的特征。同时,可显著减少缺血再灌注神经元的损伤,极大地保留了缺血再灌注脑卒中小鼠的运动功能。此外,通过进一步探索其中的神经保护机制,该研究的工作者们发现该纳米药物在通过清除缺血再灌注神经元产生自由基的同时,还可以促进细胞内源性抗氧化物酶SOD2的表达和活化,缓解细胞的内质网应激水平和氧化应激水平,发挥双重的神经保护作用,最终达到治疗缺血性脑卒中再灌注损伤的效果。
该研究提供了一种高效的抗氧化纳米药物构建策略,最终实现治疗由缺血性脑卒中再灌注引起的脑损伤,为脑卒中的综合治疗提供重要的科学依据。
光子技术研究院郭团教授团队在Nature Communications发表电池离子储能动力学原位测量重要成果


(论文首页)
我校郭团教授团队联合中山大学卢锡洪教授团队,提出一种高灵敏度等离子体共振光纤电化学传感技术,在国际上率先实现了对电池内部纳米尺度电子、离子动态分布及其储能动力学过程的实时、原位、精准测量。
所使用的光纤传感器纤芯刻有倾斜光纤光栅,光纤表面镀膜纳米金膜,通过精密偏振控制,将纤芯模高效率地激发到光纤包层,再通过光纤表面金膜共振,将包层模转变为能量汇聚的等离子体共振波,从而建立光纤内部光场与外部电场之间的耦联通道,实现光纤内部光场对表面纳米尺度电子和离子的精确测量。
该团队在国际上率先实现了对“纳米尺度离子在电极表面嵌入和脱出”这一重要储能动力学过程的精准测量,为揭示电池微观工作机理、发展新型电池体系提供了重要方法支撑。
相关研究成果以“Operandomonitoring of ion activities in aqueous batteries with plasmonic fiber-optic sensors”为题发表在期刊Nature Communications(影响因子14.9)上。暨南大学硕士研究生王润林等为论文的共同第一作者,暨南大学郭团教授和中山大学卢锡洪教授为论文共同通讯作者,该工作由暨南大学、中山大学、卡尔顿大学及加拿大科学院相关团队合作完成。
化学与材料学院吴涛教授与美国加州大学河滨分校冯萍云教授合作在National Science Review发表综述论文


(金属硫族超四面体团簇的发展历程)
我校化学与材料学院、广东省功能配位超分子材料重点实验室吴涛教授与美国加州河滨分校冯萍云教授合作以暨南大学为第一通讯单位在综合性期刊《国家科学评论》上发表了题为“Atomically precise metal chalcogenide supertetrahedral clusters: frameworks to molecules, and structure to function”的综述论文(Natl.Sci. Rev. 2022, Vol. 9, nwab076,影响因子17.275)。
该综述从四个方面对金属硫族超四面体半导体团簇的发展历程进行了系统总结与展望:弥补传统无机氧化物分子筛微孔材料在光电应用方面的不足;并实现超四面体团簇在超晶格中的离散化以及簇基微晶在多种溶剂中的可分散性,为半导体分子团簇的溶液化处理和器件化制备提供可能与便利;为在原子层面精确调控团簇功能特性提供理论指导;拓展超四面体团簇和簇基半导体框架材料的功能应用,尤其是在气体吸附分离、荧光成像、光电催化、放射性核素去除以及X射线光电检测方面的潜在应用。此项工作得到国家自然科学基金项目的资助。
化学与材料学院周小平/李丹教授团队在Coord.Chem.Rev.发表论文


(咪唑基金属-有机笼)
近期,化学与材料学院周小平/李丹教授团队在Coordination Chemistry Reviews期刊上发表了题为“Imidazole-based metal-organic cages: Synthesis, structures, and functions”的综述文章(Coord.Chem.Rev.2022, 455,214354,影响因子22.315)。
论文全面总结了不同构型的咪唑基金属-有机笼所具有的潜在功能和应用前景,包括主客体化学、发光材料、磁性、催化、质子传导以及生物效应等,分析阐述咪唑基金属-有机笼结构与性能之间的关系,对该领域未来的发展方向和挑战做了展望。这些系统性的总结对后续设计合成具有先进功能的新型金属-有机笼有启示作用。此项工作得到国家自然科学基金、广东省自然科学基金等资助支持。
纳米光子学研究院辛洪宝教授等在Nano Letters发表论文


(单细胞微手术)
近日,纳米光子学研究院辛洪宝教授等在单细胞光学微手术研究中取得重要进展,他们利用热等离激元与光学捕获相结合的方法实现了单个癌细胞的微手术和细胞内细胞器的精准操控。
辛洪宝教授等提出了一种热等离激元与光捕获力结合的新方法。该方法利用局部等离激元光热效应对细胞膜进行靶向可控穿孔和细胞膜可逆修复,通过细胞膜孔洞实现靶向基因递送,进一步利用光纤光镊进行细胞内线粒体等细胞器的光学提取和精确操控。
该方法为单细胞微手术、基因递送和细胞内细胞器操控提供了一种新的光学方法,为从单细胞和亚细胞层面深入了解细胞病变过程及揭示与细胞器病变相关的疾病机理提供了新的研究思路。
光子技术研究院邓子岚教授、李向平教授等在Nature Communications上发表光学斯格明子方面的重要研究成果


(斯格明子(Skyrmion))
近日,光子技术院邓子岚教授、李向平教授等与纽约市立大学的Andrea Alù教授合作,在超构表面光场调控研究中取得重要进展,他们通过空间卷曲超构基元结构,构建了具有任意形态特性的局域表面等离激元斯格明子,为开发新型电磁场拓扑态、拓扑超构表面等提供了契机。相关成果以“Observation of localized magnetic plasmon skyrmions”为题,发表于《Nature Communications》上。本研究工作基于空间卷曲超构基元设计并实现了任意形态的局域表面等离激元斯格明子。
该斯格明子基于超构基元的本征模式,偏振态与强度分布均处于深度亚波长范围,无需以往依赖的特定外场激发,产生方式更为简单易行。首次展示了等距梳状频率分布、任意形态的多阶Target斯格明子,为按需设计拓扑电磁场开辟了新途径。超构基元可以进一步排列成一定形式的阵列结构,为设计新型光场调控超构表面提供了新载体。
新学期 新气象
愿暨南人在新的一岁里
再接再厉!
拼搏进取!



