2021年
又是一段不一样的征程
又一批挂职干部、医疗工作者
带着求是人的坚持与荣耀
扎根基层一线
奉献祖国最需要的地方
今天
让我们的目光聚焦到他们身上
领略浙大人是如何
努力肩负起举旗定向、走在前列的新担当
承载起服务国家、服务人民的新期待
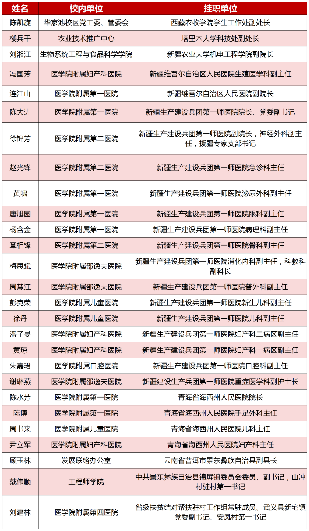
2021年援派挂职干部名单

1月12日,浙江大学援派挂职干部新春座谈会在紫金港校区举行。会议交流援派挂职工作的体会与成果,总结过去一年学校援藏、援疆、援青、援滇和结对帮扶工作的经验与成效,并就做好新一年工作进行研讨。

浙江大学党委副书记傅强出席座谈会并表示,援派挂职干部不负学校党委重托,心怀“国之大者”,扎身基层一线、奋战改革前沿,为推动祖国西部地区经济社会发展和维护民族团结作出了重要贡献;希望援派挂职干部在明大局中淬炼政治能力,在强优势中涵养作风境界,在重担当中走好群众路线,在严要求中磨砺品质心性,为扎实推动共同富裕、全力推进学校“双一流”建设再立新功;派出单位与相关部门要加强关心关爱、管理培养和宣传总结,做援派挂职干部的坚强后盾。
会上,陈凯旋、陈水芳、徐锦芳、顾玉林作为援派挂职干部代表发言,分享挂职锻炼收获体会。派出单位代表医学院附属邵逸夫医院、工程师学院和职能部门负责人代表作了发言。
2021年在岗援派挂职干部、援派挂职干部派出单位负责人、学校职能部门负责人参加座谈会。
★
在过去的一年里
援派挂职干部没有被种种重担压垮
他们始终心怀“国之大者”
奋力“走在前列”
为扎实推动共同富裕、
全力推进学校“双一流”建设
在祖国的天南海北默默奉献着
一起来听听他们的故事
援藏干部
讲述人:陈凯旋
现挂职任西藏农牧学院
学生工作处副处长
2021年,我在海拔近5000米的高原上,与亲爱的藏族兄弟一起度过了我的50岁生日。他们的情真意切让我在即将返程之际,深感精神上多了一份力量,情感上多了一份寄托,肩膀上多了一份责任。

他的故事——
援藏三年来,陈凯旋坚持援藏即在藏、在藏即在岗的理念,以高度的政治自觉全身心地投入到援藏工作中。
紧紧围绕农牧学院中心工作,强化研究生教育管理,在研究生教育规模快速增长的基础上努力促进内涵发展。修订完善研究生教育教学相关文件及研究生培养方案,出台《西藏农牧学院学科带头人管理办法》,开展研究生指导教师全员专题培训。
发挥在创新创业教育、教育研究等方面的优势,先后辅导学校教学成果奖入围项目负责人、参加自治区挑战杯课外科技作品的参赛团队;参与学校各类创业项目、本科生人才培养方案、“新农科研究与改革实践项目”、教学成果奖项目及特色专业建设与教改等的评审与指导。
积极发挥桥梁纽带作用,推进学院教师教学能力提升,2名结对青年教师攻读硕(博)士学位;协助浙江大学生命科学研究院高水平研究团队与西藏农牧学院高原生态研究所、浙江大学生物系统工程与食品科学学院与西藏农牧学院食品科学学院建立合作关系;助推浙江大学党委研究生工作部、马克思主义学院在当地建立研究生社会实践基地。
参与自治区教育厅振兴西藏高等教育实施意见起草和学校更名申博等重大事项,开展理论宣讲,与驻村点贫困户、贫困学生、就业困难学生结对帮扶,荣获了学院“优秀教育工作者”称号。
浙江援青医疗队
讲述人:陈水芳
现挂职任青海省海西州人民医院院长
援青以来,团队事迹被广为宣传,被称为“援派铁军”,我也获评“中国好医生”“最美天使”等,但我们知道,留给我们奉献高原的时间非常有限,我们需要倍加珍惜时光,把最好的经历与回忆留给青海。

他们的故事——
自2019年8月正式对口援助海西州人民医院以来,先后共14位优秀专家倾情援青,结出了硬核硕果。
加强急救“五大”中心建设,其中创伤中心已拥有5位掌握微创开颅手术技术的本土专家,胸痛中心已培养2个有资质本土专家团队,成立了危重新生儿救治中心及NICU(新生儿监护病房),改造了妇产科一体化产房,改进了围产期危重孕产妇评估、诊治与康复流程,保障母婴安全。
充分发挥技术帮扶精准造血的作用,其中陈博医生带领团队成功开展了省州首例断肢再植并全拇指再造术,半年时间救治了50多例断肢再植、再造及皮瓣移植患者,手把手教会了3位本土医生使其可独立开展显微外科手术。目前,海西州人民医院本土专家已基本掌握80%以上的三级医院核心技术。
创建了海西州移动医生会诊“一张网”、移动“院管网”和智能三色“质控网”,让海西州各族群众在家门口随时可持续享受浙江优质医疗服务成为可能,并推进了移动化现代医院管理数字赋能建设,提升了全院质控监测保障与持续整改能力。
倡导感动式服务理念,医疗队专家自愿把私人电话写在浙江援青专家工作室诊室门上,自费为医院购置轮椅,捐赠骨科显微手术器械、腹腔镜专业训练模具、气管镜探查训练模具等一批手术器械与教学训练模具等。
浙江大学医疗人才“组团式”援疆
讲述人:陈大进
现挂职任新疆生产建设兵团
第一师医院院长、党委副书记
讲述人:徐锦芳
现挂职任新疆生产建设兵团
第一师医院副院长兼神经外科副主任
我们将以舍我其谁、勇担重任的信心和决心,坚持“品牌医院、智慧医院、美丽医院、和谐医院”的发展理念,努力将受援医院打造成为综合实力突出、职工群众满意、各级政府放心的兵团南疆区域医疗中心。

他们的故事——
第一师医院是兵团唯一一家中组部医疗人才“组团式”援疆受援单位,2016年4月起,浙江大学6家附属医院“以院包科、导师带徒、柔性援疆”等多种形式,对20个学科进行持续定向帮扶,109项技术填补了南疆和地区在该领域的空白。2020年9月引进开展“体外膜肺氧合技术(ECMO)”,逐步确立了兵团“南疆区域医疗中心”的地位。
五年来,他们注重人才援疆,共有5批次67人对第一师医院开展援建帮扶,其中医学博士人数占比31%,高级专业技术职称人数占比58%。先后选送并指导400余名当地中青年骨干赴浙江学习并开展技术钻研,为南疆地区留下了一支永远带不走的人才队伍。
注重技术援新疆,参与构建阿克苏地区专科联盟21个,推广特色技术和适宜技术38项,开展健康义诊、巡回义诊等活动350余次,服务各族职工群众9300多人。辐射三师、十四师、喀什、巴楚等地,架起了兵地深入融合的“连心桥”。
注重智力援疆,首次探索将浙大援疆专家纳入兵团一师医院本科班师资。第一师医院也被认定为国家感染性疾病临床医学研究中心核心单位,成功申报兵团心血管疾病临床医学研究中心、兵团普通外科疾病临床医学研究中心,打造了优秀人才的“中转站”。
注重资金援疆,5年来共申请各类援疆项目资金9067万元,率先在南疆购入使用ECMO系统,并成功救助了南疆首例心脏、呼吸骤停20多分钟的心梗患者。
援滇干部
讲述人:顾玉林
现挂职任云南省普洱市景东彝族自治县副县长
近半年来,学校的关心信任让我在2600多公里以外安心工作、踏实做事,我将倍加珍惜这一宝贵机会,摆正位置、主动融入、虚心学习、大胆实践,将母校作为我不断奋进的力量源泉和坚强后盾,用心用情用力将真情传递到景东。

他的故事——
挂职期间,顾玉林努力践行为人民掌好权、用好权,做人民公仆的信念和“尽职不越位、帮助不添乱”的工作理念,努力为百姓办实事、谋福利,为政府建言献策,助力景东巩固拓展脱贫攻坚成果全面推进乡村振兴。
进一步推进浙江大学与景东县乡村振兴对口帮扶工作,推动签署浙江大学与景东县乡村振兴定点帮扶合作协议和浙江大学港澳台学生景东社会实践基地协议,达成了海亮乡村教育振兴集团及农业版块与景东合作的初步意向和浙江企业家去景东投资建设农贸市场的初步意向。
全力推动消费扶贫,借助“泛浙大”平台及校友资源,带着“紫金普洱”、“云景天芝”、核桃油、火腿、香肠等农特产品到央视参加“三农优选 游享生活”直播活动;积极对接浙江大学工会和之江实验室工会,采购景东农产品,并通过校友平台推出“景东农特产品年货大礼包”,目前已顺利销售20多万元。
助力教育和医疗帮扶,协助推进海亮教育集团托管景东一中,积极争取学校对景东教育的进一步支持,对接浙江大学在景东县设立“求是助学金”和“求是奖教金”等,并争取浙大校友捐赠资金30万元支持县小足球场建设。同时,还积极联系协调,推动浙江大学医学院附属第二医院接收景东医务人员赴杭进修学习,并向景东县捐赠150万元医疗仪器设备。
心系民生实事
到祖国最需要的地方去
浙大人用行动证明着自己
让我们一起为他们点赞!



