好消息
西安交通大学
获批40项教育部产学合作协同育人项目
获批总数位列C9高校第一
近日,教育部公布了2021年第一批产学合作协同育人项目立项名单,西安交大获批40项,获批总数位列C9高校第一。

2021年第一批共有932所高校的9433个项目入选教育部产学合作协同育人项目。
西安交大获批的40个项目获得了华为、阿里云、霍尼韦尔、科大讯飞、山东浪潮铸远、固纬电子等30个国内外知名企业的支持,校企合作致力于新工科建设、教学内容和课程体系改革、创新创业教育改革、师资培训、实践条件和实践基地建设。
近年来,西安交大获批教育部产学合作协同育人项目数量不断攀升,获批项目总数连续数次位列C9高校第一,为促进人才培养供给侧和产业需求侧结构要素全方位融合,培养大批高素质创新人才和技术技能人才提供了有力支撑。
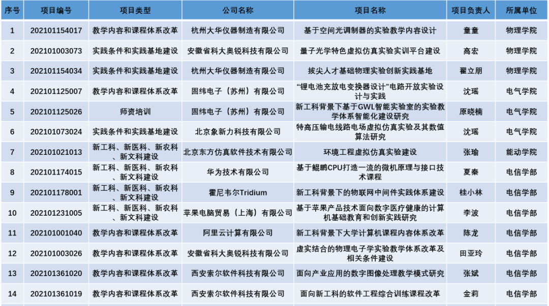
西安交大项目立项名单



产教融合协同育人,西安交大这样做!
以教育部产学合作协同育人项目为抓手,西安交通大学实践教学中心深入推进产教融合协同育人,探索构建国际化背景下的“一二三四”实验实践教学与创新创业教育生态体系,着力提升人才培养质量。
实践教学中心依托学校“双一流”人才培养提升计划,持续构建完善“一个目标、两个原则、三大任务、四项举措”的“一二三四”实验实践教学和创新创业教育生态体系。
□ 积极组织各学院开展产学合作协同育人工作
□ 深化校校、校企、校地、校所以及国际合作
□ 建立适应实验实践教学、创新创业教育改革需要的创新育人机制
□ 吸引、整合政府、领军企业、科研院所、金融投资机构等社会各界优质教育资源
□ 助推各学院与企业共同制定培养目标、开发优质课程体系、设计教材、组织教学团队、共建实践平台
……
西安交通大学构建与区域发展相适应的产业链、创新链、人才链激发和互惠模式,助力创新创业人才培养,形成主动服务国家经济社会发展需求的实验实践教学和创新创业教育模式。
了解更多
教育部产学合作协同育人项目是教育部贯彻落实《国务院办公厅关于深化产教融合的若干意见》《教育部工业和信息化部中国工程院关于加快建设发展新工科实施卓越工程师教育培养计划2.0的意见》等文件精神,为探索校企合作新模式和创新创业教学改革新方式,联合国内外知名企业推出的新型人才培养项目,旨在深化产教融合、产学合作、协同育人,汇聚企业资源,以企业立项、企业资助等形式支持高校开展课程体系建设、教学内容改革、师资培训、实践条件建设等,支持大学生开展与企业合作的创新创业训练项目等,有助于发挥企业先进的技术、研发和产品优势,以产业发展的最新需求推动高校人才培养模式改革。



