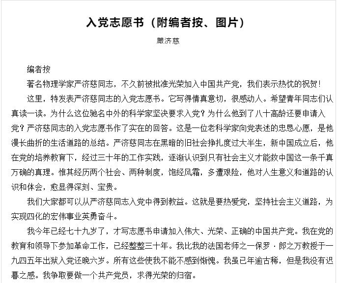
01 舍科学无以救国
走进中国科学院物理研究所一楼大厅,有一面特别的“党员院士墙”——这是中科院“信念·党旗·科学”党员主题教育基地的组成部分——43位曾在物理所学习、工作过的党员院士照片映入眼帘,他们中的每一位都在中国科学技术领域,尤其在物理学的发展中发挥过举足轻重的作用。
中科院物理所博士生朱常青常常讲起中科院老院长严济慈的故事:1980年1月,80岁高龄的严济慈光荣地加入中国共产党。感慨万千的他在《中国青年报》上发表了一篇题为《我为什么在这个时候入党》的文章,其中满怀信心地写道:“我的信心更足了,信念更坚定了。我要更好地把自己的有生之年,献给祖国的社会主义现代化建设事业。”

1980年2月9日出版的《中国青年报》刊发严济慈的《入党志愿书》
作为中国现代物理学研究的开创者之一,严济慈很早就认识到科学对于中国的重要性,提出“舍科学无以救国”“欲求立国今日之世界,吾国不容不发达科学”。
1927年,从法国留学归来的严济慈受聘于四所大学,这是他一生当中收入最多的时候。
严济慈学成归国时,在船上,他遇到一位比他年长三五岁的同胞,那人热情地向他打招呼:“您好,严济慈博士,我在《巴黎晨报》上看到过您的大名。对了,我叫徐悲鸿。”两人一见如故,徐悲鸿为严济慈画了一张肖像素描,并写了一行法文小字:“科学之光,徐悲鸿”。这既寓含着严济慈研究的光学和他的字号(字慕光),又表达了徐悲鸿希望严济慈成为科学之光,去照亮黑暗中国的心愿。
可他回国后仅仅过了一年,他突然宣布要再次赴法进修。消息传来,让大家好生纳闷。在欢送会上,严济慈解释说:“我这次是代替我的儿子出去的,科学在中国的土地上生了根,到了我的儿子这一辈,中国科学水平提高了,他们就用不着出国。”
在科研条件匮乏的年代,他带领研究所创建了一批新的学科领域,在半导体物理、高压物理、低温物理、等离子体物理方面填补了国内研究的空白。
严济慈见证了物理学科在中国生根、发芽、发展、壮大的宏伟篇章,见证了中国基础研究从无到有、由弱渐强的战略攀升,更见证了物理所在峥嵘岁月中探索科学、攻坚克难的发展历程。






02 我为什么要入党?

1980年3月6日出版的《中国青年报》刊发《我为什么要在这个时候入党》。
在80岁生日前夕,严济慈决定提出入党申请。他提起笔,向党组织倾吐了肺腑之言:“我在党的教育和领导下参加革命工作,已整整三十年……虽已年逾古稀,但是我没有迟暮之感。我争取要做一名共产党员,求得光荣的归宿。”
他在入党申请书中深情地写道:九亿神州,解放思想、开动机器、实事求是团结一致向前看,有系统、有计划地进行社会主义现代化建设。我也精神焕发,壮心不已,亲身体验到共产党的伟大和正确,认识到社会发展的客观规律和工人阶级的伟大历史使命,衷心向往社会主义和共产主义,真诚地请求党接受我做一个普通的共产党员。在党的直接教育下我今后一定要加速改造自己,不断克服各种缺点,把自己的希望和命运同党的事业紧密地联系在一起,誓为建设社会主义现代化祖国、实现共产主义事业而奋斗终身!



全国人大常委会原副委员长严济慈会见法国数学家H.Carton,左起:吴文俊、汪德昭、成平、H.Carton、严幼光、严济慈、石赫、H.Carton夫人、陈丕和、钱三强。
朱常青说:对于青年一代,老一辈科学家就是一束永恒的科学之光,照亮青年科技工作者前进的道路,此辈少年应向“光”前行,走向自立自强。



