计算机学院围绕“理工结合、落实到工”的培养思路,面向国家重大战略需求,培养高性能计算人才。
学院融合计算数学、高性能计算、软件工程的教学资源,形成了覆盖计算数学、高性能计算、软件工程专业,且包含应用领域专家的教师团队。学院构建了涵盖数学物理基础课程、高性能计算基础与实训课程、软件工程基础与实训课程的高性能计算人才培养课程体系,依托“国家超级计算广州中心”,建设全球规模最大的高性能计算教育实践平台——“超算习堂”。

▲学生荣获“世界大学生超算竞赛(ASC2020-2021)”最高计算性能奖及一等奖(来源:计算机学院)
融合计算数学、高性能计算、软件工程的教学资源
学院深度融合计算数学、高性能计算和软件工程这三个学科的师资力量,同时积极引进高性能计算领域新人才。学院现已引进国家级高层次人才4 名、校级人才 6 名。为贴合高性能计算领域需求,学院成立之初就注重产业导向,从培养方案的制定、毕业目标的确定到课程教学大纲的修订与企业进行深度合作,与相关企业合作共同建设开发优质课程资源、特色教材和教学工具,推动学生在企业导师指导下实习实践,鼓励学生结合产业实际需求完成毕业论文。此外,学院聘请多名企业资深工程师参与学院教学,并与企业共同开发高性能计算领域的课程资源和实习实践。

▲学生荣获“中国计算机学会大学生计算机系统与程序设计竞赛”(2020 CCF CCSP)全国第五、华南赛区冠亚军(来源:计算机学院)
构建高性能计算人才培养课程体系
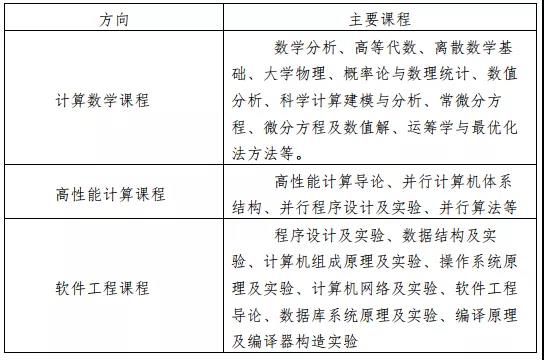
学院充分发挥计算机学院、国家超级计算广州中心、广东省计算科学重点实验室的优势与特色,通过优化计算数学、高性能计算和软件工程专业方向的课程设置,完善高性能计算的课程体系,培养具备“三种思维”和“四种能力”的高性能计算人才——面向高性能计算人才培养需求,通过计算数学课程教学培养学生数值建模思维和复杂系统数值建模能力;通过高性能计算课程教学培养学生并行计算思维和大规模并行计算能力;通过软件工程课程教学培养学生软件工程思维和大型软件构建能力,以及实践开发能力。

▲高性能计算人才培养课程体系(来源:计算机学院)
建设全球规模最大的超算教育实践平台"超算习堂"
依托 “国家超级计算广州中心”,学院团队建设了全球规模最大的超算教育平台--超算习堂,旨在促进学生理工科思维的融合。超算习堂是一个国家级开放的超算教育实践平台,依托“国家超级计算广州中心”,提供超算实践教育课程、软件、案例、题库等多种不同类型的教育资源。通过该平台可提高学生的编程实践能力和计算机专业思维,将课程理论与工程实践相结合,对进一步培养学生的数值计算建模、并行思维和高性能思维奠定良好基础。

▲部分在线课程截图(来源:计算机学院)
学院充分发挥国家超算广州中心在人才培养上的优势,通过引导学生参与国家超级计算广州中心的实际科研和应用项目,构建从系统软件平台到应用优化与开发的全链条式实习实训体系。此外,学院注重促进人才培养中的产学研融合,结合企业真实案例和实际问题,开设一系列实习实训课程,内容包括资源管理、并行文件系统、大数据开发和大规模并行应用开发等,培养学生解决真实问题的能力,并鼓励学生参与学科相关的竞赛。近年来,学院学生在国内外学生科技创新竞赛中屡获佳绩,在 ACM 程序设计竞赛、超级计算机大赛、数学建模大赛等一系列学科竞赛中均取得了突出成绩。



