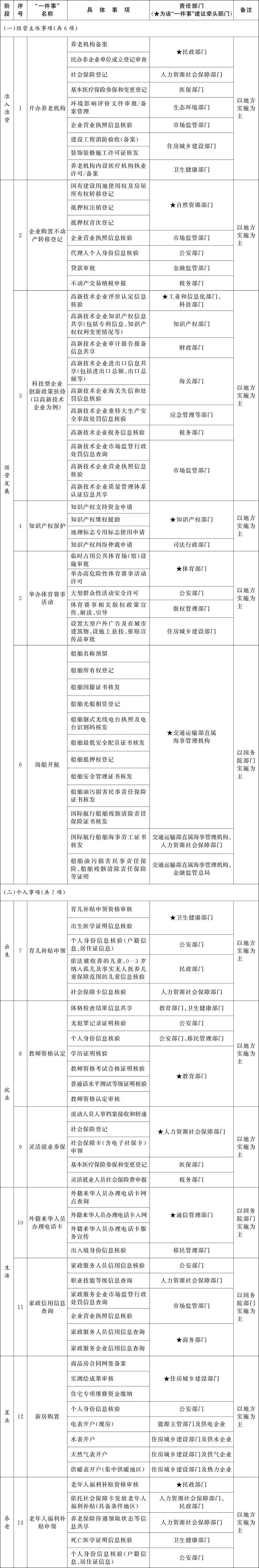
近日,国务院办公厅印发《“高效办成一件事”2026年度第一批重点事项清单》,包含13项事项。“高效办成一件事”再扩容,这次聚焦哪些事?
其中有7项个人事项,包括育儿补贴申领、教师资格认定等,这些指向的是民生温度。还有6项是针对经营主体的,包括科技型企业创新政策扶持、知识产权保护等,这些指向的是发展速度。
我们以科技型企业创新政策扶持“一件事”为例来看,它包括10个具体事项,涉及多个部门。而“高效办成一件事”就是通过理念转变、流程重塑、部门协同,把这些具体事项整合成“一件事”,让办事更加高效、便捷。
截至目前,国家层面“高效办成一件事”重点事项清单已推出五批共55项。这次清单扩容,突出的特点是“精准”,精准回应企业和群众期盼。比如,育儿补贴制度实施,补贴申领“一件事”就马上跟进。赛事经济热度飙升,不少地方“以赛兴城”,举办体育赛事活动“一件事”也被列入清单,为发展加速。还有,入境游越来越火,清单里就有了外籍来华人员办理电话卡“一件事”,解决入境游的痛点。
“高效办成一件事”持续扩容,更多“一件事”成为寻常事,提升办事体验感,优化营商环境,是实打实的好事!
“高效办成一件事”
2026年度第一批重点事项清单

总监制丨闫帅南
监制丨李浙
主编丨谢玉洁
视频编辑丨杨振江
责任编辑:唐红