“试用时明确说明提前两天提醒,结果一周后没有任何提醒就扣费数百元”“开通会员一键操作,取消却要闯‘迷宫’”……新年伊始,各大App的订阅优惠纷至沓来,然而,诸多“免费试用”“首月低价”的营销背后,自动续费的“陷阱”却让不少消费者频频中招。
北京日报客户端记者获悉,随着《互联网平台价格行为规则》今年4月10日正式实施,App自动续费将迎来强监管。根据新规,互联网平台经营者、平台内经营者采取自动续期、自动扣款方式收费的,每次扣款应当提前将扣款时间、金额、取消途径以显著方式提醒并通知消费者,允许消费者随时取消。
自动续费陷阱多 静默扣费没商量
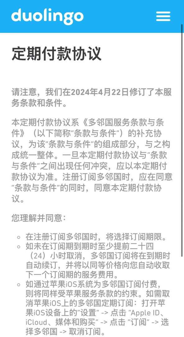
“没提前通知,突然就被扣走588元会员年费。”童女士向记者展示外语学习平台多邻国的扣费通知。2025年12月20日她试用该软件的7天免费会员体验活动,当时这款App承诺“会在免费体验结束前2天提醒”以及“可随时取消,无任何费用”。12月21日,童女士收到多邻国短信提醒称“27日将自动续费”,但之后直至扣费她再也没有收到任何提醒。“明明说好提前两天提醒,为什么不通知就扣款?”童女士不解。

记者登录多邻国发现,这款软件以“提前提醒”以及“可随时取消,无任何费用”为噱头宣传7天免费体验,但在确认订阅套餐页面却用不起眼的小字提醒“如不想续订,请在试用结束前至少24小时取消订阅”,这一限制和该软件宣传的“随时取消”相矛盾。


这样的遭遇并非个例。北京市民娄女士2024年11月开通QQ音乐超级会员,首月扣费12元,后来娄女士忘记取消订阅,期间也并未收到任何续费提醒,想起来一看才发现已经被“悄悄”扣费一年之久,最新的扣费记录就在近日,每月的订阅价格也从12元上涨到28元。娄女士翻阅扣款记录发现,手机里“悄悄”扣费的还有美图秀秀和夸克网盘两款应用。


在某第三方投诉平台,“自动续费”相关投诉量已超21万条,投诉内容高度集中在平台未提前通知即扣费、仅通过站内消息等隐蔽方式提醒、扣费后拒绝退款等问题。从视频软件、网盘工具到学习应用,自动续费从一项便利服务,异化为捆绑用户的“隐形锁链”。
会员服务试用易 退订退费闯关难
“订阅套餐很容易,但退费却非常麻烦!”李女士在被多邻国扣除588元的会员年费后,反复和Apple客服以及多邻国客服沟通,但并未得到解决。多邻国官方客服对李女士表示:“Apple用户订阅后,收款方和开票方均为苹果公司,相关费用先进入到苹果公司账户,App无法处理退款。”而Apple官方客服则回应李女士“不符合退款条件,需要多邻国撤销订单才能退款”,这种互相推诿“踢皮球”的情况让李女士无奈。
消费者想要取消订阅也要经历层层阻碍,记者对多款热门App进行实测发现,即使熟悉相关操作,平均需要5步以上才能完成取消,许多服务的解约需要在App内部进行。不少消费者反映,在关闭操作的最终确认页面,平台会将“确认取消”按钮设计得不显眼,或者用醒目按钮和各类消费券等福利进行“挽留”,诱导消费者误点而取消失败。
在多数情况下,消费者为确保不被强制扣款,还需调整手机设置。
以QQ音乐、美图秀秀等大部分App为例,通过苹果系统订阅的消费者需要进入手机设置中的“Apple ID”,点击“订阅”,找到对应的App取消订阅;而通过支付宝渠道订阅的消费者,则需要打开“支付宝”,在“支付设置”中选择“免密支付/自动扣费”,找到对应App关闭服务;通过微信渠道订阅的消费者,则需要进入“微信”个人页面,点击“服务”进入“钱包”,并找到下方小字“支付设置”点击进入,找到“自动续费”并取消相关App的自动扣费。
多方协同整治 规范自动续费和免密支付
面对这一顽疾,监管利剑已然出鞘。2026年1月初,工业和信息化部通报了年初第一批存在侵害用户权益行为的22款应用,其中“强制自动续费”被列为需要整治的问题。国家发展改革委、市场监管总局、国家网信办联合发布的《互联网平台价格行为规则》将于2026年4月10日正式实施,其中明确表示将规范自动续期、自动扣款等服务,以保护消费者知情权和选择。
行业组织也在推动变革,中国支付清算协会倡议规范“免密支付”,杜绝默认开通行为,充分保证用户开通“免密支付”业务的选择权和知情权,审慎为老年人开通“免密支付”功能,并倡导支付服务主体在显著位置提供“免密支付”一键取消功能。
北京嘉潍律师事务所合伙人赵占领表示,《消费者权益保护法实施条例》和《网络交易监督管理办法》中明确规定,经营者采取自动续费方式提供服务的,应当在自动续费日期前5日,以显著方式提醒消费者,并为消费者提供显著、简便的随时取消或变更的途径。
事实上,目前大多数App将取消方式“深藏”在冗长的会员协议中,并以不显眼的小字标注,消费者极难察觉。


赵占领表示,不提醒或者不显著提醒都是对消费者权利的侵犯,退订障碍也构成了对消费者自主选择权的不合理限制。
北京市京师律师事务所合伙人、律师李宝莲提醒消费者,在退费维权时务必保留未收到显著提醒等记录作为维权证据,及时联系平台发送书面退款申请。如果与平台沟通无果,可进一步向监管部门投诉,提交完整证据链。如果遇到恶意扣费或金额巨大,可通过法律诉讼这一手段维权,要求赔偿损失。