中国青年报客户端北京1月1日电(中青报·中青网见习记者 邹竣麒 记者 刘胤衡)1月1日,中国社会保障学会发布2025年度中国社会保障十大事件评选结果,集中展现了我国社会保障领域的重大进展。

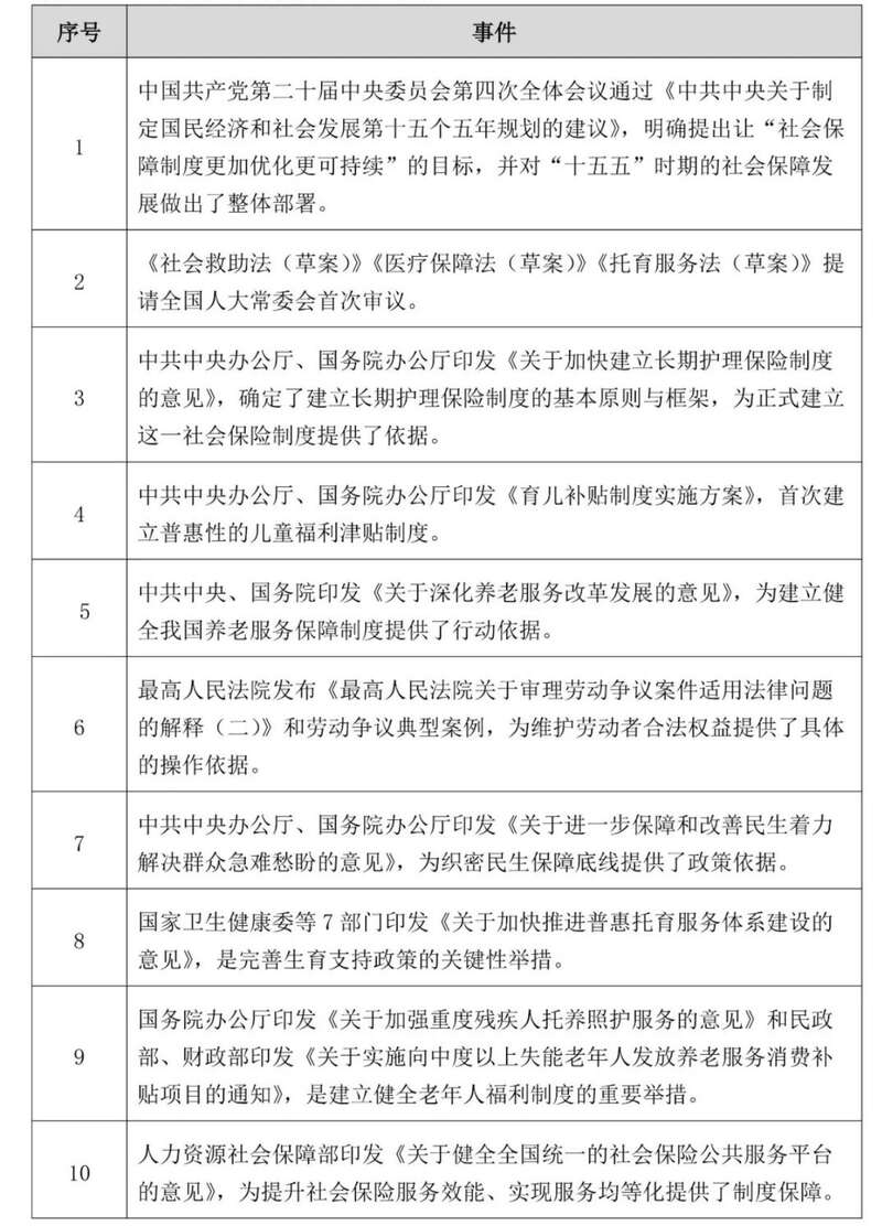
入选事件依次为:中国共产党第二十届中央委员会第四次全体会议通过《中共中央关于制定国民经济和社会发展第十五个五年规划的建议》;《社会救助法(草案)》《医疗保障法(草案)》《托育服务法(草案)》提请全国人大常委会首次审议;中共中央办公厅、国务院办公厅印发《关于加快建立长期护理保险制度的意见》;中共中央办公厅、国务院办公厅印发《育儿补贴制度实施方案》;中共中央、国务院印发《关于深化养老服务改革发展的意见》;最高人民法院发布《最高人民法院关于审理劳动争议案件适用法律问题的解释(二)》和劳动争议典型案例;中共中央办公厅、国务院办公厅印发《关于进一步保障和改善民生着力解决群众急难愁盼的意见》;国家卫生健康委等7部门印发《关于加快推进普惠托育服务体系建设的意见》;国务院办公厅印发《关于加强重度残疾人托养照护服务的意见》和民政部、财政部印发《关于实施向中度以上失能老年人发放养老服务消费补贴项目的通知》;人力资源社会保障部印发《关于健全全国统一的社会保险公共服务平台的意见》。
中国社会保障学会会长郑功成解读,十大事件客观反映了党和政府在社会保障领域的政策取向与具体行动。“十五五”规划建议明确“社会保障制度更加优化更可持续”,揭示了制度优化是可持续发展的前提。三部重要法律草案进入审议程序,标志着我国社会保障法治建设全面提速,预示着“十五五”时期将全面开启社会保障法治化。长期护理保险制度建设顶层设计的出台,是对民众失能照料之忧的积极回应。全国统一育儿补贴制度的建立,发出了加强社会福利事业发展的明确信号。深化养老服务改革的意见则为健全普惠可及养老服务体系提供了根本遵循。
郑功成表示,2025年我国社会保障事业大步前进,以“制度优化”为首要任务,通过推进法治建设、大力发展面向“一老一小”的福利事业等关键举措,正将社会保障推向全面发展的新境界。
数据显示,当前,我国社会保障安全网不断织密扎牢。基本养老保险参保人数达10.72亿人,参保率维持在95%以上;基本医疗保险覆盖超13亿人。长期护理保险制度已覆盖约3亿参保人,累计惠及超330万名失能群众。社会保障基金累计结存稳步增长,显示了坚实的制度支撑能力。
