强拉院士合影,如此蹭名人也太令人不齿了

澎湃新闻评论微信公号  |  2025-10-12 20:03
作者:熊志

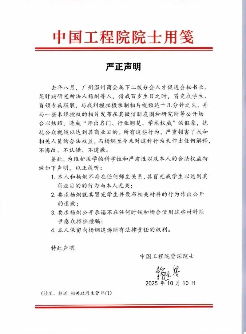
近日,我国解剖学泰斗、中国工程院院士、中国临床解剖学创始人钟世镇院士发布严正声明,指出去年在他百岁生日庆典期间,遭杨炯等五人冒名闯入并违规拍摄影像资料,这些影像资料随后被用于不当宣传。声明称自己与杨炯不存在师生关系。

作为解剖学泰斗、数字医学的倡导者,钟世镇院士在百岁寿辰之际,遭遇冒名蹭合影的荒诞闹剧,着实让人匪夷所思。如此投机“蹭名人”的行径,既是对钟院士个人权益的粗暴侵犯,更是对学术尊严的公然亵渎。

从钟世镇院士的声明来看,这场合影风波绝非偶然,很可能是一场精心策划的流量围猎——广州温州商会发起人之一杨炯等五人,从预谋参与庆典到冒领服装,从纠缠拍摄到朋友圈置顶宣传,刻意营造“师出名门”的假象,动机昭然若揭。

钟世镇院士潜心学术,他的声望和地位,是在漫长学术生涯中勤恳研究换来的。杨炯等人未经许可擅自拍摄、传播,将影像资料用于不当宣传,严重侵犯了钟世镇院士的肖像权、名誉权。

值得警惕的是,当事人蹭合照、傍名人的行为,不只是不道德。钟院士在声明中特别指出,涉事方经营肝病研究所,标注着“非医疗不含诊疗服务”,却试图利用与院士的合影进行包装。一旦此类合照被用于虚假医疗宣传,误导患者,后果恐怕不堪设想,轻则让患者蒙受经济损失,重则延误病情。

尤为令人不齿的是,在事实被揭露后,当事方非但毫无悔意,反而百般抵赖,先是以“听会长指示”推诿责任,继而声称“并未做错”,最后竟反咬一口,指责维权方“不依不饶”。这种倒打一耙的态度,暴露出其对道德准则、法律底线的公然漠视。

事实上,此类“傍名人”“蹭院士”的乱象并非孤例。近年来,一些医疗机构或商家未经授权,擅自使用钟南山、李兰娟等专家形象进行宣传,严重扰乱医疗秩序,侵蚀公众信任。而此次事件发生在学术泰斗的私人寿宴上,性质尤为恶劣。

钟世镇院士在百岁高龄时,为了维护自己的权益和学术尊严,不得不颤颤巍巍地签下严正声明,这一幕着实让人心酸。他的维权行为,不仅是为了保护自己,更是为了维护学术尊严,同时也折射出当前名人权益保护的现实困境——维权成本过高,侵权代价太低,让投机者有恃无恐。

无论如何,学术圈不是名利场,院士头衔不是能随便“硬蹭”的标签。每一次无底线的“傍名人”行为,都在无形中冲刷着社会的信任体系,侵蚀着学术的纯粹性。

在声明中,钟世镇院士保留追究法律责任的权利,这是对侵权者的警示,更是对整个社会的呼吁。对于如此投机取巧、欺世盗名的行径,全社会都应该积极抵制。

眼下,当事方是否应该出来回应一下?上一级的商会,是不是也应该有所惩戒行动?拍摄者又是否涉嫌虚假营销?这些问号都有待拉直。

唯有让欺世盗名的投机者付出代价,才能遏制此类荒诞乱象,守护来之不易的学术尊严和公众信任。

责任编辑:席聪聪
流程编辑:王钟的