“必须把全国统一大市场建设好,增强我们从容应对风险挑战的底气。”
16日出版的第18期《求是》杂志发表习近平总书记的重要文章《纵深推进全国统一大市场建设》。
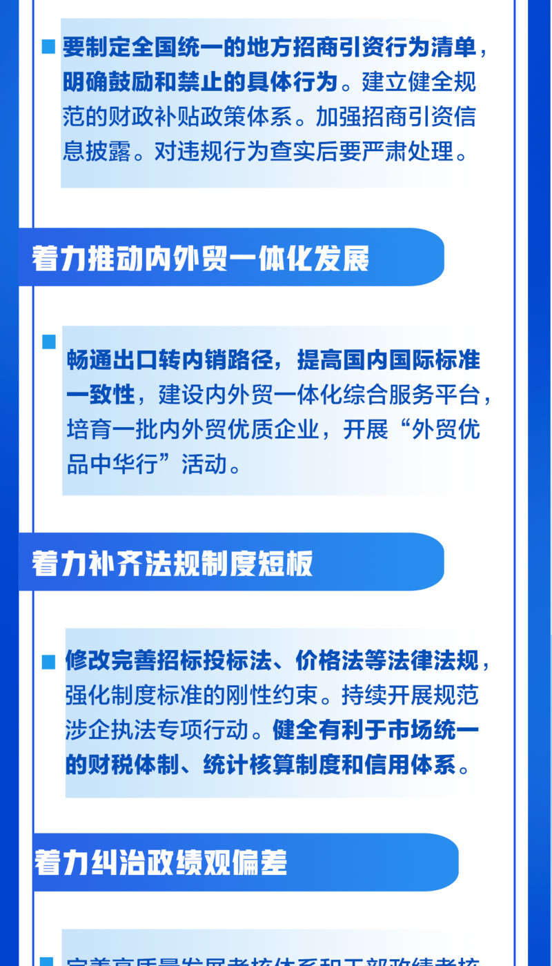
建设全国统一大市场,是党中央作出的重大决策。基本要求是什么?如何聚焦重点难点、清除顽瘴痼疾?一起学习↓





责任编辑:张胶
“必须把全国统一大市场建设好,增强我们从容应对风险挑战的底气。”
16日出版的第18期《求是》杂志发表习近平总书记的重要文章《纵深推进全国统一大市场建设》。
建设全国统一大市场,是党中央作出的重大决策。基本要求是什么?如何聚焦重点难点、清除顽瘴痼疾?一起学习↓




