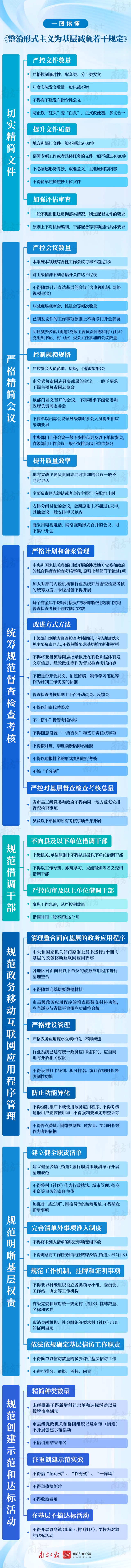
近日,中共中央办公厅、国务院办公厅印发《整治形式主义为基层减负若干规定》。南方+作出梳理,和您一起学习体悟。

中共中央办公厅、国务院办公厅印发《整治形式主义为基层减负若干规定》
责任编辑:齐琪
编辑:郭艳丽
近日,中共中央办公厅、国务院办公厅印发《整治形式主义为基层减负若干规定》。南方+作出梳理,和您一起学习体悟。

中共中央办公厅、国务院办公厅印发《整治形式主义为基层减负若干规定》