“我的文章被出成阅读题目,而我并不会做。”
近日,青年作家王彤乐发帖称,自己发表的一篇文章被选为上海市虹口区初二语文期末考试的试题。
但试题中的一道选择题自己做错了,另外三道偏主观的题,自己也答得不够全面。


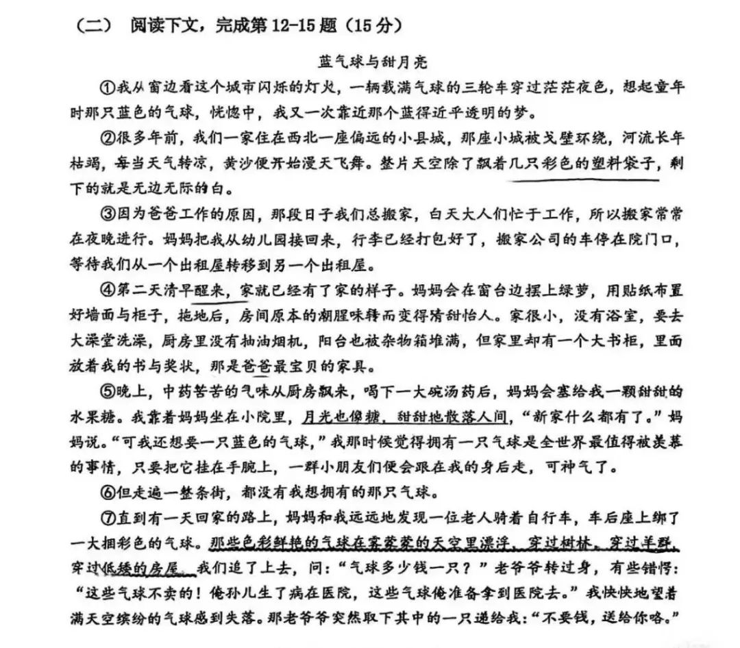
记者注意到,在王彤乐发出的图片中,《蓝气球和甜月亮》成为了阅读理解中的阅读材料,注明有删改,共设了4道题(12-15题),共15分,其中13题是选择题。


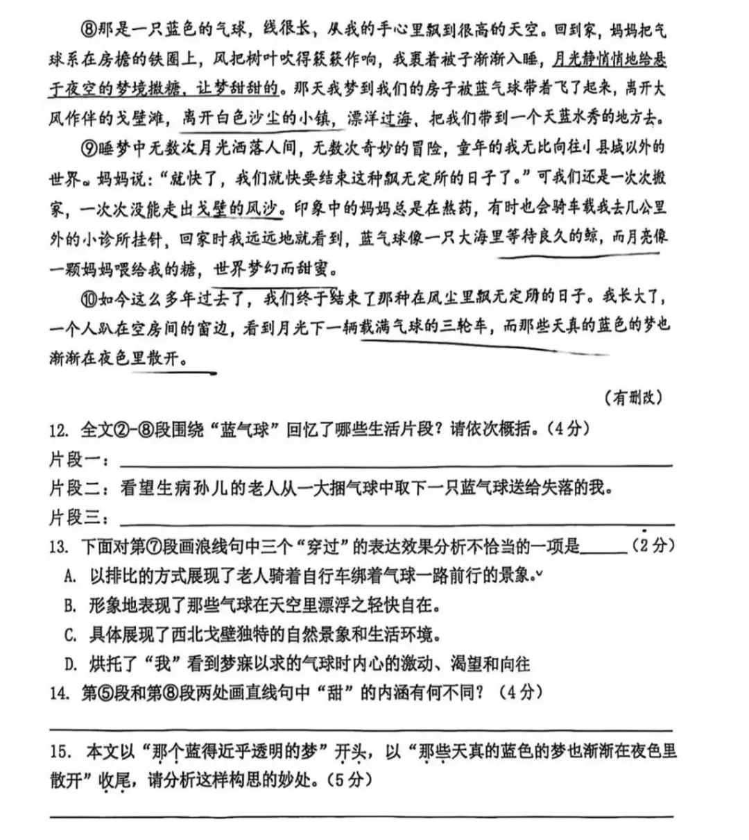
王彤乐自己做错的题是第13题选择题,题目为:下面对第⑦段画波浪线句中三个“穿过”的表达效果分析不恰当的一项是______(2分):
A.以排比的方式展现了老人骑着自行车绑着气球一路前行的景象。
B.形象地表现了那些气球在天空里漂浮之轻快自在。
C.具体展现了西北戈壁独特的自然景象和生活环境。
D.烘托了“我”看到梦寐以求的气球时内心的激动、渴望和向往。
在阅读材料中,第⑦段画波浪线的句子为:那些色彩鲜艳的气球在雾蒙蒙的天空里漂浮,穿过树林、穿过羊群、穿过低矮的房屋。
这道题,王彤乐第一个排除的就是C,但正确答案就是C。

王彤乐表示:“我感觉这样的情况也算正常,我小时候做阅读理解时就常常在想,那些作家真的完全能做对自己文章的阅读理解吗?语文考试也是一种逻辑考试,我也理解大家所说的‘文章一写出来就不属于作者本人’这个观点,所以觉得挺有趣的。语文阅读理解本身就没有所谓的标准。”

针对此事,6月30日,记者以学生家长的身份致电上海市虹口区教育局,相关工作人员表示,教育局主要是教育行政主管部门,并非是直接命题、组织考试的部门。
“这个反映情况很好,我们会跟相关负责的部门进行反馈、沟通,具体去了解一下,这到底是什么样的一个情况。”同时,这位工作人员也表示,命题的过程都是规范地进行。“关于期末试卷的选用,首先,我们不是统一组织的考试,是出这样一个相关的题,然后由学校选择性使用,作为期末教学质量评估的一个依据。参考过程当中,如果有什么想法,哪怕是争议,都是可以探讨的。”
对此,你怎么看?
中国青年报(ID:zqbcyol 整理:陈垠杉)来源:上游新闻(记者:杨四海)、小红书“王彤乐”