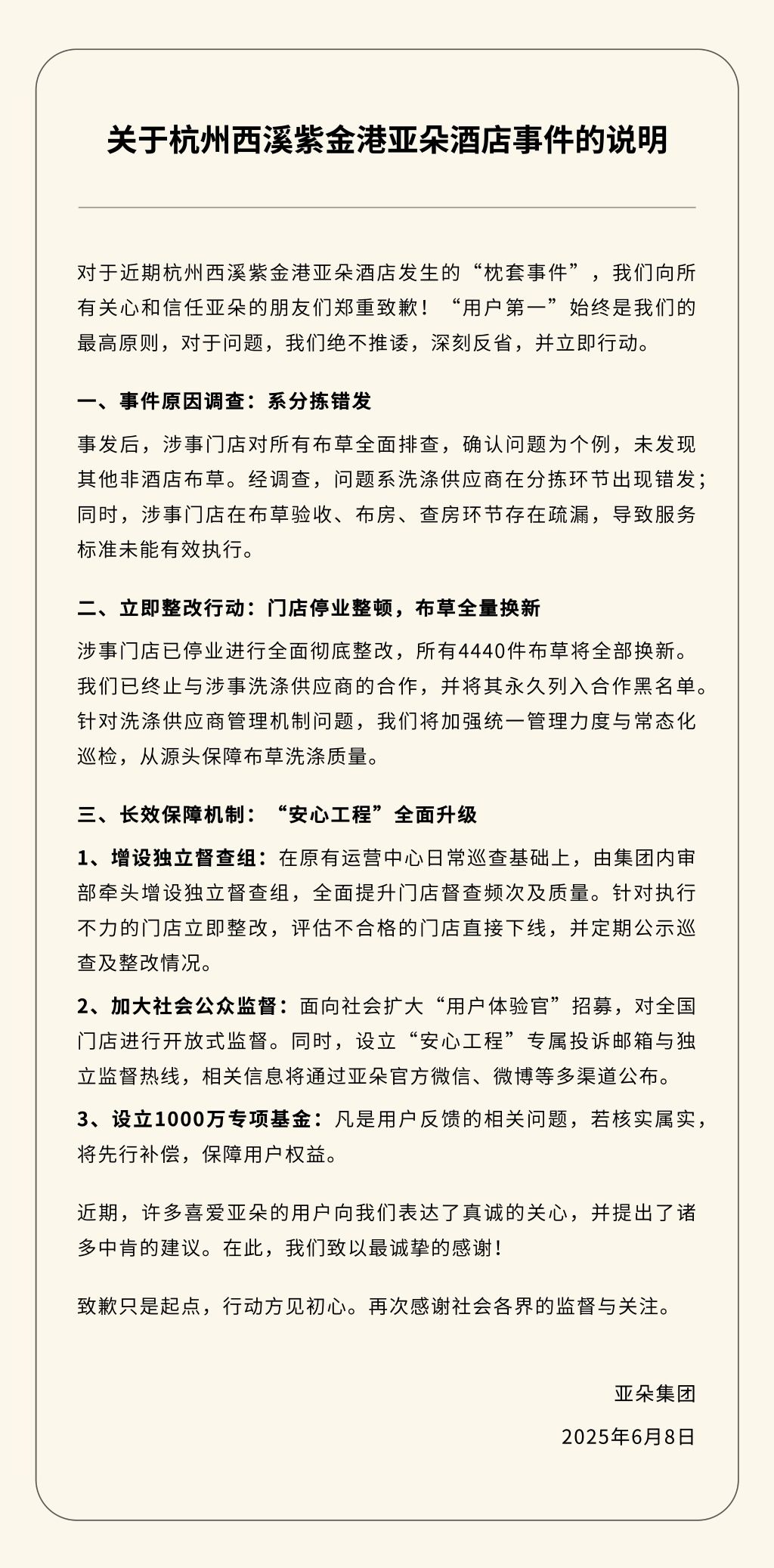
亚朵集团回应“酒店出现医院枕套”:分拣错发,涉事门店停业整顿
亚朵ATOUR | 2025-06-08
责任编辑:胡庆章 编辑:何欣
要闻
低空经济“热”了,人才培养也要“热”起来
大国工匠上清华,擦出怎样的“火花”
今年高考语文试卷呈现哪些趋势
高考进入第二天,这些地方已公布查分时间
传播学者解读上海高考作文:转发时代,叩问知识传播新命题
洛古有格:致富永远在路上
aj3l34hz
亚朵集团回应“酒店出现医院枕套”:分拣错发,涉事门店停业整顿
3DlVwd12
滚动
article
亚朵ATOUR
2025-06-08