近日,北京中日友好医院胸外科副主任医师肖飞因婚内出轨多人被妻子实名举报,事件迅速发酵,牵扯出了医疗行业一个深层次的制度争议。涉事人之一董某莹的背景尤为引人注目:本科毕业于哥伦比亚大学巴纳德学院经济学,回国后仅用4年取得医学博士学位,并以1年时间完成原本需要3年的住院医师规范化培训(规培)。这一“速成医生”路径,让北京协和医学院近年新开展的“4+4”培养模式进入大众视野。
协和“4+4”模式允许非医学专业的本科生通过4年医学博士课程和1年规培,直接晋升为执业医生。这一模式大幅缩短了非医学背景学生成为医生的时间,绕过了传统医学生需经历的八年医学教育。协和的宣传中,这些跨界医生被塑造成未来的学术领袖和行业先锋。然而,许多网友疑虑,这种“速成”模式是否挤压了传统医学生的培养机会?普通医学生需苦读八年,经历漫长的理论学习和临床实践,才能站上手术台。而“4+4”学生仅用一半时间就可上岗,这不仅让传统医学生感到不公,也让公众对医疗质量产生担忧。医学是一门实践性极强的学科,经验积累至关重要。一年的规培,真的足以让一个经济学本科生胜任高风险的手术吗?
协和这一模式参考了美国医学院培养制度,其招生要求申请者来自985高校或海外名校,修读过特定理科学分,并通过严格的入学考试。美国的医学培养制度里,也没有限制本科专业,美国的医学院没有本科医学学位,医学博士由不同本科专业的毕业生申请,哈佛医学院2024级学生中,本科是社科专业的占了10%。但美国的医学院会要求学生修习过一定的医学预科课程,在筛选学生时也会参考MCAT这样侧重生物、医学等科目的标准化考试成绩。正因为如此,美国医学培养的体系是相对统一的,并非为特定学校每年招收的几十个学生专门设置的。

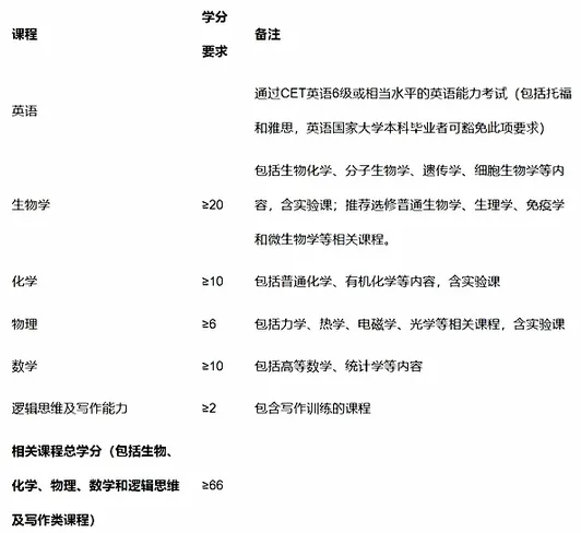
北京协和医学院“4+4”项目对于修读学分的要求
在中国,无论是医学培养路径,还是公立主导、政府定价的医疗体系,乃至社会与教育的环境,都与美国不同。即便是在美国,也不是少数学校为少数学生定制一套特殊的培养路径,而是在更广泛的群体中筛选人才。何况,提供医学本科作为主要医生培养路径的国家远为常见,无论亚洲、欧洲还是拉美的主要国家莫不是如此。
规培时间的压缩也是公众关心的问题。传统规培要求3年,涵盖多科室轮转、病例积累和技能训练。而“4+4”模式将这一过程缩短至1年,引发了广泛的患者安全疑虑。有医学博主指出,国外(如美国)的规培通常需要5-7年,甚至更长,且对临床经验有严格要求。相比之下,1年的规培是否能保证医生具备足够的能力应对复杂病例?当患者躺在手术台上,他们是否有权知道主刀医生的培训背景?
协和等国内少数医学院“4+4”模式的初衷应该是好的,比如可以吸纳计算机、材料学等跨学科人才,推动精准医疗发展。但且不论执行效果是否达到了初衷,公平性始终是社会关切的核心问题:当跨行学生凭借高学历和资源优势“插队”进入医疗行业,普通医学生的努力是否被贬值?更重要的是,患者作为医疗服务的最终承受者,他们的权益能否得到充分保障?这起桃色事件如果能引起全社会对这些问题更严肃的讨论,促进我们的医学培养体系更公正完善,也许是坏事变好事。
来源|观察者网