最近是小学期末考试的日子
一张小学生试卷突然火了
网友表示“这很抽象”
这是咋回事?

试卷变化大
临时决定延长20分钟考试时间
1月9日
深圳南山区小学数学期末考试后
前来接孩子的家长都扑了个空
他们接到通知
多个年级的数学考试要延长20分钟

据说家长试着做这些题
也会受到“很大的冲击”

难倒众多网友
“这数学试卷是语文老师出的?”
此次四年级期末数学试卷中
题干阅读量较大
不少网友看了试卷
还以为考的是语文

许多网友试着做了第一道题后表示
光是一个对“四万万”的理解
就已经答得晕头转向


网友统计
这次考试如果加上附加题
四年级有36道题目
五年级33道题目
六年级34道题目
原定考试时间是90分钟
四年级试卷平均每道题目
答题时间是2分30秒

据了解
试卷还有这些特点
情境题占比大幅增加
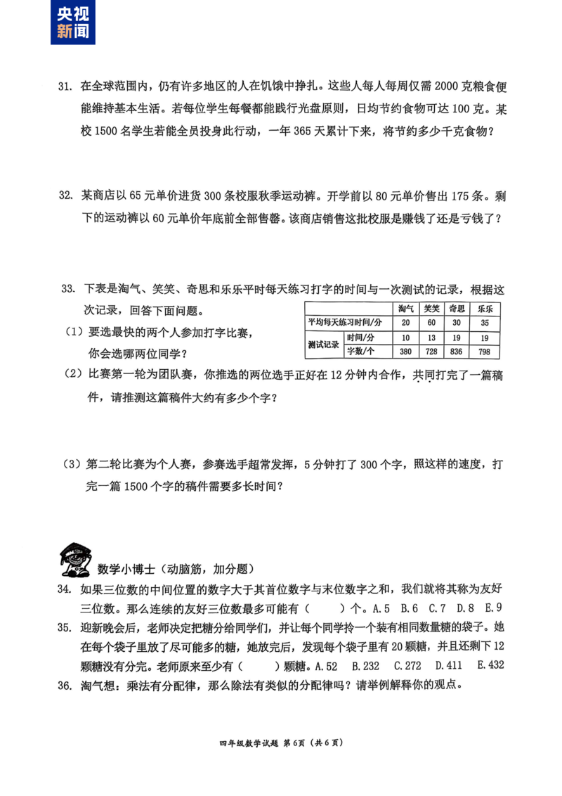
文字阅读量大幅增加
图表阅读量增加
冗余信息和干扰条件增加
场景丰富多样
增加开放性思考

有些题目不仅小学生做不出来
家长也表示头疼

网友热议
“学的是一粒沙,考的是撒哈拉”
有网友认为
这些题目兼顾了灵活性和实用性
符合当前教育
提倡学生广泛阅读的趋势
可以引导教学改革
提高学生的综合素质

也有很多网友表示
这对孩子们来说太难了
会打击学习的自信心

还有网友吐槽
“学的是一粒沙,考的是撒哈拉”

有教师指出
情境化、跨学科、增加阅读量
是新中考、新高考的新特点
但凡事要有度
否则只能是形式大于内容
不管如何变革
数学的本质
依旧是追求简约之美
避免过度复杂化
这张试卷,你能考多少分?
这张小学数学期末考试试卷
你能考多少分?
计时开始↓↓↓






责任编辑:张胶
编辑:董志成