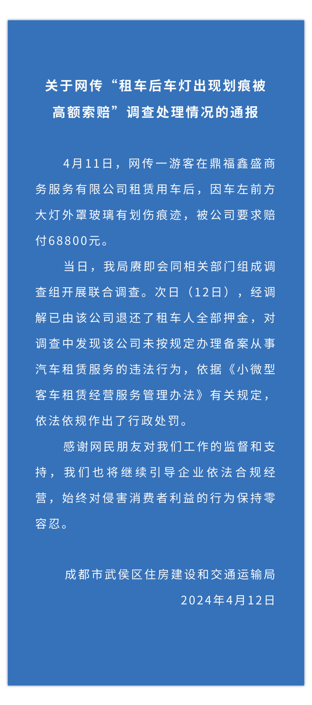
四川省成都市武侯区住房建设和交通运输局4月12日晚发布通报,4月11日,网传一游客在鼎福鑫盛商务服务有限公司租赁用车后,因车左前方大灯外罩玻璃有划伤痕迹,被公司要求赔付68800元。当日,我局赓即会同相关部门组成调查组开展联合调查。次日(12日),经调解已由该公司退还了租车人全部押金,对调查中发现该公司未按规定办理备案从事汽车租赁服务的违法行为,依据《小微型客车租赁经营服务管理办法》有关规定,依法依规作出了行政处罚。

责任编辑:王亦君
四川省成都市武侯区住房建设和交通运输局4月12日晚发布通报,4月11日,网传一游客在鼎福鑫盛商务服务有限公司租赁用车后,因车左前方大灯外罩玻璃有划伤痕迹,被公司要求赔付68800元。当日,我局赓即会同相关部门组成调查组开展联合调查。次日(12日),经调解已由该公司退还了租车人全部押金,对调查中发现该公司未按规定办理备案从事汽车租赁服务的违法行为,依据《小微型客车租赁经营服务管理办法》有关规定,依法依规作出了行政处罚。
