4月9日,中国足协公布三份处罚决定,其中中超天津赛区因在比赛过程中及比赛结束后,少数观众向场内投掷水杯、饮料瓶等杂物造成不良影响,被中国足协通报批评。
关于对中超联赛天津赛区违规违纪的处罚决定

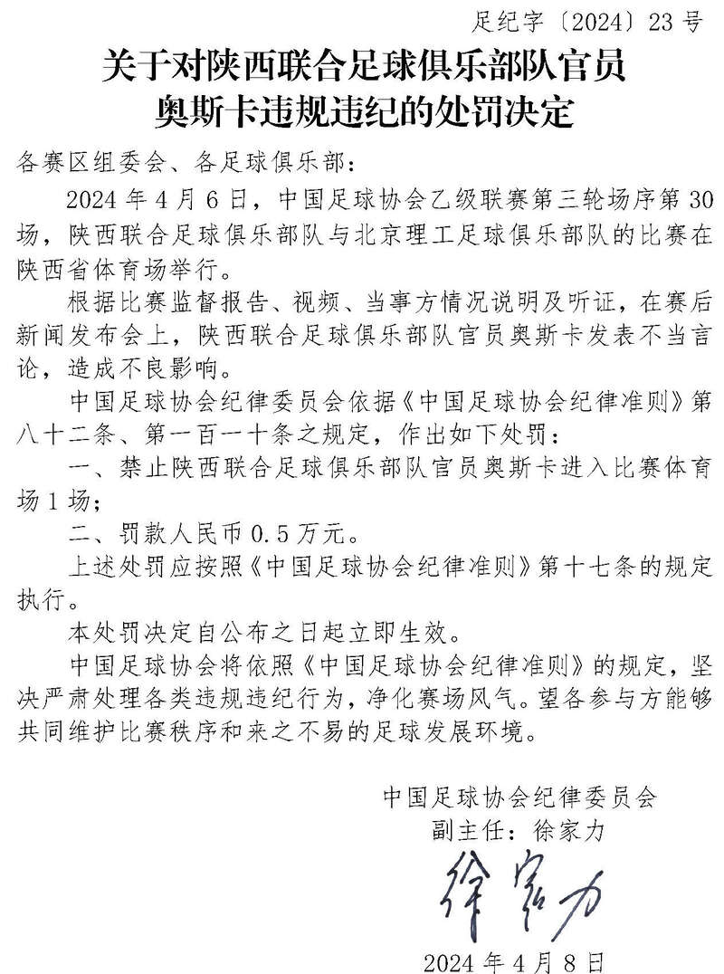
关于对陕西联合足球俱乐部队官员奥斯卡违规违纪的处罚决定

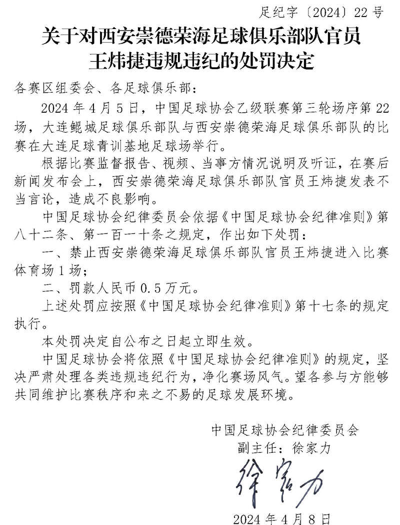
关于对西安崇德荣海足球俱乐部队官员王炜捷违规违纪的处罚决定

责任编辑:陈戈辉
4月9日,中国足协公布三份处罚决定,其中中超天津赛区因在比赛过程中及比赛结束后,少数观众向场内投掷水杯、饮料瓶等杂物造成不良影响,被中国足协通报批评。
关于对中超联赛天津赛区违规违纪的处罚决定

关于对陕西联合足球俱乐部队官员奥斯卡违规违纪的处罚决定

关于对西安崇德荣海足球俱乐部队官员王炜捷违规违纪的处罚决定
