2月15日,网曝河南许昌胖东来美食城员工悄摸蹲下尝面后,未清洗筷子在锅里搅拌。2月16日,胖东来对当事员工进行了开除处理。对此,多位接受《工人日报》记者采访的专家、律师认为,胖东来此举处罚过重,不符合比例原则。
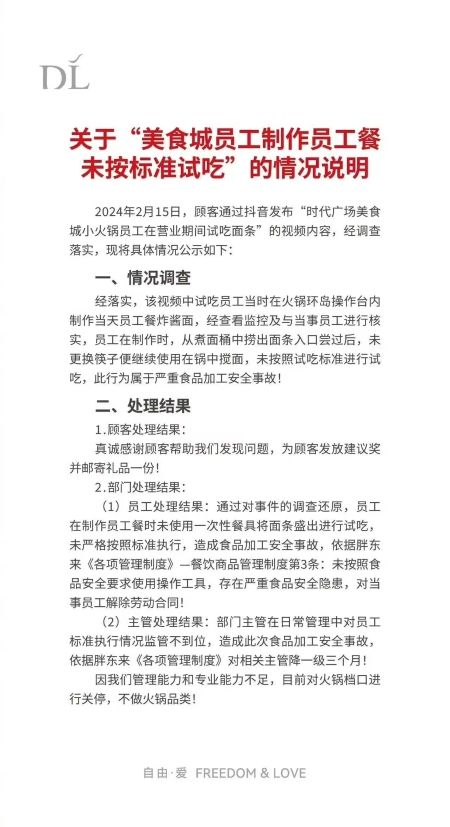
2月16日,胖东来发布关于“美食城员工制作员工餐未按标准试吃”的情况说明,依据胖东来《各项管理制度》—餐饮商品管理制度第3条:未按照食品安全要求使用操作工具,存在严重食品安全隐患,对当事员工解除劳动合同。
上海市汇业律师事务所高级合伙人、劳动法专业委员会执行主任洪桂彬律师告诉《工人日报》记者,劳动者对用人单位善意行使管理权抱有合理期待,公司对员工不当行为处罚应符合比例原则,即处分结果与违纪行为的过错程度相适应,避免轻过重罚。需要指出的是,辞退对劳动者而言是最重的处罚措施,不仅影响经济利益包括有无经济补偿,而且也影响员工的职业声誉,关乎未来再就业。

“因此开除处罚应当秉持审慎原则。本案中的当事人行为不妥,甚至违反公司内部规定,但该行为是否足以导致‘食品安全隐患’应结合行为背景、过错程度综合判断,而不能因为在网上引发争议就认定行为严重,性质恶劣。”洪桂彬说。
洪桂彬进一步指出,从视频的细节来看,当事人尝一根面条后未更换更清洗筷子更可能是疏忽大意,这与主观恶意的行为仍有所区别。如果是初犯,应给予劳动者改正的机会,否则过于严苛的处罚尽管有利于维护公司形象,但可能损害劳动者的合法权益,不利于劳动关系的和谐稳定。
中国劳动关系学院法学院学术委员会主任沈建峰对记者表示,在餐饮行业,违反食品安全操作规程的哪些行为可以构成严重违反用人单位规章并据此解除劳动合同,涉及食品安全维护、消费者权益维护,同时也涉及劳动者权益维护。
“从现有的资料来看,员工是在试吃员工餐而不是提供给顾客的餐食过程中出现了违反食品安全操作规程的行为,这种行为并不直接涉及消费者权益,很难说存在严重食品安全隐患。据此行为直接解除劳动合同,措施过重并不合理。从劳动法的角度来看,劳动合同的单方解除,应坚持最后手段原则,也就是穷尽其他管理措施依然不能维持劳动关系正常运行时才可以解除劳动合同。一解了之并不是最合理的用工管理思路。”沈建峰说。
北京市炜衡律师事务所高级合伙人、炜衡劳动法专业委员会主任姚均昌律师也表示,胖东来对当事员工的处罚过重。他表示,虽然公司的规章制度对该种行为的处罚作出明确规定,但该制度的内容除了要具备合法性之外,还应当考虑其处罚的合理性。因为该员工未按照操作规程使用一次性筷子或者更换筷子,虽具有一定过错,但其结果未必会造成严重后果,而且该员工作为餐饮行业的从业人员在上岗前已经通过体检,因此可以对其不当行为进行警告处理,直接解除合同处罚过重,剥夺了劳动者就业的权利和生存的来源,不具有合理性。
“胖东来一直以来都很注重企业文化建设,其追求餐饮质量和食品安全的做法值得肯定,但其也要对员工关系的处理和可能造成的后果进行综合考量,避免损害劳动者的权益。”姚均昌说。
沈建峰也指出,就本案而言,胖东来作为知名企业一定程度上也是担心不利舆情而采取断然措施,甚至同时决定关闭火锅档口。从这个角度来看,社会大众在面对这种情况时,也应有一定的包容之心。消费者施加给企业的压力,往往会转嫁给劳动者。