
为进一步加强学生生涯教育和就业指导,增强大学生生涯规划意识,引导大学生树立正确的成才观、就业观和择业观,近日,“青春天师 职引未来”我校首届大学生职业规划大赛决赛在会议中心大报告厅举办。


决赛设有选手主题陈述、评委综合面试、大众心选团投票等赛事环节,选手们通过现场演讲、PPT展示、视频短片等多种形式,结合生涯发展目标,对职业认知、自我探索、行动成果、目标调整等方面进行主题陈述,他们在充分认知自身兴趣与能力基础上,将个人理想与国家需要、经济社会发展相结合,将乡村教师、社会工作者、大学生村官、芯片设计工程师等作为职业目标,展示出他们追梦、逐梦的奋斗历程和将“小我融入大我”的新时代青年担当。大赛不仅激发了学生对生涯发展、就业选择的主动思考意识,更为师生献上了精彩纷呈的“就业育人”思政大课。
“这次比赛促使我系统地梳理我的过往经历、优势与不足,让我的职业目标从模糊到具象,也让我更加深入地了解目标职业的前景和对人才的需求。”新闻传播学院就业赛道的参赛选手鲁语涵在决赛后兴奋地交流着参赛感受:“学校在决赛环节邀请天津电视台《非你莫属》栏目组的专业团队打磨比赛环节,设置‘职场应对’‘企业心选团’等,为我们提供真实职场面试环境,进一步提升我们的职业竞争力和求职能力。”


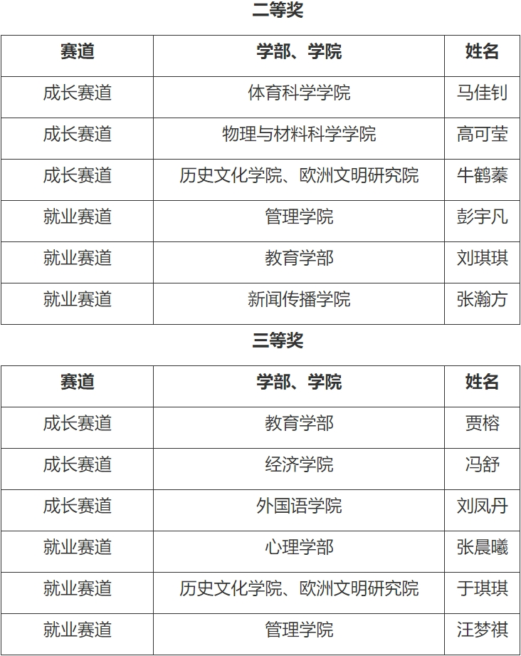
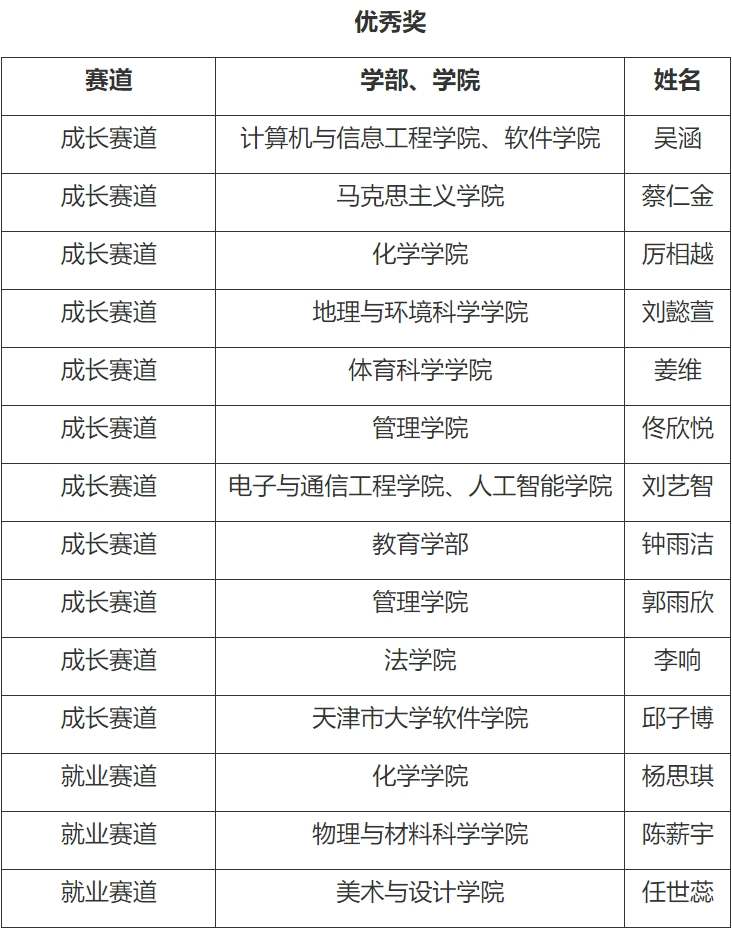
大赛秉持“以赛促学”“以赛促教”“以赛促就”三大目标,分设“成长”与“就业”两大赛道,成长赛道考察学生职业发展规划的科学性和围绕实现职业目标的成长过程;就业赛道考察学生的求职实战能力。全校7800余名学生报名参赛,通过初赛、复赛、决赛三个阶段,历时一个多月,来自10个学部学院的20名选手晋级决赛。赛事举办期间,我校同步组织举办大型户外生涯体验营、就业赋能训练营等丰富多彩的生涯教育和就业指导活动,同期开展多场就业招聘活动,致力于将大赛打造成强化生涯教育的大课堂、促进人才供需对接的大平台、服务毕业生就业的大市场。






据悉,今年教育部启动首届全国大学生职业规划大赛,备受社会各界关注。下一步,学校将持续探索大赛与生涯教育和就业指导课程的深度融合,与校园招聘和校企人才供需对接深度融合,努力构建高质量就业服务体系,大力开拓市场化社会化就业渠道,帮助更多毕业生通过参赛提升职业规划和就业能力,顺利实现就业。