12月6日
中国国际大学生创新大赛(2023)
冠军争夺赛
在天津大学举行
经过激烈角逐
参赛团队再创佳绩
夺得5金5银3铜
金奖总数累计36个(不含国际项目)
国赛金奖总数保持全国第二

中国国际大学生创新大赛(2023)由教育部等12个部门会同天津市人民政府主办。12月6日,大赛冠军争夺赛、大赛优秀项目资源对接会暨落地项目签约仪式在天津大学举行。天津市委书记陈敏尔出席相关活动。教育部党组书记、部长怀进鹏,天津市委副书记、市长张工出席并讲话。教育部党组成员、副部长吴岩主持大赛优秀项目资源对接会。
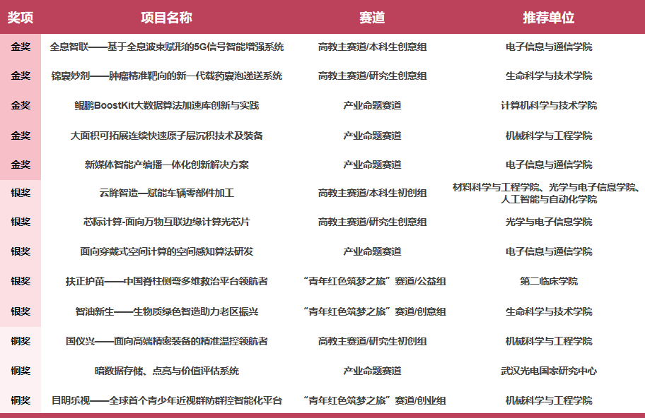
在高教主赛道,我校生命学院“锦囊妙剂——肿瘤精准靶向的新一代载药囊泡递送系统”项目、电信学院“全息智联——基于全息波束赋形的5G信号智能增强系统”项目获金奖;光电信息学院、武汉光电国家研究中心、管理学院“芯际计算-面向万物互联边缘计算光芯片”项目,材料学院、光电信息学院、人工智能与自动化学院“云眸智造—赋能车辆零部件加工”项目获银奖。机械学院“国仪兴——面向高端精密装备的精准温控领航者”项目获铜奖。
在产业命题赛道,我校计算机学院“鲲鹏BoostKit大数据算法加速库创新与实践”项目、机械学院“大面积可拓展连续快速原子层沉积技术及装备”项目、电信学院“新媒体智能产编播一体化创新解决方案”项目获金奖。电信学院“面向穿戴式空间计算的空间感知算法研发”项目获银奖。武汉光电国家研究中心“暗数据存储、点亮与价值评估系统”项目获铜奖。
在“青年红色筑梦之旅”赛道,我校同济医学院第二临床学院“扶正护苗——中国脊柱侧弯多维救治平台领航者”项目、生命学院“智油新生——生物质绿色智造助力老区振兴”项目获银奖。机械学院“目明乐视——全球首个青少年近视群防群控智能化平台”项目获铜奖。
获奖项目一览

华科大学子志存高远、脚踏实地
激扬创新精神
用不懈奋斗绽放青春之花
一起来看获得金奖的团队风采——
全息智联
——基于全息波束赋形的5G信号智能增强系统

推荐单位:电子信息与通信学院
赛道:高教主赛道/本科生创意组
项目成员:张锐堃,张宇豪,黄金雕,黄瞿清,王涛,涂增基,陈杰,陈心愉,李咏萍,吴雨垚,丁婷玉,李骏然,窦家赫,祝科伟,张雅丽
指导老师:尹海帆,谭力,朱盈盈,方舟,陈世英,卫平,赵广超
锦囊妙剂
——肿瘤精准靶向的新一代载药囊泡递送系统

推荐单位:生命科学与技术学院
赛道:高教主赛道/研究生创意组
项目成员:李新,吕蔚林,秦佳琪,丁梓荞,张可,谢子祥,李璞泽,刘豪杰,陈朝霞,张晓娟
指导老师:雍土莹,甘璐,杨祥良,占艺
鲲鹏BoostKit大数据算法加速库创新与实践

推荐单位:计算机科学与技术学院
赛道:产业命题赛道
项目成员:余辉,赵进,叶楚玥,黄志颖,黄浚,张宝允,陈雨辛,李嘉鹏,尹伟行,路琛泽,谈安东,胡彦迪,徐江南,郎心怡,王梓骁
指导老师:张宇,顾琳,廖小飞,金海,陆枫
大面积可拓展连续快速原子层沉积技术及装备

推荐单位:机械科学与工程学院
赛道:产业命题赛道
项目成员:向俊任,蒋雪微,李邹霜,文迪,李云,马更,陈元肖,任浩楠,刘潇,李嘉伟,徐彦,曹猛,鲜于紫荆,陈紫薇
指导老师:陈蓉,杨帆,单斌
新媒体智能产编播一体化创新解决方案

推荐单位:电子信息与通信学院
赛道:产业命题赛道
项目成员:李志龙,聂思谦,杨主伦,黄如钰,潘诗琦,鲁婉铃,杨浩斌,吴科君,安培,贺昕,李贝,熊若非,石翔,Rizwan khan,张军
指导老师:杨铀,刘琼,卫平,王祖君,彭媛,陈世英,王双全,赵广超
中国国际大学生创新大赛聚焦拔尖创新人才培养,坚持育人为本、突出创新驱动、强化融合发展,打造教育科技人才“三位一体”实践体系,有效促进人才自主培养与科研创新。大赛坚持“我敢闯 我会创”的赛事主题,围绕“更中国、更国际、更教育、更全面、更创新、更协同”的总目标,深入推进职普融通、产教融合、科教融汇,着力培养敢闯会创的有为人才,更好发挥高等教育在教育强国建设中的龙头作用和在创新教育中的引领作用,打造新形势下国际青年交流合作的世界品牌。今年共有来自国内外151个国家和地区、5296所学校的421万个项目、1709万人次报名参赛。
华中科技大学始终坚守为党育人、为国育才的初心使命,高度重视拔尖创新人才培养。该赛事组织工作由本科生院统一领导,启明学院具体实施,各部门、院(系)密切配合,真正落实以赛育才、以赛促用、以赛为媒,促进目标导向与问题导向的科研发展,加速科学发现与技术创新的融合,旨在教育引导我校学子坚持顶天立地、追求卓越,为高水平科技自立自强贡献青春力量。自4月赛事启动以来,我校师生踊跃报名、积极参与。学校积极组织项目选拔,召开数十场次宣讲动员会,邀请专家学者、投资人、企业家等为师生进行培训;组织开展了300余场专业化培训辅导,为参赛取得优异成绩奠定坚实基础。面向未来,我校将进一步探索创新人才培养的新模式,积极推进“以赛促学,以赛促教,以赛促创”,培养更多敢闯会创的创新型人才。