你是否经常
对人类的行为感到迷惑?
尝试理解又理解失败

试图理解大脑的结构连接
如何支持复杂的功能交互
北航人工智能研究院
郑志明院士团队
在脑科学研究领域
取得重要研究进展
相关成果发表于
《Nature Communications》

第一作者:杨雅倩(北航人工智能研究院博士生)
通讯作者:王鑫助理教授、唐绍婷教授
第一单位:北京航空航天大学
脑科学是当前国际学术的热点前沿, 理解大脑的结构连接如何支持复杂的功能交互是该领域的基本问题,对于神经疾病治疗、智能涌现模式理解有重要意义。目前,已有多种模型(如统计模型、通讯模型、生物物理模型等)被提出,用以构建结构连接与功能连接之间的关系。然而,目前模型得到的大脑结构-功能耦合强度相对较低,功能连接网络中仍有很大一部分不能被结构解释。
近期,一些研究发现大脑结构-功能耦合关系存在区域异质性,表现出从单模态感觉运动皮层到跨模态联合皮层的逐渐解耦,但 尚不确定该解耦现象是大脑组织的固有属性,还是由于现有模型忽略了某些重要信息。大脑结构和功能连接是否在跨模态皮层存在更强的相互关联,如果是,已有模型所忽略的潜在机制是什么,仍是一个有待解决的重要问题。
针对这一问题,此项研究发现了不同频率扩散模式在大脑结构-功能耦合中的区域异质性作用,特别地,高频特征模对应的扩散模式可以增强跨模态皮层的结构-功能耦合关系,提示了结构-功能的解耦可能不是大脑组织的固有属性,而是可以被区域特异的并行扩散机制更好地解释。
具体来说,此项研究利用特征模方法将结构网络的拉普拉斯矩阵分解为由正交特征模捕捉的频率特异的扩散模式:具有较小特征值的特征模被称为低频特征模,对应全局和持续的扩散过程;具有较大特征值的特征模被称为高频特征模,对应局部和瞬时的扩散过程(图1)。

图1:研究框架
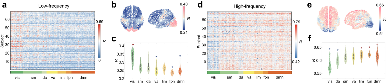
通过对单个脑区的功能连接模式进行预测分析,发现以往被认为可以解释全脑功能网络的低频特征模可以较好地解释初级感觉和运动区的功能连接,但对联合皮层区域的功能连通性解释较低,产生了沿单模态-跨模态宏观梯度的结构-功能解耦。相反,以往被认为与噪声和随机模式相关的高频特征模对联合皮层功能连接的解释高于对初级感知区功能连接的解释,产生了沿单模态-跨模态梯度逐渐增强的结构-功能耦合(图2)。

图2:低频和高频特征模对大脑结构-功能耦合的区域异质性作用
进一步,通过LASSO回归比较只有低频特征模和加入高频特征模后的结构-功能耦合强度的变化,发现随着高频特征模的加入,结构-功能耦合强度稳定持续增加,其中增长百分比最大的区域主要集中在下顶叶、岛叶、扣带回和前额叶,表明高频特征模对大脑(尤其是跨模态联合皮层)的结构-功能耦合关系的促进作用(图3)。

图3:高频特征模结构-功能耦合关系的促进作用
本研究促进了对跨模态联合皮层的结构-功能耦合的解释,为理解大脑复杂功能交互模式及其形成机理提供了新思路。
该研究得到了国家重点研发计划和国家自然科学基金的支持。
再来和小萱一起认识
这项研究成果的
优秀团队——
郑志明院士团队长期从事应用数学、人工智能基础理论、脑科学、信息安全、区块链等方向研究工作,先后承担“973”、“863”、国家自然科学基金重大项目、科技部重点研发计划、工信部重大基础预研等国家级重大重点项目,曾获国家技术发明一等奖、国家教学成果一等奖、何梁何利科技进步奖、教育部自然科学一等奖、国防技术发明一等奖等奖励。
科技创新,勇攀高峰
北航青年人才队伍
不断书写新成就
为不懈钻研的北航师生点赞!