近日
话题“全国都在咽喉炎吗”
在多个社交平台
引发关注和讨论

多家医院感染科、儿科专家表示
近期
发热门诊就诊人数有上升趋势
以新冠病毒感染和甲型流感感染为主
患者主要是儿童和年轻人
绝大部分症状较轻
由于临近中秋国庆假期,人口流动量会大幅增加,疫情可能会出现低水平波浪式流行态势,总体来讲,疫情防控形势还是平稳可控的。只要公众及时接种疫苗,做好预防感染措施,就不必紧张。
咽喉炎是一种常见的咽喉部疾病,指发生在咽喉黏膜及周围淋巴组织的炎症反应。
70%~80% 的咽喉炎由病毒引起,比如流感、新冠病毒感染、EB病毒感染、链球菌感染等都是比较常见的咽痛原因。
除了病毒,咽喉炎还可由细菌或粉尘、烟雾等物质刺激,或过敏性鼻炎或鼻窦炎、胃食管反流病等引发。
出现新冠和甲流共同流行?
南方医科大学南方医院疑难感染诊疗中心主任彭劼表示:“近期,发热门诊就诊量确有增加,主要以呼吸道感染为主,出现了病毒感染和细菌感染共同流行的情况。绝大部分患者是感染了新冠病毒或流感病毒,流感则以甲流为主。”
广州市第一人民医院感染科主任赵祝香分析,正值季节交替,开学后人员流动性和聚集性增加,同时一部分人没有及时接种流感疫苗,感染甲流的概率就会增加。
新冠病毒感染患者之所以增多,彭劼认为,是与新冠病毒流行株中EG.5变异株占比呈上升趋势有关。目前,门诊还是“二阳”患者为主,且大部分患者病情较轻。这是由于EG.5变异株的致病力并没有增强,人体的免疫记忆可以缓冲毒株的毒力。
1. 如何辨别细菌感染还是病毒感染
赵祝香介绍,细菌感染与病毒感染最大的不同是,细菌感染的患者会出现咽扁桃体红肿、化脓,白细胞、中性粒细胞等数值偏高。一般医院会结合血常规检查、抗原检测和临床症状来逐一排查。
2. “刀片嗓”,但新冠和甲流抗原检测却呈阴性?
彭劼表示,除了真的没有感染新冠和甲流外,还有可能是检测出现了假阴性。他解释,由于检测拭子灵敏度不够,或患者病毒载量不够高,就会出现假阴性的情况。因此,若出现严重不适,应及时前往医院进行专业检查。
6个方法有效缓解嗓子痛
很多咽喉炎患者,嗓子痛得比较严重,咽一口口水都疼得受不了,有没有什么方法能缓解呢?
1.口服止痛药
口服止痛药对减轻成人急性咽喉炎的疼痛非常有效,其中对乙酰氨基酚和布洛芬是最常使用,安全性最高的止痛药。
2.适当吃点冰的东西
冰块、冷冻冰棒、冰淇淋、冷冻酸奶等非常冷的食物具有麻木作用,可暂时减轻或缓解吞咽疼痛。
注意摄入常温液体或冷饮可能无效,一定要冰的食物。
3.尽量选择吃温热的东西
与刺激性食物与常温液体相比,嗓子疼的人更容易耐受温热的液体和食物,比如温水、茶、鸡汤、粥等。
4.吃点润嗓子的食物
蜂蜜、硬糖在一定程度上也可缓解嗓子疼,尤其是含有薄荷成分的润喉糖。
但注意,这种薄荷糖 6 岁以下儿童慎用,可能对神经有抑制作用。
5.多喝水
选择常温水、冷水、温水都可以,只要避免过烫即可。
6.改善空气湿度,避免空气污染
空气太干、空气污染会加剧嗓子疼,可以通过加湿器改善环境湿度,有助于缓解嗓子疼症状。
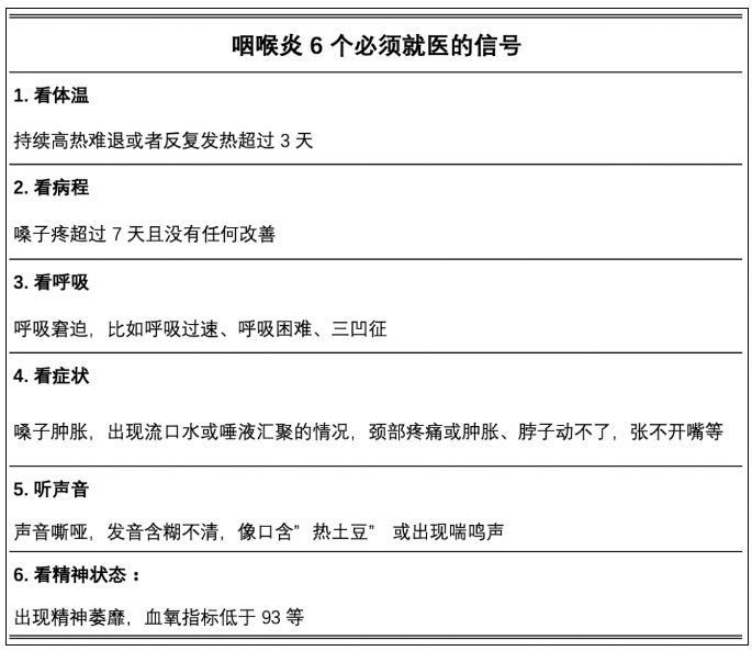
这6种情况一定要及时就医
重度咽喉炎比较罕见,但其有气道梗阻风险,严重可危及生命。因此学会识别危险信号,及时就医,非常重要。
当出现以下 6 种情况时,意味着引起嗓子疼的疾病可能存在一些风险,需要及时就医:

来源:央视网、科普中国、人民网