当地时间8月24日13时
日本核污染水排入海洋
“日料店还可以去吗”
“需要囤盐吗”
......
当天
网友们的疑问冲上热搜
多家日料店声明未使用福岛等地食材
一家日料店无法证明食材产地被约谈
8月24日,广州多家日料店发布公告,称未使用福岛等日本10县的产品,同时有日料店发布“食材产地调整公告”,宣布将全面暂停进口产自日本的水产品。
据红星新闻消息,北京多家日料店的工作人员对记者表示,目前店里几乎已经不再销售日本食材,大多用俄罗斯周边海域或者韩国、东南亚等海域出产的食材代替。
一家日料店工作人员称,“大连海域、以及福建、台湾地区周围海域出产的鱼的品质其实都是不输日本的。”
24日,上海市徐汇区市场监管局突击检查一家超市、两家日料店。一家名为鮨政Omakase的日料店里,执法人员查见商家菜单上标明日本北海道牡丹虾,但商家无法提供检验单以及报关单。为此,徐汇区市场监管局执法人员在现场针对牡丹虾进行调查,并在初步调查的基础上,决定于8月25日上午约谈该企业。此外,执法人员要求该企业约谈时提供相关证明。

图片来源:澎湃新闻
当晚,记者点击某点评网站看到,该店页面已显示暂停营业。商家首页有一则当天发布的“食材产地调整公告”:为迎合市场和顾客的需求,严格甑选全球各地的优质新鲜食材。
中国水产科学研究院东海水产研究所副研究员黄晓荣表示,我国多年来一直对日本进口的水产品核辐射风险把关、评估严格。“如果日本进口的水产品或者我国周边海域生产的水产品受到污染,通过对肌肉等组织的取样检测,会很快检测出来的,对此不必过多担心。”
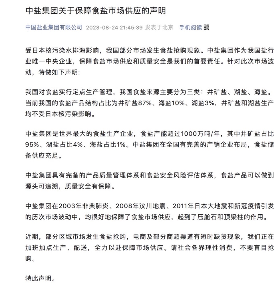
中国食用盐产量能够满足需求
日本排放核污染水后,部分海外市场出现食盐抢购现象,韩国盐价大涨,民众“举国囤盐”。中国的盐是否面临核污水排海计划的影响?我们需不需要“囤盐”?

图片来源:@福州发布

图片来源:荔枝新闻
广东盐业集团负责人介绍,目前,省、市两级食盐政府储备量和企业社会责任储备共10.8万吨,百分百覆盖全省各市县行政区域,能迅速及时响应,保障广东人民食盐充足供应,呼吁市民不必恐慌,更不必效仿“囤盐”。
山东省盐业协会发文表示,山东省所产食盐以井矿盐和地下卤水制盐为主,不受日本核污染水排海影响。
针对部分市场发生食盐抢购现象,中国盐业集团有限公司24日发布声明,呼吁社会各界理性消费,不要盲目抢购↓

中国青年报(ID:zqbcyol 整理:陈茜)综合:南方日报、红星新闻、澎湃新闻等。