中国青年报客户端讯(中青报·中青网记者 沈杰群)日前,第二届东方娃娃原创绘本奖颁奖典礼暨第三届东方娃娃原创绘本奖启动仪式在苏州国际博览中心举行。

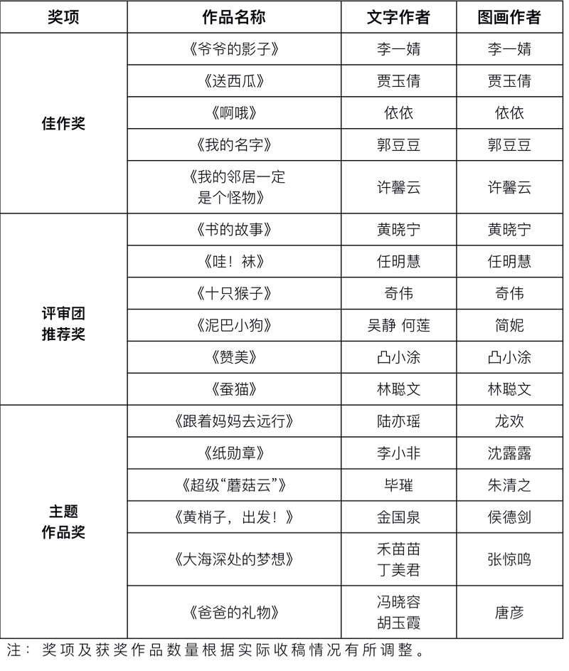
第二届东方娃娃原创绘本奖于2020年7月23日正式启动,共收到有效投稿作品1358部,其中包括来自20多个其他国家及中国港澳台地区的作品258部。经过初审、专业评审和决审,《爷爷的影子》等5部作品获佳作奖,《书的故事》等6部作品获评审团推荐奖,《跟着妈妈去远行》等6部作品获主题作品奖。
东方娃娃原创绘本奖自2019年设立以来,两届大奖及主题奖共征稿3800部,已出版原创绘本105部,其中东方娃娃原创绘本奖获奖作品67部。
四年来,大奖共收到30多个其他国家和地区的作品达502部。其中,伊朗作品《红色水滴》、阿根廷作品《理发师罗密欧》等第一届获奖作品正式出版发行。与此同时,大奖通过版权输出、海外参展办展等方式,让优秀的中国原创作品和原创人才走向世界。目前已有45部作品版权输出至英国、加拿大、乌克兰、伊朗、黎巴嫩、尼泊尔、土耳其等国家,共计10个语种,图书品种达149种。
活动上,中国出版协会理事长邬书林在致辞时表示,我们要将东方娃娃原创绘本奖长久地办下去,在这块田地里精耕细作,吸引更多作家、插画家参与创作,让更多好的绘本深入人心,把东方的故事讲好,把东方文化的精髓讲好,真正做到为我们的孩子培根铸魂。
活动最后,第三届东方娃娃原创绘本奖正式启动。
活动由中国出版协会、中共江苏省委宣传部、江苏省全民阅读活动领导小组指导,凤凰出版传媒集团、江苏省全民阅读办主办。
附:第二届东方娃娃原创绘本奖获奖名单
(本文图片由主办方提供)
责任编辑:蒋肖斌