中国青年报客户端讯(中青报·中青网记者 王烨捷)6月11日,在首届上海国际碳中和技术、产品与成果博览会上,欧莱雅中国为第二届“科技女生奖”获奖者颁奖。据悉,该奖项设立于2021年,是上海市科协主办的“上海市青少年科技创新大赛”旗下的专项奖,每年从1.4万个项目中选拔20名优秀的女性青少年,为她们提供展示科学才华的舞台。
近年来,从事科学事业的女性人数正在逐年递增,然而科学界的 “玻璃天花板”仍亟待打破。统计数据显示,在全球各国的科学院成员中,女性占比仅为12%;与此同时,诺贝尔自然科学奖的女性得主占比不到4%。根据2021世界顶尖科学家论坛公布的青年科学家成长调研报告,在从事科学的女性群体中,39%的人在早期教育的影响下,选择进入了科研领域。

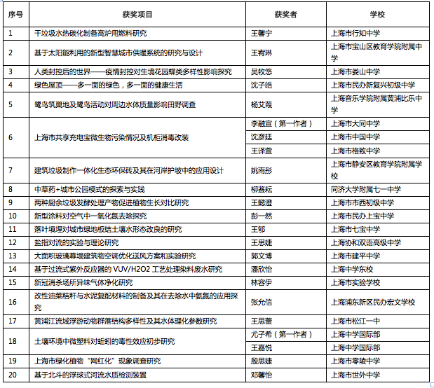
获奖项目明细。主办方供图
今年“科技女生奖”的20个获奖项目作品都聚焦绿色环保领域的科技创新。从土壤中的蚯蚓、翩跹的蝴蝶再到黄浦江浮游生物的多样性观察,抑或是土壤水改良、废水处理、以及空气净化等环境保护研究,以及中草药进“城”、为城市设计绿色屋顶等,都将绿色生活方式融入日常生活中。这些获奖者将可持续的视角延伸至气候变化、水资源管理、生物多样性和资源的循环利用等各个方面。
上海浦东新区民办宏文学校八年级学生张允信说,这次获奖使得其坚定了自己的梦想——让更多的人关注环境、参与环保。“用科学来让世界更加美好。相信我小小的梦想会发芽长成参天大树,为改变环境做出贡献。”张允信表示。
据悉,欧莱雅中国从2004年起就携手中华全国妇女联合会、中国科学技术协会、中国联合国教科文组织全国委员会在中国设立“中国青年女科学家奖”, 不仅推动中国女性科学工作者科研事业的可持续发展,也以榜样的力量启迪更多年轻女性,助力女性力量在科研领域薪火相传。
责任编辑:原春琳