
在今天举行的上海市科学技术奖励大会上,2022年度上海市科学技术奖揭晓,共授奖316项(人)。以同济大学为第一完成单位的28项成果(人)获奖,其中包括一等奖11项、国际科学技术合作奖1项。


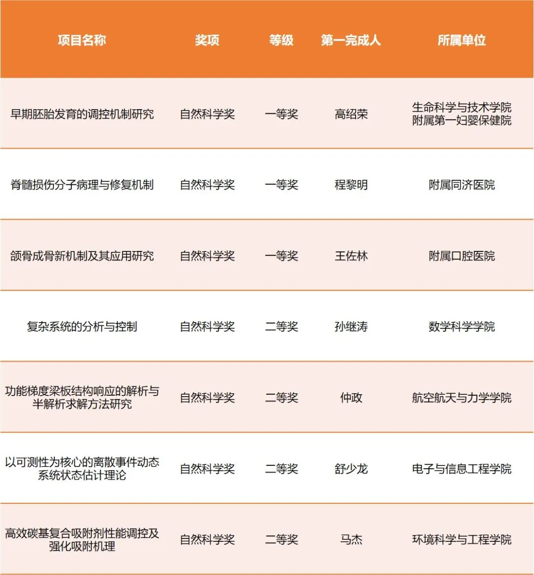
在获科学技术奖一等奖的11项成果中,获自然科学奖一等奖3项,分别是生命科学与技术学院、附属第一妇婴保健院高绍荣主持完成的“早期胚胎发育的调控机制研究”,附属同济医院程黎明主持完成的“脊髓损伤分子病理与修复机制”,附属口腔医院王佐林主持完成的“颌骨成骨新机制及其应用研究”。


获技术发明奖一等奖2项,分别是土木工程学院石振明主持完成的“建设工程复杂岩溶精准探测与基础施工质量检测关键技术及成套装备”、土木工程学院冯世进主持完成的“土工合成材料界面剪切特性测试与宏细观模拟关键技术及应用”。

获科技进步奖一等奖6项,分别是电子与信息工程学院何良华主持完成的“复杂条件下视频理解与传输关键技术及在智慧城市中的应用研究”、交通运输工程学院杜豫川主持完成的“城市停车全域数字化与管理智能化关键技术及应用”、汽车学院楼狄明主持完成的“餐废油脂生物柴油制备及车用关键技术”、汽车学院熊璐主持完成的“汽车线控制动系统关键技术及产业化”、测绘与地理信息学院童小华主持完成的“空天地运动体高精度高速视频测量关键技术与重大工程应用”、建筑设计研究院(集团)有限公司牵头完成的的“敏感环境地下空间开发微变形控制关键技术及应用”。


多年来与土木工程学院吕西林院士、李国强教授、陈素文教授等开展科研和人才培养合作,为培养防震减灾领域领军人才、促进中日深层次科技交流作出杰出贡献的国际建筑减震控制领域顶尖科学家、日本东京工业大学荣誉教授和田章,获国际科学技术合作奖。


此外,获自然科学奖二等奖4项、技术发明奖二等奖2项、科技进步奖二等奖5项、科学技术普及奖二等奖2项、科技进步奖三等奖3项。
自觉履行使命担当
坚持“四个面向”
坚定不移走自主创新之路
潜心科研奋力攻坚
勇攀世界科技高峰
努力取得更多重大原创性突破
打造国家战略科技力量
助力高水平科技自立自强!