3月17日,西南大学历史文化学院发布《西南大学“公务能力与公务员文化素养”微专业招生简章》,引发关注。

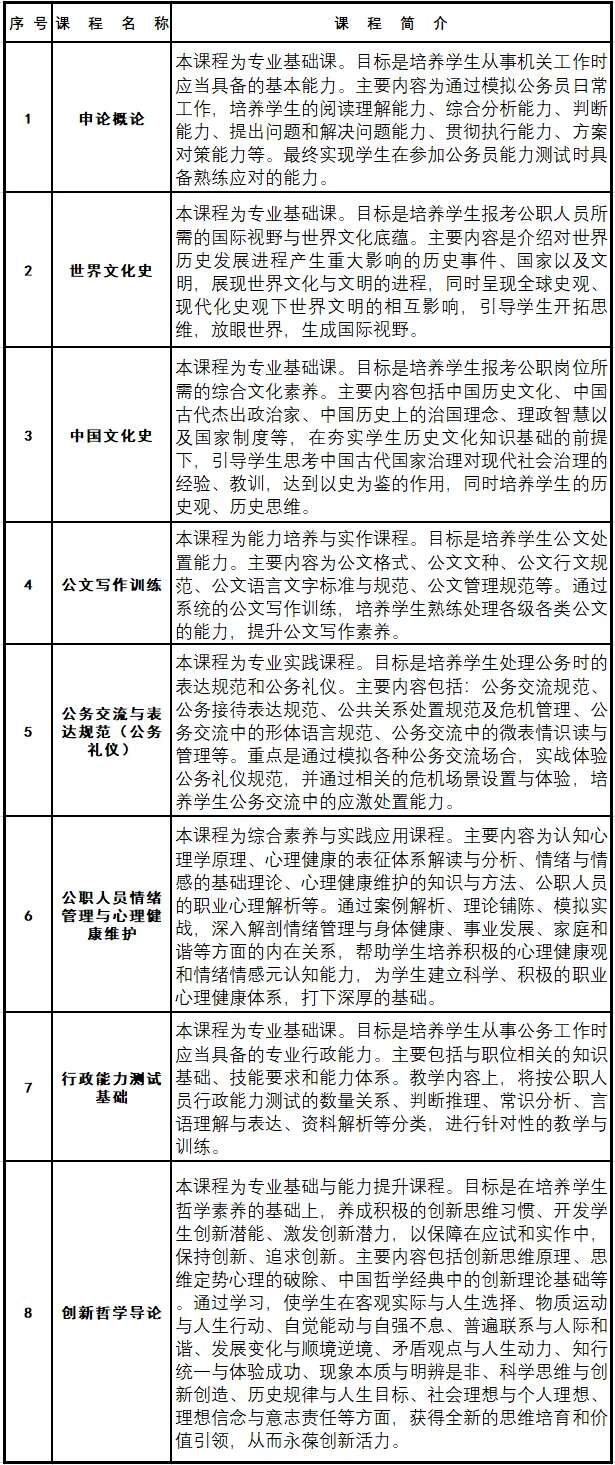
上述招生简章显示,西南大学“公务能力与公务员文化素养”微专业,系对标公务员和行政事业公务人员公开遴选所需核心知识而建设的应用型专业。该专业整合了历史学、民族学、文学、心理学、社会学、行政管理学等学科、专业的资源,通过公文写作、公务礼仪、行政能力测试与申论训练等课程系统培养学生就业核心竞争力和未来职业生涯的决胜力。
招生对象为西南大学大二及以上年级全日制在校本科学生,学制1年,学期两学期,学分24学分。
“公务能力与公务员文化素养”专业单独编班,实行线上线下混合制教学模式,主要安排在暑假集中授课,部分实作可根据需要,安排在寒假、周末。


另外值得注意的是,微专业不在中国高等教育学生信息网(学信网)备注信息,不授予学位。
中国青年报(ID:zqbcyol)搜索发现,除了“公务能力与公务员文化素养”微专业,近期,西南大学各学院还发布了乡村振兴、人工智能与大数据技术、无人机技术与应用、新能源材料与器件、教师教育+、智能电子制造、生态安全与管理、伴侣动物科学等多个微专业的招生简章。








据《西南大学微专业管理办法》,该校面向本校学生提供微专业选学,是为了“促进学生跨学科知识能力的交叉融合,提高学生从业竞争力和对未来社会适应力,丰富学习方式。”

中国青年报(ID:zqbcyol 中青报·中青网记者:张力友 编辑:李丽)
责任编辑:张力友,李丽