1月25日,网友发布了一则在山西省朔州市应县木塔景区拍摄的视频。
画面显示,工作人员站在已关闭的景区大门前,有多名游客要求进入景区。该网友称,当时是下午三点多,还未到景区关闭时间,但工作人员已不允许游客进入,拿着喇叭喊“要下班了”,让游客赶紧离开,并与游客发生了争吵。
经查询,应县木塔景区开放时间为8时至16时30分,16时停止售、检票。
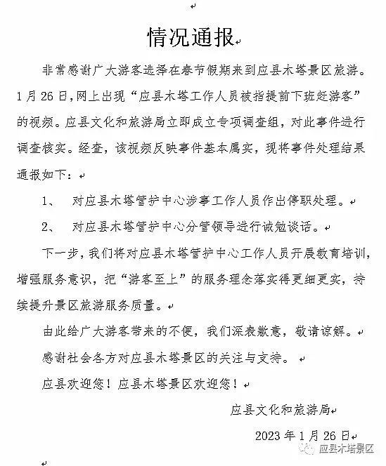
1月27日凌晨,应县木塔景区官方微信公众号发布情况通报称,应县文化和旅游局立即成立专项调查组,对此事件进行调查核实。
经查,该视频反映事件基本属实,已对应县木塔管护中心涉事工作人员作出停职处理,并对应县木塔管护中心分管领导进行诫勉谈话。
下一步,将对应县木塔管护中心工作人员开展教育培训,增强服务意识,把“游客至上”的服务理念落实得更细更实,持续提升景区服务质量。

责任编辑:王亦君