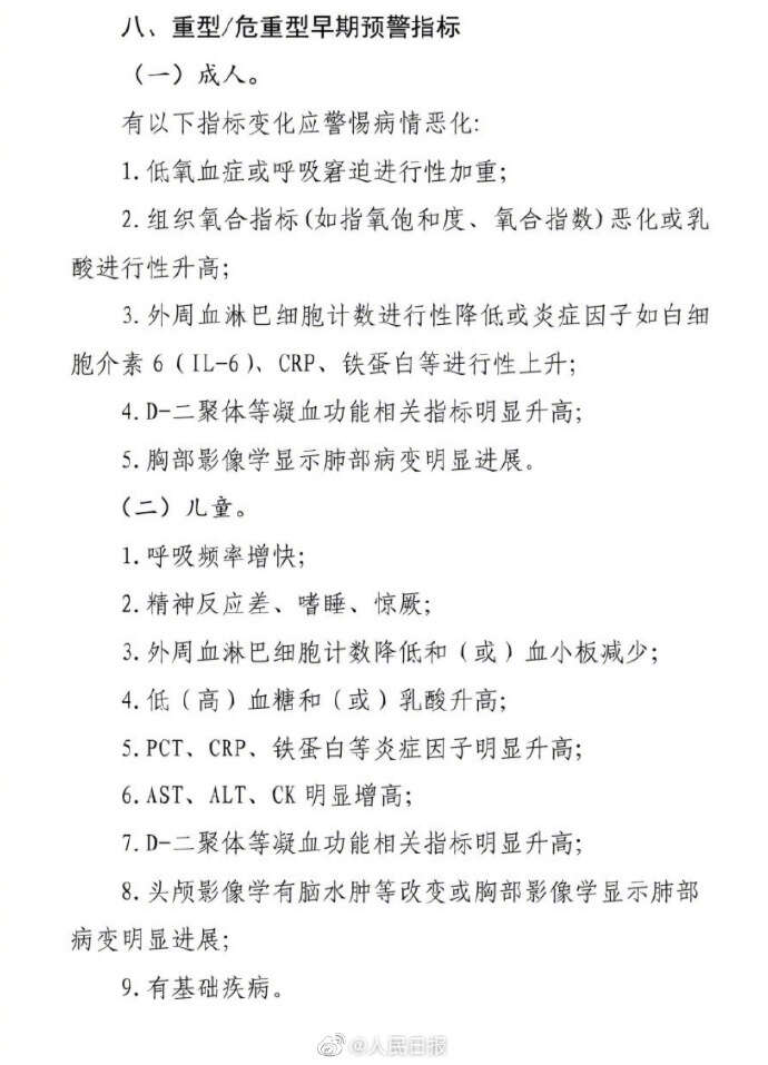
今天,国家卫健委、国家中医药管理局印发《新型冠状病毒感染诊疗方案(试行第十版)》。 最新版新冠诊疗方案介绍,新冠感染重型、危重型早期预警指标有这些↓↓转存注意!

责任编辑:王婷婷
责任编辑:任昊
今天,国家卫健委、国家中医药管理局印发《新型冠状病毒感染诊疗方案(试行第十版)》。 最新版新冠诊疗方案介绍,新冠感染重型、危重型早期预警指标有这些↓↓转存注意!

责任编辑:王婷婷