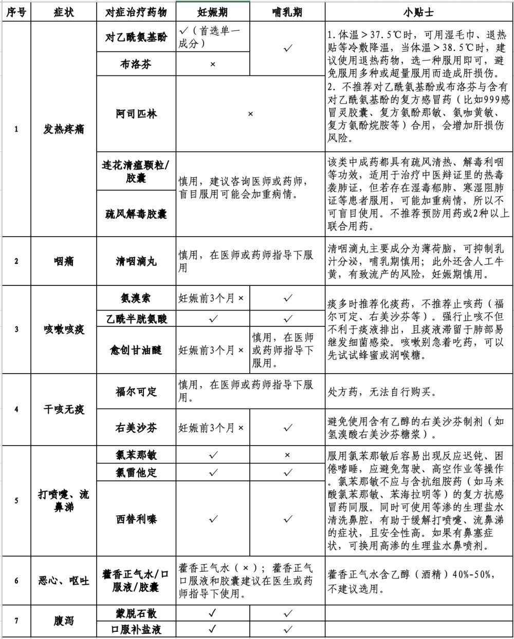
妊娠期、哺乳期的新冠病毒感染者用药若不科学,可能直接危害宝宝健康,但妈妈们若是“硬扛”着不用药,高烧等症状也会影响胎儿发育和哺乳。对此,陆军军医大学陆军特色医学中心药剂科专家为“准妈妈”和哺乳期妈妈整理出了新冠用药指南。

具体有哪些常备药物适合孕期的“准妈妈”和哺乳期妈妈应对新冠呢?请参考陆军军医大学陆军特色医学中心药剂科整理的用药指南。

审核专家:陆军军医大学陆军特色医学中心药剂科主任刘耀
记者:张琴、谷训、王琼(报道员)
编辑:何莉、王雅璇、郝瑞
制作:新华FM工作室
新华社音视频部
出品
责任编辑:张胶