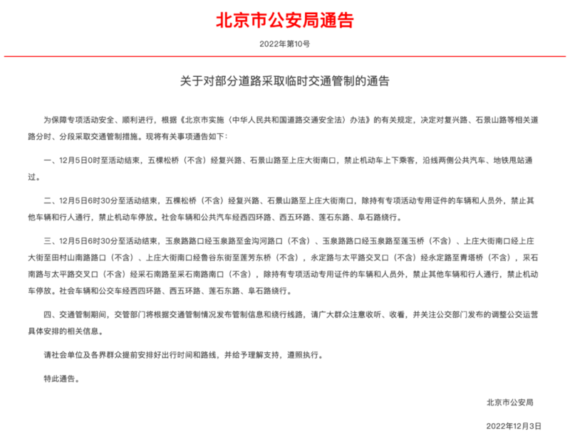
12月3日,北京市公安局发布《关于对部分道路采取临时交通管制的通告》。为保障专项活动安全、顺利进行,根据《北京市实施〈中华人民共和国道路交通安全法〉办法》的有关规定,决定对复兴路、石景山路等相关道路分时、分段采取交通管制措施。

道路方面
12月5日0时至活动结束
五棵松桥(不含)经复兴路、石景山路至上庄大街南口,禁止机动车上下乘客,沿线两侧公共汽车、地铁甩站通过。
12月5日6时30分至活动结束
五棵松桥(不含)经复兴路、石景山路至上庄大街南口,除持有专项活动专用证件的车辆和人员外,禁止其他车辆和行人通行,禁止机动车停放。社会车辆和公共汽车经西四环路、西五环路、莲石东路、阜石路绕行。
12月5日6时30分至活动结束
玉泉路路口经玉泉路至金沟河路口(不含)、玉泉路路口经玉泉路至莲玉桥(不含)、上庄大街南口经上庄大街至田村山南路路口(不含)、上庄大街南口经鲁谷东街至莲芳东桥(不含),永定路与太平路交叉口(不含)经永定路至青塔桥(不含),采石南路与太平路交叉口(不含)经采石南路至采石南路南口(不含),除持有专项活动专用证件的车辆和人员外,禁止其他车辆和行人通行,禁止机动车停放。社会车辆和公交车经西四环路、西五环路、莲石东路、阜石路绕行。
交通管制期间,交管部门将根据交通管制情况发布管制信息和绕行线路,请广大群众注意收听、收看,并关注公交部门发布的调整公交运营具体安排的相关信息。
请社会单位及各界群众提前安排好出行时间和路线,并给予理解支持,遵照执行。
公交方面
部分公交线路临时调度
途经相关区域的55条公交线路自12月5日首车起至活动结束,将采取绕行甩站、区间、停驶等临时调度措施。其中:停驶2条、区间22条、绕行甩站31条。具体措施如下:
1、1路(老山公交场站-四惠枢纽站),首车至活动结束,双向发四惠枢纽站至公主坟站区间。
2、4路(大西洋新城南门-青塔西路北站),首车至活动结束,双向发大西洋新城南门至定慧寺东站区间。
3、64路(青塔小区-公主坟西),首车至活动结束,双方向绕行莲花池西路辅路,青塔小区发出甩青塔桥北至万寿路口西站,公主坟西发出甩沙沟路口东至青塔桥北站。
4、76路(核桃园东街 -张仪村公交场站),首车至活动结束,双向发核桃园东街至公主坟南站区间;双向发张仪村公交场站至焦家坟路口南站区间。
5、78路(鲁谷公交场站-核桃园东街),首车至活动结束,双方向绕行莲石东路辅路,甩十院至金沟河路东口站。
6、97路(晓月苑公交场站-航天桥西),首车至活动结束,双方向绕行四环主路,甩青塔至五棵松桥南站。
7、308路(衙门口公交场站-白云路),首车至活动结束,双方向绕行莲石路主路,甩焦家坟路口东至太平路东口站。
8、334路(动物园公交场站-吴庄公交场站),首车至活动结束,双方向绕行四环主路,甩定慧北桥至采石南路南口站。
9、337路(石景山-公主坟西),首车至活动结束,双向发石景山至老山站区间。
10、338路(丰台体育中心-玉泉路口南),首车至活动结束,双向发丰台体育中心至小瓦窑站区间。
11、354路(灵秀山庄东站-鲁谷公交场站),首车至活动结束,双向发灵秀山庄东站至沙窝桥站区间。
12、370路(圈门-公主坟西),首车至活动结束,圈门发至田村山南路站区间;什坊院发至圈门站区间。
13、373路(京原路口东-绿谷雅园小区),首车至活动结束,双向发绿谷雅园小区至玉海园西站区间。
14、389路(鲁谷公交场站-刘娘府北街北口),首车至活动结束,双向发刘娘府北街北口至阜玉路口北站区间。
15、400路内环(德贤路-德贤路),首车至活动结束,绕行四环主路,甩青塔至五棵松桥南站。
16、400路外环(阜永路口西-阜永路口西),首车至活动结束,绕行四环主路,甩五棵松桥南至青塔站。
17、400路快内环(七里庄-七里庄),首车至活动结束,绕行四环主路,甩五棵松桥南站。
18、436路(京原路口东-玉渊潭南路西口),首车至活动结束,双向发京原路口东至吴家村东口站区间。
19、452路(晓月苑小区-玉泉路口南),首车至活动结束,双向发晓月苑小区至青塔蔚园站区间。
20、472路(鲁谷公交场站-金安桥北),首车至活动结束,双方向绕行雕塑园南街,鲁谷公交场站发出甩玉泉路口西至莲玉桥西站;金安桥北发出甩石槽至十院站。
21、473路(鲁谷公交场站-六里桥北里),首车至活动结束,双方向绕行雕塑园南街,鲁谷公交场站发出甩玉泉路口西至莲玉桥西站;六里桥北里发出甩石槽至十院站。
22、481路(吴庄公交场站-紫竹院北门),首车至活动结束,双方向绕行四环主路,甩石槽至金沟河路东口站。
23、507路(五路-小屯西路南口),首车至活动结束,双向发五路至阜永路口西站区间。
24、527路(吴庄公交场站-雍王府),首车至活动结束,双方向绕行鲁谷大街,甩莲芳桥东至地铁八宝山站。
25、546路(富丰桥西-鲁谷公交场站),首车至活动结束,双方向绕行雕塑园南街,甩地铁八宝山至焦家坟路口南站。
26、568路(沙石路口东-马官营南),首车至活动结束,双方向绕行西翠路,甩西翠路口西至金沟河站。
27、574路(京原路口东-大灰厂),首车至活动结束,双方向绕行鲁谷大街,甩地铁八宝山站至莲芳东桥南站。
28、585路(金庄-五棵松桥南),首车至活动结束,双向发金庄至定慧桥南站区间。
29、597路(鲁谷公交场站-黑石头村),首车至活动结束,双方向绕行雕塑园南街,甩鲁谷至焦家坟路口东站。
30、610路(鲁谷公交场站-西苑公交枢纽站),首车至活动结束,西苑公交枢纽站发至阜玉路口北区间;旱河路南口发至西苑公交枢纽站区间。
31、611路(张仪村东站-四季青桥南),首车至活动结束,双方向绕行小屯路、四环路,甩大成路西口至金沟河路东口站。
32、612路(张仪村东站-北官厅),首车至活动结束,双方向绕行莲石东路,甩莲芳东桥北至阜永路口南站。
33、624路(航天桥南-槐树岭公交场站),首车至活动结束,双方向绕行太平路、西翠路,甩沙沟路口东至沙窝桥北站。
34、634路(保福寺桥西-郭庄子公交场站),首车至活动结束,双方向绕行莲石路主路,甩大成路西口至沙沟路口北站。
35、644路(大瓦窑公交场站-中央党校北门),首车至活动结束,双向发大瓦窑公交场站至吴家场路东口站区间;双向发中央党校北门至五孔桥站区间。
36、914路(北京射击场东站-体育场南路东口),首车至活动结束,双方向绕行阜石路、西五环主路,甩龚村东口至京原路口东站。
37、941路(石龙西公交场站-莲花池南路),首车至活动结束,双方向绕行莲石东路,甩地铁八宝山站至金家村桥北站。
38、941路快(中门寺生态园-莲花池南路),首车至活动结束,双方向绕行金沟河路,甩航天中心医院至南沙窝桥站。
39、951路(地铁八宝山站-坨里),首车至活动结束,绕行严正街,甩地铁八宝山站、鲁谷西街站。
40、952路(四季青桥南-水墨林溪公交场),首车至活动结束,双方向绕行四环主路,甩五棵松桥北至青塔站。
41、958路(雍王府-龙潭公园),首车至活动结束,双方向绕行鲁谷大街,双方向甩沙窝桥西至焦家坟路口东站。
42、959路(石厂村-大瓦窑公交场站),首车至活动结束,双方向绕行莲石东路,甩石槽至南沙窝桥站。
43、961路(三家店火车站-大瓦窑公交场站),首车至活动结束,双向发三家店火车站至田上路口西站区间。
44、967路(花园桥南-狼垡东桥北),首车至活动结束,双方向绕行四环主路,甩五棵松桥北至青塔站。
45、979路(梧桐苑公交场站-玉泉路口南),首车至活动结束,双向发梧桐苑公交场站至莲芳桥东站区间。
46、982路(土井村西口-北京西站南广场),首车至活动结束,双方向绕行四环主路,甩青塔至五棵松桥北路站。
47、983路(丰台河西村-中关村一街),首车至活动结束,双方向绕行四环主路,甩青塔至五棵松桥北站。
48、专11路(鲁谷公交场站-翠谷玉景苑小区),首车至活动结束,双向停驶。
49、专69路(衙门口公交场站-地铁八宝山站),首车至活动结束,双向发衙门口公交场站至莲芳东桥西站区间。
50、专109路(鲁谷公交场站-田村),首车至活动结束,双向停驶。
51、专111(吴庄公交场站-老山西街),首车至活动结束,双方向绕行鲁谷大街,甩地铁八宝山站至焦家坟路口东站。
52、专127路(新丰路北口-五棵松桥东),首车至活动结束,双向发新丰路北口至小瓦窑站区间。
53、专150路(融景城公交场站-地铁八宝山),首车至活动结束,双向发融景城公交场站至焦家坟路口西站区间。
54、专215路(老山公交场站-八大处),首车至活动结束,双方向发八大处至福田寺西街区间。
55、夜1路(老山公交场站-四惠枢纽站),12月4日首车至5日末车,双方向发四惠枢纽站至沙沟路口西区间。
地铁方面
地铁部分列车采取封闭措施
为保障专项活动安全、顺利进行,根据北京市公安局《关于对部分道路采取临时交通管制的通告》要求,12月5号(星期一)首班车起至活动结束止,1号线八通线五棵松、玉泉路、八宝山站采取封闭措施,各次列车在上述3座车站通过不停车。请乘客提前安排好出行。详情可拨打地铁服务热线96165。